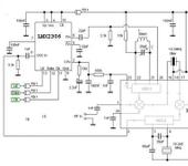
Накопился всякий радиохлам, выкинуть жалко, вот накидал побыстрому макет, приемник с двойным преобр - МС3362 (10,7мгц , 455кгц) и с синтезатором - LMX2306.
Пробовал на низких частотах 35-42Мгц - всё Ок!😁, но у нас официально ещё можно работать на 74-74,5Мгц и 144,3-145,7Мгц - буду пробовать😁
Схемка почти такая, добавил только PIC12F629
а поподробнее можно о девайсе?
Что именно - интересно? 😃
Схемка почти такая, добавил только
А Вы в курсе, что 3362- приёмник с двумя преобразованиями?
И что в этом качестве- он ни фига не работает 😦
У меня где то их штук 200 валяется…
Сколько с ними не бились- его можно только в качестве одноступенчатого применять.
А смысл?
А Вы в курсе, что 3362- приёмник с двумя преобразованиями?
Ясен хрен…, вы хоть на фото с рисунком смотрели???
Частоту 1 гетеродина задаёт синтез --> прием + 10,7😁 ну или - 10,7, кому как приятнее;)
вы хоть на фото с рисунком смотрели
А Вы- хоть до конца дочитали?
МС3362 - не работает, как приёмник с двойным преобразованием. Брак разработчиков.
Я пытался ( и не один, а в компании с ребятами-кандидатами наук из Зеленограда, с кафедры РПУ) его сделать…
Он начинает будиться, заводиться и т.д.
А использовать как обычный- смысла нет: корпус большой, жрёт много 😦
Пока *зуда* нет 😁 многое зависит от правильной компановки.
Вот думаю - настройку по китайски сделать - кнопкой, или мини ИК-приемник прилудить и с пульта заливать настройки, тогда корячиться в модельке не прийдётся - в поисках кнопульки:).
Это последний схем:)
Как не странно, но без проблем угнал приемник на 145 Мгц😁 с шагом 2,5кгц.
Гонял с приборами минут 40, все стабильно держится, потребление всего 6,2ма при 5в, удивительно но - ожидал худшего результата. Будем двигаться далее😒
Собирал приёмник с двойным преобразованием, работает хорошо
Появилась проблема с применением этой микросхемы и это связанно с уходом на 2,4 ГГ
С высокой несущей теряется смысл с двойным преобразованием
С технической стороны только усложнения
2,4 ГГ проблема с приборами сделать приёмник
Как основа покупной комплект
Что именно - интересно? 😃
имею в наличии обе микрушки - очень давно на мс3362 тож приёмыш слепить хотел - мозга не хватило…
интересно немного о том каким образом(буквально на пальцах в 3х словах) как Ваша схема работает, и если исходником управления лмх-ом поделитесь - будет супер:)
С МС3362 работал, впечатления отрицательные. Для двойного преобразования есть прямой смысл использовать стандартное для RC схемное решение от Футабы, ДжиЭра и прочих грандов: приемник с одинарным преобразованием на МС3361, ТА7761 или ТА31136 плюс внешний смеситель на двухзатворном полевике. Для нормальной селекции все пьезики нужно согласовывать катушками, иначе приемник получится “настольным”.
прально понял - опору лмх берёт с мс? 10,7мгц?
прально:) - опору лмх берёт с мс, но - 10,245 МГц.
Добавил в проге команду *спать* для пикушника;) и помех стало значительно меньше, сигнал стал чище:).
{"assets_hash":"a8b26fa7f6e768b07a72c8c9aadb9422","page_data":{"users":{"3f350f403df9550077795f7d":{"_id":"3f350f403df9550077795f7d","hid":2045,"name":"V_Alex","nick":"V_Alex","avatar_id":null,"css":""},"41a86ce23df9550077793084":{"_id":"41a86ce23df9550077793084","hid":5155,"name":"Иван","nick":"Иван","avatar_id":null,"css":""},"484a1c243df955007777a2b0":{"_id":"484a1c243df955007777a2b0","hid":35286,"name":"blade","nick":"blade","avatar_id":null,"css":""},"495716c03df955007777457c":{"_id":"495716c03df955007777457c","hid":41955,"name":"mikki004","nick":"mikki004","avatar_id":null,"css":""},"4a9e614b3df955007776a7eb":{"_id":"4a9e614b3df955007776a7eb","hid":53045,"name":"avisenja","nick":"avisenja","avatar_id":null,"css":""}},"settings":{"can_see_ip":false,"can_report_abuse":false,"can_see_hellbanned":false,"forum_can_view":true,"forum_can_reply":false,"forum_edit_max_time":30,"forum_can_close_topic":false,"forum_show_ignored":false,"forum_mod_can_delete_topics":false,"forum_mod_can_hard_delete_topics":false,"forum_mod_can_see_hard_deleted_topics":false,"forum_mod_can_edit_posts":false,"forum_mod_can_pin_topic":false,"forum_mod_can_edit_titles":false,"forum_mod_can_close_topic":false,"can_vote":false,"forum_mod_can_add_infractions":false,"forum_topic_title_min_length":10,"forum_reply_old_post_threshold":30,"votes_add_max_time":168,"forum_show_post_interval":7,"can_see_deleted_users":false},"section":{"_id":"61c9a54c3df9550077bb50ba","hid":8,"title":"Самодельная электроника, компьютерные программы","parent":"61c9a54c3df9550077bb50f3","description":"Софт для моделирования и черчения, самодельные электронные устройства.","is_category":false,"is_votable":true,"is_writable":true,"cache":{"topic_count":2668,"post_count":48285,"last_post":"69396824b4761b70be1cf1f6","last_topic":"6936752c44153b3865eede83","last_topic_hid":572669,"last_topic_title":"Последовательность работы сервоприводов.","last_ts":"2025-12-10T12:31:32.140Z","last_user":"4f3e22e13df955007774805c"}},"topic":{"_id":"4f56d2f53df95500773ca462","hid":269043,"title":"Приемник с синтезатором на МС3362 и LMX2306","views_count":8283,"last_post_counter":15,"cache":{"post_count":15,"first_post":"4f56d2f53df95500773ca9ed","first_ts":"2012-03-07T03:16:05.000Z","first_user":"4a9e614b3df955007776a7eb","last_post":"4f76ca2c3df95500773caa09","last_post_hid":15,"last_ts":"2012-03-31T09:11:08.000Z","last_user":"4a9e614b3df955007776a7eb"},"st":1,"section":"61c9a54c3df9550077bb50ba"},"subscription":null,"pagination":{"total":15,"per_page":25,"chunk_offset":0},"posts_list_before_post":["paginator","datediff"]},"locale":"en-US","user_id":"000000000000000000000000","user_hid":0,"user_name":"","user_nick":"","user_avatar":null,"is_member":false,"settings":{"can_access_acp":false,"can_use_dialogs":false,"hide_heavy_content":false},"unread_dialogs":false,"footer":{"rules":{"to":"common.rules"},"contacts":{"to":"rco-nodeca.contacts"}},"navbar":{"tracker":{"to":"users.tracker","autoselect":false,"priority":10},"forum":{"to":"forum.index"},"blogs":{"to":"blogs.index"},"clubs":{"to":"clubs.index"},"market":{"to":"market.index.buy"}},"recaptcha":{"public_key":"6LcyTs0dAAAAADW_1wxPfl0IHuXxBG7vMSSX26Z4"},"layout":"common.layout"}