Простой регулятор коллекторного двигателя с реверсом на ATtiny25
наверно так и сделаю. по крайней мере попытаюсь) потому что не всегда понимаю что происходит в коде)) хорошо осциллограф есть можно посмотреть что на что влияет
Или еще один вариант, написать программный счетчик (на временных задержках в 1 мкс), Если подразумевается использование коллекторного регулятора на земноводной модели, то и 8-и битного разрешения за глаза
все оказалось гораздо проще) у топик стартера в коде есть строчка pulse_length=(count_length<<8)+temp;
temp это текущее значение таймера,
counb_lengt это количество переполнений. как раз то что нужно было осознать. и без Вас наверно бы долго думал что к чему\\
на земноводной модели, то и 8-и битного разрешения за глаза
модель земноводная, микроэко для бассейнов. да и просто корабль тоже пойдет… сегодня перепишу заново посмотрю что получится
Удачи
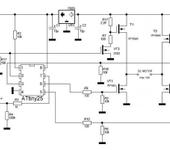
Так как я в пиках ничего не понимаю, то решил заменить PIC12F675 на ATtiny25…
Сама схема (особенно выходной каскад) интересна для слаботочных применений на транзисторах с малой емкостью затвора, поскольку для сильноточных управление верхними ключами становится проблематичным (их вообще лучше переключать только при реверсировании). Но при этой схеме на управление выходами нужно всего две лапки контроллера. Ресурсы тини25 тут явно избыточны, достаточно тини5 😃 Это вариант с питанием от шины приемника (2-3А) и без отсечки:
{"assets_hash":"a8b26fa7f6e768b07a72c8c9aadb9422","page_data":{"users":{"3f350f403df9550077795f7d":{"_id":"3f350f403df9550077795f7d","hid":2045,"name":"V_Alex","nick":"V_Alex","avatar_id":null,"css":""},"518e78793df9550077736bf0":{"_id":"518e78793df9550077736bf0","hid":152538,"name":"Alexey2","nick":"Alexey2","avatar_id":null,"css":""},"529f6f423df955007772f224":{"_id":"529f6f423df955007772f224","hid":187889,"name":"Евгеньич","nick":"Евгеньич","avatar_id":null,"css":""},"5666d9363df95500777167f0":{"_id":"5666d9363df95500777167f0","hid":241910,"name":"ooogo","nick":"ooogo","avatar_id":null,"css":""}},"settings":{"can_see_ip":false,"can_report_abuse":false,"can_see_hellbanned":false,"forum_can_view":true,"forum_can_reply":false,"forum_edit_max_time":30,"forum_can_close_topic":false,"forum_show_ignored":false,"forum_mod_can_delete_topics":false,"forum_mod_can_hard_delete_topics":false,"forum_mod_can_see_hard_deleted_topics":false,"forum_mod_can_edit_posts":false,"forum_mod_can_pin_topic":false,"forum_mod_can_edit_titles":false,"forum_mod_can_close_topic":false,"can_vote":false,"forum_mod_can_add_infractions":false,"forum_topic_title_min_length":10,"forum_reply_old_post_threshold":30,"votes_add_max_time":168,"forum_show_post_interval":7,"can_see_deleted_users":false},"section":{"_id":"61c9a54c3df9550077bb50ba","hid":8,"title":"Самодельная электроника, компьютерные программы","parent":"61c9a54c3df9550077bb50f3","description":"Софт для моделирования и черчения, самодельные электронные устройства.","is_category":false,"is_votable":true,"is_writable":true,"cache":{"topic_count":2668,"post_count":48285,"last_post":"69396824b4761b70be1cf1f6","last_topic":"6936752c44153b3865eede83","last_topic_hid":572669,"last_topic_title":"Последовательность работы сервоприводов.","last_ts":"2025-12-10T12:31:32.140Z","last_user":"4f3e22e13df955007774805c"}},"topic":{"_id":"56b788333df9550077e6b22e","hid":445179,"title":"Простой регулятор коллекторного двигателя с реверсом на ATtiny25","views_count":5835,"last_post_counter":13,"cache":{"post_count":13,"first_post":"56b788333df9550077e6b57b","first_ts":"2016-02-07T18:08:51.000Z","first_user":"5666d9363df95500777167f0","last_post":"576fd0a23df9550077e6b595","last_post_hid":13,"last_ts":"2016-06-26T12:54:58.000Z","last_user":"5666d9363df95500777167f0"},"st":1,"section":"61c9a54c3df9550077bb50ba"},"subscription":null,"pagination":{"total":13,"per_page":25,"chunk_offset":6},"posts_list_before_post":["paginator","datediff"]},"locale":"en-US","user_id":"000000000000000000000000","user_hid":0,"user_name":"","user_nick":"","user_avatar":null,"is_member":false,"settings":{"can_access_acp":false,"can_use_dialogs":false,"hide_heavy_content":false},"unread_dialogs":false,"footer":{"rules":{"to":"common.rules"},"contacts":{"to":"rco-nodeca.contacts"}},"navbar":{"tracker":{"to":"users.tracker","autoselect":false,"priority":10},"forum":{"to":"forum.index"},"blogs":{"to":"blogs.index"},"clubs":{"to":"clubs.index"},"market":{"to":"market.index.buy"}},"recaptcha":{"public_key":"6LcyTs0dAAAAADW_1wxPfl0IHuXxBG7vMSSX26Z4"},"layout":"common.layout"}