Навигационные огни

Vic88
voraks:

Вот сотворил новый вариант, облагороженый :)

теперь там 3 канала для 3-х вольтовых и 3 канала для 2-х вольтовых светодиодов,опять же с возможностью регулировки свечения (очень полезно если на канале висит несколько светодиодов)

Я смотрю, у Вас нет отдельного плюсового провода. Это значит, что вся “гирлянда” питается от ВЕСа регулятора. При шести параллельных цепочках ток потребления будет 120 - 150 мА. А это сравнимо со средним током потребления одной машинки. Я все свои светодиодные цепочки подключаю плюсом напрямую к аккумулятору. При этом удобно использовать балансирный разъём - никуда “врезаться” не надо.
Всего наилучшего!
Виктор.

Vic88
KATUAL:

Итак, продолжается заседание “общества любителей логики” :grin:
Пришла в голову идея, так сказать наш ответ PIC-ам, сделать БАНО многофункциональным, для начала реализовать функцию мигалки, для этого понадобиться свободный канал с трехпозиционнвм переключателем.

Идея: Два RC-свитча, один включается при среднем положении, второй при крайнем (первый остается включенным), далее второй запускает мультивибратор, далее элемент “НЕ” с двумя входами, тут я и споткнулся (не нашел нужную микросхему), далее транзюк и лампочки. Остался открытым вопрос об “НЕ” элементе, думаю идея понятна, может собрать его из других… идеально было бы использовать эту микросхему и для мультивибратора. В идеале все выходит в 3-4 микросхемы (зато как повышается самооценка :grin: .

Что скажут спецы?

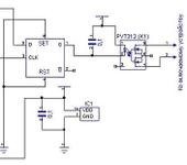
Ну, если для повышения самооценки…, то держите схему:

Номиналы, помеченные звёздочкой, подбираются по вкусу: пороги включения-выключения, частота мигания. Теперь паяльник в руки и - вперёд!
Удачи!
Виктор.

voraks
Vic88:

Я смотрю, у Вас нет отдельного плюсового провода. Это значит, что вся “гирлянда” питается от ВЕСа регулятора. При шести параллельных цепочках ток потребления будет 120 - 150 мА. А это сравнимо со средним током потребления одной машинки. Я все свои светодиодные цепочки подключаю плюсом напрямую к аккумулятору. При этом удобно использовать балансирный разъём - никуда “врезаться” не надо.
Всего наилучшего!
Виктор.

Вообще-то у меня там радышком с джампером стоит разъемчик для подключения бортового акку 😉
Если гирлянда большая, то можно запитывать от небольшого акку на 4,8В. Джампер переключает питание приемник/внешнее. А если убрать токоограничительные подстроечники, то нагрузку можно подключить до 30В и 13А (если я не ошибаюсь по даташиту силового ключа). Правда придется увеличить сечение дорожек на плате 😉 Иначе будет пшык 😈

2 months later
Byte

Люди, помогите по сабжу… Нужен супер-простейший RC-Switch для подключения 1 светодиода к приёмнику. На передатчике переключатель двухпозиционный. Мне нужно просто чтоб было ВКЛ и ВЫКЛ, никаких мигалок, никакого внешнего питания (думаю 1 светодиод не будет большой нагрузкой) вобщем ничего лишнего. С паяльником вроде давно знаком и нахожусь в хороших дружеских отношениях, но вот схему сам составить не могу… Я так понимаю схема из первого поста это и есть то что нужно, но тут пробегали фразы, что 2 микросхемы это лишнее итд…
Короче, если кто может составить такую простейшую схемку (или выкинуть лишнее из сабжа, например цепь доп. питания) буду очень благодарен…
Заранее спасибо.

benamur

У меня тоже собрано с этого сайта www.rc-cam.com/navlight.htm
Все работает, можно на посадочные огни повесить, что хочешь (реле, мощный транзистор и.т.д) и коммутируй на 5канале.
Есть еще пищалка, которая начинает пищать, когда пропадает сигнал от передатчика,
Так узнал что над головой на высоте ~ 60метров мертвая зона передатчик SANWA VG6000 до этого не понимал, почему модель начинала вести не туда.

Byte

Я так понял вот это самая простейшая схема… но вот тут возник вопрос: почему соединения к некоторым ногам микросхемы обозначены крестиком или кружком? Что это значит, и как это реализовать?

dmitryu
Byte:

почему соединения к некоторым ногам микросхемы обозначены крестиком или кружком? Что это значит, и как это реализовать?

Крестики и кружки обозначают назначение ног микросхемы (крестик - питание, кружок - инверсный выход).
При сборке схемы не обращайте на них внимания - смотрите только на номера ног.

Byte
dmitryu:

Крестики и кружки обозначают назначение ног микросхемы (крестик - питание, кружок - инверсный выход).
При сборке схемы не обращайте на них внимания - смотрите только на номера ног.

Спс, на выходных попробую собрать - потом отпишусь.

Byte

Собрал девайс - НЕ РАБОТАЕТ! Светодиод постоянно горит, не реагируя на комманды с пульта! По идее это значит, что транзистор всё время открыт… В чём тут может быть дело? Сам транзистор глючить может?
ЗЫ: Собрал точно по схеме , детали не перегревал, КЗ нигде нету… Странно…

Andrej100
Byte:

Собрал девайс - НЕ РАБОТАЕТ! Светодиод постоянно горит, не реагируя на комманды с пульта! По идее это значит, что транзистор всё время открыт… В чём тут может быть дело? Сам транзистор глючить может?
ЗЫ: Собрал точно по схеме , детали не перегревал, КЗ нигде нету… Странно…

Методика настройки следущая.
Заменить резистор 120к на цепочку постоянный 10к + переменный 150-500к (непринципиально)
Подключиться к каналу . Поставить джойстик в среднее положение.
Крутить переменник пока не появится изменение состояния на выходе 2 - 0\1.
Померить сопротивление цепочки и поставить вместо неё соотв. пост. резистор.

Byte

После долгих мучений наконец заработало! Как и советовал Andrej100, я поставил подстроечный резистор вместо 120к и подобрал необходимое сопротивление. В итоге оказалось, что стабильно работает в диапазоне 43-66 кОм. Я впаял резистор на 57 (он просто первый подруку попался) и всё пучком!

jan

Теперь замени транзистор с реле на полевой транзистор, и станет еще лучше и компактнее. 😁

Byte

Транзистор у меня и так маленький, а реле я и не ставил. У меня ведь всего-лишь один светодиод, я прямо его и поставил…

undead

Интересно, а можно ли на этой основе или чем-то подобном сообразить схемку немного посложнее - для включения по трем позициям переключателя, делать на PIC’е не хотелось бы - чтобы не возится с программатором, программой и т.п., делать три отдельные схемы с разной настройкой - по весу и объему накладно (хотя пока остановился на таком варианте).
Вариант применения - отображение на трехцветном светодиоде включенного полетного режима и ненулевой позиции канала газа - это для дополнительной безопасности, когда сперва приемник включаешь, потом регулятор, ну и в полете напоминать в IDLE или нет. Подключаться должно в канал приемника, куда транслируется положение переключателя полетных режимов, а чтобы на газ реагировал - добавляется микшер газ-канал режимов. Единственно в MODE 2 будут гореть все 3 светодиода…
Второй вариант применения, но для двух позиций - это включение обвеса подсветки во время полета и добавление к ней посадочных “прожекторов” (можно и сирены) для посадки (а так же эту байду можно на файлсейве запрограммировать - если сигнал пропадет или упадет - будет светиться и орать)…

В общем есть у кого какие мысли по оптимизации схемы на несколько положений, вместо тупого дублирования нескольких схем с разными настройками?

jan

Для навигационных и посадочных огней сделал просто два канала. Если делать три, то надо уже PIC прикручивать.
Фотку сделаю завтра.

undead

Ян, а Вы в чем платы проектируете и как изготавливаете?
Я вот думаю сделать двустороннюю плату с двумя каналами, для уменьшения габаритов, только у меня там будет транзистор попроще и реле твердотельное (чтобы гальванически развязать регулятор для светящихся полос - а то когда он в общей схеме у меня помехи идут)…

jan

Платы я развожу в DipTrace www.diptrace.com/rus/
Программа простая, имеет русский интерфейс, легко создавать новые элементы. До 250 выводов бесплатная. С двухсторонними платами не связываюсь, не умею делать металлизацию, а переходы паять не хочу. Все развожу на одной стороне, и ставлю ЧИП перемычки. Габарит не напрягает.
Вот обещанная фотка.

undead

Спасибо, гляну

jan:

С двухсторонними платами не связываюсь, не умею делать металлизацию, а переходы паять не хочу.

Ну для данной схемы можно две независимые схемки развести на разных сторонах, а пропаивать надо будет только сигнал и питание, что и так проводами подводится…

undead

Еще вопрос автору схемы - какого назначение резистора на 100К с плюса питания на базу полевика ?

undead

Вот вчера протестил на макетке вариант схемки выключателя с твердотельным реле, с минимальным количеством элементов, вроде работает. Вариант с реле нужен для развязки основного питания и питания регулятора для светящихся полосок (иначе он в приемник помехи гонит). Заработало прямым включением к выходному сигналу таймера. Платка должна получиться совсем небольшая - порядка 2х3см. Вопрос к знатокам - какие косорезы возможны, стоит ли все-таки поставить транзистор типа КТ3130 (BC846)?