Греются транзисторы в регуляторе... ?

ubd

Доброго времени суток!

Есть некоторая проблема: Как избавиться от нагрева транзисторов VT1 и VT2?

Когда подаётся ШИМ на вывод F, то греется транзистор VT1. А когда сигнал подаётся на R, то греется транзистор VT2.

Например, на простых регуляторах, НЕ реверсивных, стоит защитный диод, и ЭДС самоиндукции, с обмотки двигателя, разряжается на него. По моему так.

В этом регуляторе греются то же по этой причине. Но почему только VT1 и VT2, при этом VT3 и VT4 остаются холодные. Тогда, куда поставить диоды, что бы транзисторы не грелись.

Я пробовал ставил диоды между истоком и стоком VT1 и VT2 - ни какого результата.

Дело в том что я поставил транзисторы немного другие. Вместо IRF1010N, я поставил IRL2203N. Может в этом причина. Может они внутри по другому устроенны. Хотя с IRL2203N прекрасно работает, они да же мощнее.

Во время испытаний ток был около 5 А.

Заранее спасибо за ответы.

Сергей_Лиховид

Most_reg.rar[quote=ubd;432381]
Доброго времени суток!

Есть некоторая проблема: Как избавиться от нагрева транзисторов VT1 и VT2?
для данной схемы(n-каналл,сток соединен с истоком)размах напряжения ШИМа должен быть -напряжение баттареи плюс минимум 5 вольт,10кил в затворе очень много,чтобы преобразователь не городить есть схемы и попроще.

ubd

для данной схемы(n-каналл,сток соединен с истоком)размах напряжения ШИМа должен быть -напряжение баттареи плюс минимум 5 вольт, 10кил в затворе очень много,чтобы преобразователь не городить есть схемы и попроще.

В этой схеме так и сделано. Она намного удобнее, она с калибровкой под аппаратуру.

Единственно, попробовать меньше 10 К поставить?

ubd

Ребят, ну подскажите. Должны же быть на форуме люди которые хорошо в электроннике разбираются.

Я то сам разбираюсь, но вот с нагревом транзисторов не знаю что делать…

AlexAndr=
ubd:

В этой схеме так и сделано. Она намного удобнее, она с калибровкой под аппаратуру.

Единственно, попробовать меньше 10 К поставить?

В этой схеме силовая часть отстойная, переделывайте всё что после оптронов(включительно).
Вот пример силовой части, но без реверса:
rcopen.com/files/45589bdd997073007713745c
Свободно тянет 12-ти витковые модифиды, транзюки холодные.

Сергей_Лиховид

Doc1.rar

ubd:

Ребят, ну подскажите. Должны же быть на форуме люди которые хорошо в электроннике разбираются.

Я то сам разбираюсь, но вот с нагревом транзисторов не знаю что делать…

Преобразователь может не потянуть, импульсный ток переключения затворов большой-так что
попробуйте схемку.

radioham

Собирай по данной схеме - проблемы не будет
Я тоже использую такой регулятор -но мост как указанно
Дополнительно пробовал и без оптрона прямо как на схеме тоже все работает
Транзисторы 3205 и 49 05 - на 14 в крутит 540 на судомодели

Дополнительно и даже проще под регулятор на 16f84

Эмиттеры 5и 6 прямо на замлю

ubd

radioham, а у тебя прошивки есть к этим схемам?

radioham

Для 12f629/675 - прошивка работает
но есть недостаток - не включится пока ручку в среднее положение не поставиш
я все таки делаю на 16f84 - а мост один из указанных

А на счет нагрева - так при полном газе практически чуть теплые
больше греется на малых оборотах - но в пределах нормы

bridge.rar

ksk
ubd:

Ребят, ну подскажите. Должны же быть на форуме люди которые хорошо в электроннике разбираются.

Я то сам разбираюсь, но вот с нагревом транзисторов не знаю что делать…

Греются они по определению это раз.
Так включать нельзя это два.
Ради прикола включите осциллограф между истоком и затвором верхнего транзистора и сравните с нижним…
А так то лучше подавать постоянное напряжение на один транзистор а шим на другой.
Так и греться меньше будет. А лучше на два других но так совсем правильно.
Ну и 10к только без шима ставить можно.

Gintas

… а меня учили, что транзистор греется по трём основным причинам :
* не полностью открыт (10ком на затворе 😮 … хотя бы ноль отнимите)
* частота переключение
* сила тока
… если не прав - поправте 😃
P.S. Автор поста предоставил только силовую часть … об гальванической развязке приходится только догадыватся … (чего и все советует, только до "ubd’ не доходит 😝 )

ubd

Gintas, до меня всё дошло, я сейчас провожу эксперименты по всему что мне советовали.

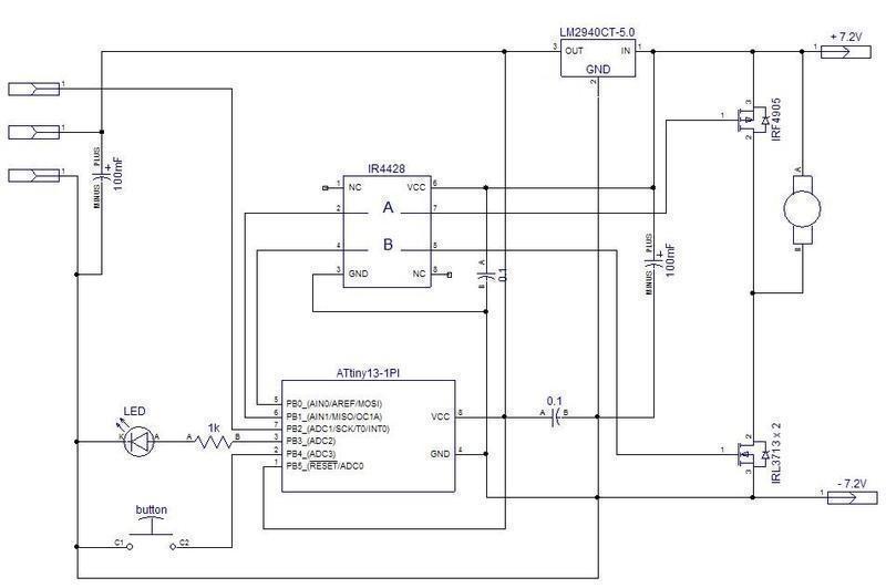
А полную схему я выкладывал в третьем посту сверху. Выкладываю ещё раз.

Я сегодня пробовал верхний транзистор просто открыл полностью а на нижний Шим подавал. Теперб наоборот греется нижний а верхний холодный. Но нижний греется не так сильно. И нужно попробовать ещё поставить драйвер.

Gintas
ubd:

… Я сегодня пробовал верхний транзистор просто открыл полностью а на нижний Шим подавал. Теперб наоборот греется нижний а верхний холодный. Но нижний греется не так сильно. И нужно попробовать ещё поставить драйвер.

… ситуация начинает проеснятся … просто тупо запаралель 4-и резистора на затвор по 1к (10 к это не правильно … у меня на похожей схеме пришлось 1,2к ставить, но потом я разозлился и вообще омные поставил … транзистору всё равно, он же полевой 😈 )