HobbyKing E-OSD

DenisK

Той на которую я ссылку дал - CL-osd. Она для всех плат на всех atmega32, включая восьмикилобайтные.
Мелих вроде обещал сам выложить прошивку для SimpleOSD в опенсурс, но что-то тупит.
Хотя по его словам, он уже отгружает платки с перепиленной под ардуино прошивкой, тоолько вот исходников то нет.
Так что у получается аж три команды делают почти одно и то же 😃

Yanchak

И причем похоже с рц групс ребята зашились. Им понадобилась тргонометрия и плавающая точка и ту внезапно кончилась память. 😃 У меня есть пару идей, как с этим справится, но похоже там сами с усами, да и с моим английским врядли они поймут чего я хочу сказать. 😃

1 month later
SerjM
SovGVD:

работало замечательно, чуть побаловатся, всё еще работало, сегодня включаю, а ничего не светится и сигнал в видео с камеры уже не пихает, проверил тестером - питание на процессор подается, а дальше незнаю как проверить, следов чего то перегоревшего не видно, при подачи питание ничего не греется чего посоветуете? выкинуть?

Замена кварцевого резонатора вылечит платку. Кварц - 24 мегагерца.

alepavlenko

Читаю читаю, и всё больше вопросов. Я так понял, что не так всё сложно. Вопрос с прошивкой ОСД я решил, оказывается у знакомого в этом опыт есть, обещал записать код на ОСД. Но теперь не могу понять как быть с ГПС.

У меня есть вот такая антенна:

И вот такая плата к которой подключалась эта антенна.
i059.radikal.ru/1110/be/71c00e58c88d.jpg (1196 Kb)

Я так понял, там и обрабатываются данные от антенны. Всё это было снято со старого навигатора.
Теперь нужно найти питание и выход данных с этой платы… Как это сделать?

s44.radikal.ru/i105/1110/dc/f3a6d2bec26c.jpg (932 Kb)

з.ы. никакого опыта нет.

Заранее спасибо

Molot
alepavlenko:

Не разбираюсь в Липо, читал и понял, чтобы подключить липо к данной OSD, можно использовать 2 наружных контакта. Если вот так подключу, будет ли показываться общее напряжение батареи?


2232 x 835 пик., 289 Кб

Подрубил E-OSD на 2.1 и на 2.2 подал напряжение с крайних контактов балансировочного разъема , на экран выводятся 2 разных напряжения, одно показывает реальное напряжение , второее показывает меньшее напряжение . Какой смысл в 2х входах напряжения ? Может на один вход можно завести RSSI , а на 2ой напряжение батареи ?

alepavlenko
Molot:

Какой смысл в 2х входах напряжения ?

Например если на борту больше чем 1 акк.

SerjM
Molot:

на экран выводятся 2 разных напряжения,

Напряжения разные, потому что надо калибровать входы по напряжению.

4 months later
crand
toleg:

e-OSD перепрошитый

В прошивку не ткнете?

Duschman

Господа! А никто не пробовал наложить информацию с этой ОСД на видео с другого ОСД? Может затея дурацкая, но в моём ОСД не хватает кое какой служебной информации.
ОСД-Циклоп Ассистент. В принципе всё необходимое есть, но RSSI на нём нет. А так можно отмасштабировать напряжение RSSI под удобную величину и вывести на свободный участок экрана. Вроде как можно программно несколько положений на экране выбрать. Может кто выложит фото с различными вариантами отображения. Единственная загвоздка-получится ли подобное совмещение.

leprud

Если не будет индивидуальной непереносимости двух ОСД - то все будет нормально.
Я так два Е-ОСД друг на друга накладывал

Duschman

Леонид. Не подскажете сколько вариантов расположения информации на этих ОСД, Лучше бы с фото или рисунком.

leprud

Уже и не помню… Там кажись сверху вниз позиций 6-8, да возможность отрубания таймера
Я то давно на cl-osd перешился просто…

HATUUL

Леонид,можешь помочь мне в сборке .hex на cl-osd-gps c изменением частоты обн. gps 9600б/с, и отключить рсси ?
Почему-то у меня после компиляции выдаёт мусор.

leprud

Какие интересные результаты у вас гпс выдает после перепрошивки…
Прям вот точно не подскажу, но в конфиге есть еще и SENSOR_RSSI_ENABLED
Если ГПС прям точно 9600, то менять именно где указали

HATUUL

Проблема в том,что ЖПС тогда была настроена на 4800б/с,в начале видео, я прошивал оригинальный .хекс прекомпилированный самим автором,во второй половине видео,я сам компилирую,по идеи ничего не должно изменится,но в практике не так.

1 month later
falke5

может кто слить фьюзы с e-osd? собрал на коленке, но что то не едет.

Djon_bogd
falke5:

может кто слить фьюзы с e-osd? собрал на коленке, но что то не едет.

а в чем собственно проблема? собирал несколько е-осд по схеме гуляющей по интернету на атмега88 без проблем заработала.
фьюзы ставил только на такт от внешнего кварца.

falke5

фьюзы ставил согласно www.rcgroups.com/forums/showpost.php?p=20918240&po…
там указывают эти
avrdude -p m88pa -c usbasp -U lfuse:w:0xF7:m -U hfuse:w:0xDC:m -U efuse:w:0xFF:m
мега запустилась на внешнем кварце, правда кварц 24.5 мгц, но хоть как кто заработать то должна (кварц на 24 есть, но он планар и будет ставится на новую плату когда схема будет обкатана). А так абсолютно молчит, пишется и читается на раз а на выходе тишина. Вот думаю на что грешить, либо на селектор СИ либо на соплю.
Кстати какого номинала конденсаторы в обвязке цепей по видео?

Может я что то упускаю при записи проши? avrdude у меня прогер не поддерживает, пишу сторонним софтом. Надо там кроме флеша, епром и фьюзов делать?

Djon_bogd

ну дык все правильно на 24.5мгц и не заработает, при компиляции писали 24.5? попробуйте навесить 24мгц кварц и посмотреть.
конденсаторы все ставил 0.1мкф, кроме одного в цепи колектора транзистора там поставил 100пф
eeprom шить обязательно.

falke5

епром однозначно пишется, спасибо за помощь, попробую кварц махнуть

Djon_bogd

забыл сказать, С8 по схеме (стоит по входу видео) вообще не ставил

falke5

уже снял, он садит видео если 0.1, подбирать пока лениво, сначала отстрою схему

dollop

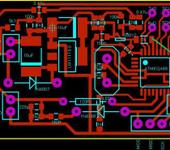
Лениво было ждать e-osd из Китая, а мега88 в наличии была, поэтому тоже собрал себе это осд. У меня с конденсаторами по 0,1 не заработало - слетала синхронизация при изменении условий съемки (изменения яркости). Поэтому методом тыка подобрал-таки кондеры при которых у меня все железно работает. Так же решил выложить печатку - она не идеальная - можно много чего доработать, но она полностью односторонняя, но с тремя through-hole элементами. Там не хватает дорожки на ресет при программировании - нужно проводок кидать. Зато прилепил еще один вход для АЦП и вывел контакты I2C (в планах допилить прошивку)

e-osd.zip