Переделка танка с 27 мгц на 2.4 ггц

V_Alex
Alekss82:

Я пытался на самодельных мостах сделать, но мост работать отказался, видимо накосячил где-то с платой или схемой, заказал пока 2 моста IBT-2.

Что именно не пошло? Транзисторы живы остались? У BTN7971B, которые стоят в IBT-2 проходное сопротивление в 2-3 раза больше.

Alekss82

Транзисторы вроде живы, по крайней мере не взрывались от перегруза. Я испытывал на вывешенной гусенице, нагрузка была минимальная, трещетки редукторов на 2 стояли, даже не сработали. Есть подозрения на дорожки платы, протравились очень плохо, или может ножки где не пропаяны остались.
Мост на несколько секунд включился и потом все. Решил пока заказать недорогие готовые мосты, а своими буду заниматься по мере появления свободного времени, а то я так в этом году не смогу его по грунту погонять.
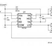
Мост не работает, но слышен довольно громкий гул (ШИМ ардуино около 500Гц). Может я изначально в схеме, что напутал.
Собирал вот по такой:

Phantom0589

А зачем тут шим контроллер, если он уже встроен в rx-18? Для увеличения скорости?

Alekss82

Я без RX-18 делал, у меня напрямую мостами управление, и вся остальная навесная управляется микроконтроллером.

Tankoman=

Эта эпопея с энкодерами начиналась лет 10 назад, когда только появились относительно дешевые (по сравнению с Тамией) танки Ненг-Лонг 1/16.
В то время были проблемы с уникальными кварцами и была “великая идея” устроить массовые танковые инфракрасные бои по тамиевским нормативам. Ключевое слово - в то время.
По ссылке на сайт “паркфлаер” (кстати ссылки не работают) в настоящее время это абсолютно бесполезная вещь, при всем уважении к мастеру, который это сделал.
Хенг-Лонг уже прешел на 2,4Ггц. К тому же есть "Кларк, Эльмод, ЭйБиЮ, и др

V_Alex
Alekss82:

Я без RX-18 делал, у меня напрямую мостами управление, и вся остальная навесная управляется микроконтроллером.

Управление самими регуляторами (мозги+мосты) как планировалось делать? На входе есть стандартный сервоимпульс?

Alekss82

В самодельных мостах подавать сигнал ШИМ на драйверы мостов на входы IN напрямую с портов ардуино. На IBT-2 аналогично на его входы, там их 4 шт на каждый, 2 порта с ШИМ и 2 обычных цифровых.
Если с заводскими мостами все понятно, они как раз созданы для работы с ардуино, то вот с самодельными не уверен. Хотя мост на несколько секунд включился, видимо сигнал был подан правильно, но что то в схеме вылетело.
Подскажите, а какой лучше поставить предохранитель для защиты IBT-2, на 30А?

V_Alex

Я-бы поставил обычный автомобильный на 30А. Но в этих мостах есть куча своих защит.

Alekss82

Я заказал недорогие из Китая, как бы там не оказались чипы полумостов поддельные, может не оказаться встроенных защит, лучше все же дополнить предохранителем.

luk19-61
Tankoman=:

По ссылке на сайт “паркфлаер” (кстати ссылки не работают)

rc-master.ucoz.ru/publ/9-1-0-128 Это с другого ресурса . ( не реклама ) Мне интересно подключить другой приемник и передатчик именно к RX-18. Тоже хотелось повторить. Автор не отвечает !

Tankoman=
luk19-61:

rc-master.ucoz.ru/publ/9-1-0-128 Это с другого ресурса . ( не реклама ) Мне интересно подключить другой приемник и передатчик именно к RX-18. Тоже хотелось повторить. Автор не отвечает !

Это то же самое, что и на “паркфлаере”.
Объясните, мне дураку, какой смысл подключать другой приемник и передатчик именно к RX-18???
В RX-18 только два пропорциональных канала - на ходовые движки танка.
По факту там встроены два регулятора хода под 380-е движки.
Два автомодельных регулятора хода с реверсом по цене на Али эквивалентны RX-18, а управляться будет лучше ибо пропорциональность выше. Для поворота башни берем еще один регулятор под 180-й движок. Подъем-опускание ствола при помощи сервы. На выстрел-откат еще одна или свич.
Итого ПЯТЬ каналов будут задействованы без заморочек с настройкой и калибровкой энкодера.
Единственное в таком случае нет звука, но можно поставить любой МП-три плеер. На RX-18 звук не пропорциональный. Жужжит одинаково, что танк стоит, что на ходу.

luk19-61
Tankoman=:

Итого ПЯТЬ каналов будут задействованы без заморочек с настройкой и калибровкой энкодера.

Согласен ! В соседней теме " Управление танка на двух регуляторах " так и поступаю !

gollandec
Tankoman=:

На RX-18 звук не пропорциональный. Жужжит одинаково, что танк стоит, что на ходу.

нет. он конечно не пропорциональный, но на хх и при движении звуки разные.

Tankoman=
gollandec:

но на хх и при движении звуки разные

А что такое хх???

Tankoman=

А я подумал что это новая версия RX - два икса 😃
В интернете есть простенькая программа для компьютерного микрофона, где в виде графика-осциллограммы, после прокрутки записи, будет видно меняется или не меняется тональность.
…Хотя в движении, все равно будут подмешиваться лязг гусениц и шум редукторов/
Сигнал для объективной оценки нужно брать напрямую с динамика и на линейный вход звуковой карты. В добавок вообще отключить движки и будет еще нагляднее.