Обсуждение статьи о новом приемнике
Спасибо за помощь, все заработало. Остался последний этап настройки. Вчем была проблема точно не определил. Или был не контакт в катушке L2, или замыкание на 5ой ноге.
Передатчик отнёс метров 5 в квартире дальше некуда, сигнал держит нормально.
Правда входной контур на транзюке с двумя катушками, микруха мс3361 в смд корпусе.
Подсоединил серву ручки слушает но немного подёргивается, не могу понять почему.
Какието помехи проходят, кто сталкивался помогите советом.
Спасибо.
В комнате могут быть глюки из-за отраженного сигнала. Попробуйте вне помещения. Ну и во входной цепи, если транзистор биполярный, тоже могут быть проблемы.
При данных в схеме номиналах дросселя и конденсаторов на ногах 1 и 2 и заведомо активном кварце, схема гетеродина “заводится” без дополнительной подборки элементов (статистика однако) .
Но не перевелись мазохисты ( вот я например ), все еще покупающие не очень активные кварцы по 11 руб. в Чипе-Дипе. Результаты:
- Часть таких кварцев не запускается в этой схеме, хоть об пол их бей ( м.б. бил недостаточно сильно ? ) 😃 Подозревал даже, что сжег 3371, но замена не помогла. Плюнул, собрал внешний гетеродин на SMD-транзисторе ( 2N3904 ? ) по схеме из Карла Маркса, с дросселем и конденстатором с оригинальной схемы. Стало гораздо лучше.
- У кварцев ( делал на заказ - узнал ), кроме частоты и номера гармоники, есть еще и параметр “емкость нагрузки”: если кварц нагрузить строго на такую емкость, то частота будет нужной ( а если нет, то частота кварца может уйти вбок гораздо дальше, чем на допустимые несколько килогерц ). И не факт, что суммарная емкость монтажа, внутренностей микросхемы и т.п. будет именно такой. Отсюда вроде бы понятно стремление производителей продавать кварцы даже под конкретные модели приемника и передатчика ( конкретная емкость монтажа ), и проблемы даже с фирменными кварцами ( на форуме упоминался HITEC ), если аппаратура не совсем та. Если я не прав, пусть гуру поправят.
- Передатчик от Walkera 22, приемник из статьи. Родной кварц передатчика ( 40040 КГц ), заказной в приемнике - все OK. Кварц в передатчике - 40665 из Чипа-Дипа, в приемнике - заказной ( другой, нужной частоты ); все OK. Меняю кварц в передатчике на другой ( оттуда же ) - OK. Но еще два кварца, тоже на 40665, оттуда же, но другой фирмы - не работают ( хотя частота близкая, видно по сигналу - прямая линия с выбросами “в другую сторону” ). Другая частота, два кварца одной фирмы, тоже из Чипа-Дипа - с одним работает, с другим - нет. Так что с точностью у дешевых кварцев - не очень.
И еще были грабли: при настройке использовал передатчик с отключенным питанием мощного выходного каскада, и с питанием всего остального ( включая генератор ) от компа по USB. Работает, начинаю настраивать входной контур ( антенна приемника - провод 10 см. ). Сигнал есть всегда, независимо от положения подстроечника в катушке. Несу передатчик на кухню - то же. Пихаю в кастрюлю, потом в холодильник - СИГНАЛ ЕСТЬ !!! Какой-то сверхчувствительный приемник получился. 😃
В итоге - была наводка на провод ( проходила даже через USB-адаптер ), и шла к компьютеру в ту же комнату, где лежал приемник. Если относить приемник от передатчика с компом - берет метра на 4, частично через стену. На улице еще не проверял.
Авторам - огромное спасибо.
Вдохновленный работой приемника, решил сделать еще один. Но полностью повторяться не хочется, поэтому решил заменить обычные пассивные элементы на SMD. Вот что получилось.
igva__SMD_DIP.rar
Эксперименты с кварцами, проведенные abalex, еще раз показали, чем “модельные” кварцы отличаются от обычных. В этом отношении АМ-тракт гораздо проще именно по той причине, что динамическая емкость кварцев там сказывается в гораздо меньшей степени.
Повторяюсь, что по активности кварцы HITEC проигрывают кварцам GWS и JR, поэтому в любительских конструкциях лучше пользовать GWS-ные кварцы. По причине ненормированной активности во всех приемниках HITEC гетеродин внешний (даже в снятом ныне с производства легендарном микро-FEATHERе).
Для желающих поэкспериментировать с внешним гетеродином сообщаю, что для экспериментов пригодны самые массовые СМД-транзисторы ВС847 , а также наши КТ3130, либо обычные КТ3102. До 40 МГц они работают без проблем. С внешним гетеродином запускаются ВСЕ Хайтековские кварцы. Поэтому СПОРТ и КОМБАТ/DSP-версии приемников ИГВА уже идут с внешним гетеродином.
[Повторяюсь, что по активности кварцы HITEC проигрывают кварцам GWS и JR, поэтому в любительских конструкциях лучше пользовать GWS-ные кварцы. По причине ненормированной активности во всех приемниках HITEC гетеродин внешний (даже в снятом ныне с производства легендарном микро-FEATHERе).
Всем првиет.
Использовал в своем приемнике ИГВА кварц WEBRA micro. Все заработало без проблем и уже больше года трудиться.
Удачи всем.
…Но полностью повторяться не хочется, поэтому решил заменить обычные пассивные элементы на SMD. Вот что получилось.
На плате нашел ошибку, С10 подлючен к +3в, а должен к общему.
У меня небольшой вопрос, можно-ли входной контур L1 расположить паралельно плате, т.е. на боку? 😃 Не повлияет это на прием?
Для желающих поэкспериментировать с внешним гетеродином сообщаю, что для экспериментов пригодны самые массовые СМД-транзисторы ВС847 , а также наши КТ3130, либо обычные КТ3102. До 40 МГц они работают без проблем. С внешним гетеродином запускаются ВСЕ Хайтековские кварцы. Поэтому СПОРТ и КОМБАТ/DSP-версии приемников ИГВА уже идут с внешним гетеродином.
И еще, может кто-нибудь набросает схемку с внешним гетеродином, а то “каждый понимает в меру своей…образованности.” 😃
Собрал вроде работает, но осцилограммы в КТ1 не такие
красивые как в статье ( концы как у морковки). Амплитуда 300mv,
в поле при удаление 50 метров сервы сильно колбасят.
Прет однако какая то помеха. Где грабли можен кто знает.
И еще, может кто-нибудь набросает схемку с внешним гетеродином, а то “каждый понимает в меру своей…образованности.” 😃
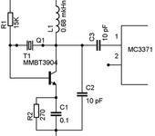
Гуру молчат, поэтому вот моя схемка ( !!! я в радиотехнике не спец, пусть знатоки поправят, если что не так ):
Транзистор - SMD 2N3904 ( видимо, подойдут и другие похожие ); катушка - из оригинальной схемы.
Весь приемник потребляет - со вставленным кварцем 10.5 мА, с вытащенным - 12.5 мА.
Привет всем! Кто-нибудь делал шестиканальный дешифратор с того сайта:www.homepages.paradise.net.nz/…/decoder.html
Если да то поделитесь пожалуйста hex-ом ато что то не получается.
Привет всем! Кто-нибудь делал шестиканальный дешифратор с того сайта:www.homepages.paradise.net.nz/…/decoder.html
Если да то поделитесь пожалуйста hex-ом ато что то не получается.
У меня тоже что-то не пошло, подробно не разбирался. Возможно полярность не та. Надо проверить этот момент. Нарисовал схему, правильно или нет посмотрите. Не попонятно зачем светодиод убрали. С ним было проще.
; ±---------==----------+
; +3.3v<—¦Vdd Vss¦–|
; PPM IN-¦RA5/OSC1 RA0¦-
; -¦RA4/OSC2 RA1¦-
; -¦RA3 RA2¦-
; ch6-¦RC5 PIC16F630 RC0¦-ch1
; ch5-¦RC4 RC1¦-ch2
; ch4-¦RC3 RC2¦-ch3
; ±----------------------+
Жаль пробелы пропадают, схема вся ужалась
Вот 5-ти канальный на 12F675, пробовал работает, позитивный сигнал.
Вот 6-ти канальный на 16F676, пока не пробовал, но по идее должен работать. На днях попробую.
С уважением, Томас.
Спасибо попробую!
У меня тоже что-то не пошло, подробно не разбирался. Возможно полярность не та. Надо проверить этот момент.
Сменил полярность в исходнике и все заработало. 😃
Вот исходник и прошивка.
rx6dec16f630.rar
Ни кто не пробовал добавлять каналов до 7-8и?
Здравствуйте! Что насчет передатчика? Все-же интересно 😃
Возможно-ли перестроить приемник на работу в диапозоне 72МГц? Ранее упоминалось что для этого нужны серьезные изменения в схеме. Может кто-то дать более подробные рекомендации?
Спасибо.
Собрал вроде работает, но осцилограммы в КТ1 не такие
красивые как в статье ( концы как у морковки). Амплитуда 300mv,
в поле при удаление 50 метров сервы сильно колбасят.
Прет однако какая то помеха. Где грабли можен кто знает.
Входной контур настрой по точнее.
А вот тут с синтезатором частоты.
hem.passagen.se/communication/rc_rec.html

дык прошивки няма 😦
дык прошивки няма 😦
😈
A mozhet povtorite hotj eto ???
I zheljezo i soft ☕ Pri4em ishodnjik na asme 😜
Poljzuites gospoda.
$em zamejitj MC3371 ??? Kto podskazhet kak sdelatj vhdnoi usilok dlja MC3371
😈
A mozhet povtorite hotj eto ???I zheljezo i soft ☕ Pri4em ishodnjik na asme 😜
Poljzuites gospoda.
Как не хотел качать этот фаил, оказалась именно та схема о которой думал.
Во первых она на 41МГц, французы, во вторых исходник на не правильном ассемблере написан, MPLab на него ругается.
😈
A mozhet povtorite hotj eto ???I zheljezo i soft ☕ Pri4em ishodnjik na asme 😜
Poljzuites gospoda.$em zamejitj MC3371 ??? Kto podskazhet kak sdelatj vhdnoi usilok dlja MC3371
Я тоже не стал вэрхал поднимать 😉 НЕ ТО ЭТО 😃
А откуда можно спаять разъём для кварца? Все детали найдены, а ГРПМ2 где-то прячется 😠
Сходите на “птичку” или “пяца чентралэ” и найдите любой разъем под штырек диаметром 1 мм - это старый советский стандарт, быть не может чтобы все закончились. Можете и кварц с собой прихватить -на месте померять, чтоб не пролететь.