usb-адаптер для передатчика

alex_ol
AVSAVS:

Интерфейс работает нормально, если не считать, что время от времени подергивается один из каналов, причем, не всегда один и тот же, 1 или 2, а может быть и наоборот. Это произходит если переустанавливаешь драйвер с нуля, удалив устройство из системы ХР. Подскажите, в чем может быть причина.
Еще раз спасибо за удачную конструкцию.
С Уважением, Андрей.

Вот, вот и у меня та же песня с каналами. Дергаются время от времени. И всегда разные. В FMS газ в 0 а модель меееедленно катится. Или летит и заваливается то в одну сторону то в другую, ручки при этом не трогаю.Взлет и сразу крен. Если с клавиатуры то все ОК. Подскажите в чем прблемка?

Vad64
alex_ol:

Вот, вот и у меня та же песня с каналами. Дергаются время от времени. И всегда разные. В FMS газ в 0 а модель меееедленно катится. Или летит и заваливается то в одну сторону то в другую, ручки при этом не трогаю.Взлет и сразу крен. Если с клавиатуры то все ОК. Подскажите в чем прблемка?

Если сигнал РРМ на 14й ноге процессора без помех и имеет хорошие уровни, то проблема в USB части. Подергивания могут иметь место и вызваны применением процессора без аппаратной поддержки USB. Лично у меня они довольно редкие, раз в несколько минут или десятков секунд и я их практически не замечаю. Могу посоветовать подключать девайс к отдельному USB порту, без хабов. Также можно попробовать добавить конденсаторы на линии DATA- и DATA+. Наконец, в разделе Программы-схемы опубликованы альтернативные open-source прошивки от osnwt, где автор пытается эту проблему минимизировать.

toxa
alex_ol:

И всегда разные. В FMS газ в 0 а модель меееедленно катится. Или летит и заваливается то в одну сторону то в другую, ручки при этом не трогаю.

Калибровали джойстик в виндах?

Vad64

У меня тут мысль одна возникла насчет дерганий. Прошивка приложена, желающие могут попробовать. Мне интересно, будет ли реже дергаться.

usb_ppm_v4.zip

alex_ol
toxa:

Калибровали джойстик в виндах?

А как же , и в винде и в FMS. Вот при калибровке в винде , уже откалиброваный девайс, крестик дергается в разных направления. Даже на кабель ферритовое кольцо цеплял, делал несколько витков… те же … только в профиль! А в самом FMS идет плавное сваливание в разные стороны , в основном влево. Старт, ручку на себя , а модель плавно влево сваливается , реже вправо. Иногда при газе в 0 меееедленно катится. Прошивку новую попробую на днях - результаты скажу. И самое главное на другом компе все плавно без дерганий и сваливаний, домой приношу … пьяный летчик 😛 Похоже дело в самом компе, вот только в чем?

AVSAVS

Здравствуйте.
Свою проблему с “дерганием” по каналам решил так:

  1. Настроил через контрол-панель джойстик в системе.
  2. Настроил в FMS каналы.
    Дерганья стало значительно меньше.
  3. Припаял ёмкости по 200 пф, что соответствует стандарту USB.

Даже прошивку менять не стал.
Дерганья окончательно прекратились.
Теперь летаю на двух бесплатных симуляторах.
Еще раз спасибо разработчикам.
С уважением, Андрей.

15 days later
Psw

Интересно, не Вада ли прошивочка юзается в условно-бесплатном продукте USB Кабель за $10 на http://rc-toy.com? Просто этот продукт у них относительно недавно объявился. Украли прошиву ?
Зато продають не втридорога - цена очень даже без авторских прав, только разъёмы/детали/продакшн.
Так что быть могет - и не стоит на узкоглазых братьёв обижаться ?

Vitaly

Вы всерьез думаете, что разработка подобного девайса является проблемой?

То что на RC Toys, напоминает продукт который представлял Hitec. Так что если уж кому и обижаться, то им 😃

Vad64

Разработать такой девайс действительно совершенно не проблема. Причем для коммерческих целей проще и надежнее это сделать на процессоре с аппаратной USB.

AlexN
AVSAVS:
  1. Припаял ёмкости по 200 пф, что соответствует стандарту USB.

Этот пункт на дерганья влиять не может в принципе, ну вот абсолютно никак 😃)))))
USB - это ж цифровой интерфейс 😃
И как это дополнительные ёмкости, добавленные в линию, могут “соответствовать стандарту”?

AVSAVS

И вовсе не бред! Почитайте сообщение №255, которое гласит: Попробуйте для очистки совести поставить параллельно стабилитронам конденсаторы 200-400 пФ, чтобы выполнить требования п.7.1.1.2 стандарта USB.[i]

Прошу прощение - сообщение №61 в этой ветке.

AlexN

ОК. Не поленился изучить оригинал:
“The combination of
the cable and the device must have a single-ended capacitance of no less than 200 pF and no more than 450 pF”
Т.е. если Вы боитесь, что суммарная ёмкость Вашего кабеля, выходов микроконтроллера и стабилитронов (если подключены) меньше 200 Пф, что маловероятно 😃 - подключайте дополнительный конденсатор. Даже в этом случае неплохо бы ограничить его ёмкость на уровне 100 - 150 Пф, т.к. кабель и микроконтроллер имеют явно ненулевую ёмкость, и прицепив к линии дополнительные 200 пикофарад можно легко вылезти за значение “no more than 450”.
Затрудняюсь сказать, зачем ограничили минимальную ёмкость - есть версия, что ради снижения ЭМИ.
Хм, народ пишет: подключил конденсаторы - заработало! Убедительно 😃

AVSAVS

Если стоят емкости - высокочастотные пульсации действительно уменьшаются.
Дело здесь, скорее всего, в нестабильности и повышенной пульсации самих блоков питания различных конструкций.
Был вообще “смешной” случай, на другой плате - пока не промыли спиртом от канифоли плату, была не стабильность работы, думаю, что это это связано с паразитными емкостями между проводниками и т.д. и т.п.
Факт есть факт, все работает.

1 month later
Airman

Кто-нибудь пользовался для прошивки AVRStudio? Запутались с конфигурационными битами. Где именно ставить галки?

Airman

В общем, путем проб и ошибок, и нам удалось создать сей девайс. После замены кварцевого резонатора на просто кварц и пару кондеров все запустилось без проблем. Комп определяет устройство как VJoy. Совет не ставить кварцевые резонаторы, а делать сразу на кварцах.
Большое спасибо автору разработавшего этот USB адаптер!!!

AlexN
Airman:

После замены кварцевого резонатора на просто кварц и пару кондеров все запустилось без проблем.

“Кварцевый резонатор” и “кварц” - это одно и то же 😃
Отличаются между собой только “кварцевые резонаторы” и “керамические резонаторы”.
С чем же не работало и с чем заработало?

Airman

Ну описалси малость. Должно было быть так: керамический резонатор заменили кварцем.

28 days later
Николай-К

И все таки, кто нибудь нашел оптимальное решение для согласования usb-адаптера с аппаратурой JR?

boroda_de
Николай-К:

И все таки, кто нибудь нашел оптимальное решение для согласования usb-адаптера с аппаратурой JR?

Думаю, что мне это удалось…

Николай-К
boroda_de:

Думаю, что мне это удалось…

А схемку можно увидеть

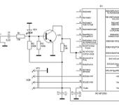
Boriska62
Николай-К:

А схемку можно увидеть

У меня так сделано, работает как с JR, так и с футабами-хайтеками и прочими.

Николай-К

Boriska62

Не могу понять 😦 , у JR на выходе открытый коллектор, а тут на входе 10ком, я смотрел осцилоскопом после 10ком уже сигнала нет и быть вроде не должно 😦

Boriska62
Николай-К:

Не могу понять 😦 , у JR на выходе открытый коллектор, а тут на входе 10ком, я смотрел осцилоскопом после 10ком уже сигнала нет и быть вроде не должно 😦

Первоначально схема входной цепи была такая же как в статье, которая здесь обсуждается. Однако с JR она не заработала, как выяснилось импульсы “потерялись” и не приходили на м/к. Пришлось разбираться.
Сам пульт (JR9II) я не открывал (не мой он был, взятый для эксперементов у товарища), да и схемы на него у меня нет. Так что все изучалось осцилографом.
Экспериментально было установлено, что сигнал с JR, в отличии от Футабы находится “ниже плинтуса”, т.е. в отрицательной области. В связи с этим появился конденсатор и "подтяжка на “+” питания через 200кОм, а так же диод для ограничения отрицательных импульсов.
А что до резистора на 10 кОм, так посчитайте сами, какое падение напряжения будет на делителе из резисторов на 10 и 100 кОм, при том, что сигнал снимается со 100 кОм-ового. Я сейчас могу ошибиться, уже год прошел с той поры, но на базе транзистора получался сигнал амплитудой около 1 вольта, что вполне достаточно для нормальной работы.

boroda_de

Сделал как на вышеприведённой схеме: R2 подпирает вход: работает с JR2610 и другими Граупнерами на ура…
для активации DSC нужен моно-джек (или стерео закоротить) Когда штекер втыкается в выключеный передатчик, DSC сам активируется. Во включенный можно втыкать до посинения, сигнала не будет

SamSPB

Господа,товарищи,
Пожите пожалуйста , не могу одолеть Понипрог… спаял базовый + AVR 40 pin с кварцем 8мгц,Пони отказывается определять девайс atmega8-16pu
третья ночь без сна, сейчас собираю кабель для ФМС, то же есть вопрос по какой схеме собирать? +5 на прямую или базовую?
И определиться ли девайс на непрошитой атмеге?