omnibus f4 полетный контроллер

толяпа
We-BEER:

у всех стабов есть нога, которая звонится на минус)) а еще есть нога, которая звониться на плюс. ну и выход… как иначе-то? трехногая деталь не похожа на стаб, она транзистор.

рекомендую у себя прозвонить и проверить :нет у него контакта с минусом(gnd) платы , уже вторую плату беру .

We-BEER
толяпа:

рекомендую у себя прозвонить и проверить

в свою очередь, рекомендую не тыкать бездумно щупами по плате, а ознакомиться со схемой. вторая нога стабилизаторов на земле.

толяпа
We-BEER:

в свою очередь, рекомендую не тыкать бездумно щупами по плате, а ознакомиться со схемой. вторая нога стабилизаторов на земле.

замечательно, ознакомился , по факту-мимо .на схеме,пожалуйста,транз.“Q1”.,речь была о нем: www.google.com/imgres?imgurl=https://cdna3.zoeysit…

We-BEER
толяпа:

по факту-мимо

вы сами процитировали моё сообщение, в котором написано “у всех стабов есть нога, которая звонится на минус”. далее по тексту “ваша делать это не стаб”. я не утверждал, что ваш транзистор должен звониться на землю. Л - логика.

толяпа
We-BEER:

вы сами процитировали моё сообщение, в котором написано “у всех стабов есть нога, которая звонится на минус”. далее по тексту “ваша делать это не стаб”. я не утверждал, что ваш транзистор должен звониться на землю. Л - логика.

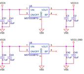
Да,черт побери ,мне фиолетово,кто провокатор! :-)��Куда идёт эта нога?,потому что у меня на полетнике f3 она идёт на землю! На f4 эта нога “в десятке” от дорожки "земли"слота карты ,однако не касается ,тогда как на f3 имеет там контакт .я перерубил там контакт ,плата не отключается теперь ,однако стабы греет как кипятильник.
И хотел узнать эти u5 ,u6,какой имеют номенклатурный номер,ибо 1 греется сильно ,или проблема не в нем ,а нагрев лишь причина другой неисправности?

igor_kutuzov

Люди посмотрите плиз что не так

youtu.be/vUw2OwaVF2U

, в горизонте его качает когда просто висишь, когда летишь вроде норм, там немного видно после первого разворота, и в середине где то в акро первый переворот нормально а дальше его мотать начало потом газу вроде прибавил и устаканилось, рама мелкая под 5" , моторы 2307 2200кв батарея 5s , полётник фейрверк , регуляторы врайт32 . в бетафлайте ни чо не менял после перепрошивки, в акро летал первый раз , камера китайское гуано. какие пиды и куда крутить подскажите плиз кто знает? может это минимальный Д так делает ?

igor_kutuzov

похоже один пропеллер слегка открутился и прокручивал 😄

15 days later
moon7

Добрый день! Приобрел F4 pro V2, поверхностно причина как у большинства нагрев U5, по замерам у нее на входе 1.9В, выход 1.9В,по входу 58Ом, по выходу ок. Выпаял, заодно обнаружил непропай анода у диода D3, он просто болтался на катоде, после включения без U5 на входе U5 те же 1.9В, на выходе 0, по входу низкое 58Ом пропало. Обуглившихся деталей не наблюдаю, ничего не греется,не пойму откуда на вход LDO приходит напруга что бы ее отследить? на выходе MP1593 5.01В она холодная, потребление полетником от источника 13В - 141 миллиампер, с учетом пдб и регулей. Модинг RAM не проводил, перемычка не замкнута. На капах у ОСД ТС1 ТС2 подозрительно 0В на анодах. D1 имеет подозрительное падение 1В вместо 0.7 как у D3 ( одинаковая маркировка) но судя по схеме D5 не используется в моем случае. Подскажите что перепаять еще? или ждать прихода замены U5 SPX3819M5-L-3.3/TR? связано ли это с PG сигналом от проца и соотв неработоспособностью без U5 ?

Ilya78

Посмотрел минуту и выключил, уши режет от такого звука… пипец… время хоть укажите. заметил что пищалка периодически пищит, батарея просаживает?

Воронов

Приветствую, коллеги. Подскажите, чем прошивать Omnibus F4 nano v6?
Прошил OmnibusF4v6 4.0.2, не могу войти в BLHeli32… На сайте пишут прошивать Fireworks v2, но это было до появления версии прошивок Betaflight 4.х.х (эти уже какие-то унифицированные прошивки…)

Спрашивал, отвечаю:
Освежил приложение BLHeliSuite32, всё заработало.

15 days later
OceanSoul

Прозванивается 5 вольт на землю на портах, и полетник греется. Где искать причину?
Но в тоже время +5 от PWM на землю не прозваниваются.
Так же первый мотор нагрелся при подключении батареи.

Alexander80

Всем привет! Может кто подскажет почему при подключении по USB греется вот эта деталь (диод вроде U4). Наверняка это самым непосредственным образом связано с тем, что не так давно полетник потух - только зеленый светодиод горит при подключении. Причину “потухания” не знаю точно. Чем-то металлическим что-то замкнул на оборотной стороне контроллера при монтаже

We-BEER
Alexander80:

диод вроде U4

Так сложилось что диоды обозначаются буквой D. Не знаю что у вас за плата, но U4 это скорей всего стаб. Проверьте нет ли на проце кз по питанию, и не греется ли он тоже, ну и напряжение на выходе этого стаба.

Alexander80
We-BEER:

Так сложилось что диоды обозначаются буквой D. Не знаю что у вас за плата, но U4 это скорей всего стаб. Проверьте нет ли на проце кз по питанию, и не греется ли он тоже, ну и напряжение на выходе этого стаба.

плата F4 Pro V2

rc468

Ну да, это стаб. У диода же только 2 ноги.

7 days later
bumer520

Всем добрый день,подскажите в чём причина ,подключаю приёмник R-XSR к F4 V3 по сбас,в конфигураторе анав порты выставляю рх1,а во вкладке ресивер нет ни каких движений.

Fisher15
bumer520:

Всем добрый день,подскажите в чём причина ,подключаю приёмник R-XSR к F4 V3 по сбас,в конфигураторе анав порты выставляю рх1,а во вкладке ресивер нет ни каких движений.

Перемычку sbus/ppm запаяли в нужное положение?

bumer520

Да запаивал,в принципе нашёл причину ,за сбас отвечает не Rx1, а Rx6, а у меня на нём жпс модуль висел.

rc468
bumer520:

за сбас отвечает не Rx1, а Rx6, а у меня на нём жпс модуль висел.

совсем немного постов назад в этой теме я писал про такую же проблему.

Fisher15

Доброго дня. Кто нибудь пробовал эксплуатировать омнибусы F4 PRO V2 или V3 (которые с датчиком тока) на литий-ион 5S? И из за чего производитель лимитирует 4S максимум, что на плате боится более высокого напряжения питания? Может можно внешний бэк использовать, который 5S поддерживает?

Gapey

нужно смотреть сами IC которые стоят на BECах а так же диоды , конденсаторы по входу батарейного питания , цепь измерения напряжения батареи (нужно чтобы после делителя получалось не более 3,3 вольт на входе ADC )