Отсечка на li-pol.

dvoynik

Вопрос по существу: Имею катерок, который изготовил еще в 2000г. Аппаратура приобреталась тогда-же: 2-х канальная Tamiya приемник-он же регулятор ток до 40а, Акк- nc1,3a/h, Мотор 540-й. Хочется поставить li-pol, но отсечки у рега естественно нет. Уважаемые гуру подскажите где найти(купить), или схемку устр-ва что-бы его можно было включить между акб и приемником.

Sergey87
dvoynik:

Вопрос по существу: Имею катерок, который изготовил еще в 2000г. Аппаратура приобреталась тогда-же: 2-х канальная Tamiya приемник-он же регулятор ток до 40а, Акк- nc1,3a/h, Мотор 540-й. Хочется поставить li-pol, но отсечки у рега естественно нет. Уважаемые гуру подскажите где найти(купить), или схемку устр-ва что-бы его можно было включить между акб и приемником.

Если делать такое устройство отдельным от регулятора, то в нём так же будут стоять транзисторы, и вносить свои потери.

Для решения вашей задачи нехватает исходных данных:

  1. Есть ли бортовое питание приёмника?
  2. Есть ли реверс у регулятора?

Такие устройства думаю не продаются, нужно делать самому.

dvoynik
Sergey87:

Если делать такое устройство отдельным от регулятора, то в нём так же будут стоять транзисторы, и вносить свои потери.

Для решения вашей задачи нехватает исходных данных:

  1. Есть ли бортовое питание приёмника?
  2. Есть ли реверс у регулятора?

Такие устройства думаю не продаются, нужно делать самому.

Питание осуществляется от одной батареи, приемник и регулятор - единый модуль, есть только вывод на серву. Реверс имеется, с паузой на торможение в 1/3 газа.

Sergey87
dvoynik:

Питание осуществляется от одной батареи, приемник и регулятор - единый модуль, есть только вывод на серву. Реверс имеется, с паузой на торможение в 1/3 газа.

Ну тогда сразу о трудностях:
Поскольку нет отдельного питания приёмника, то отключать сам аккумулятор нельзя.

Единственные два выхода:

  1. Копаться в схеме регулятора.
  2. Отключать непосредственно двигатель.

Поскольку есть реверс, значит на выходе регулятора мост, и токи на выходе двунаправленные.
Это значит что надо использовать встречное включение мосфетов, образуя тем самым двунаправленый ключ, чтобы отключать мотор.
Причём на эти мосфеты требуется формировать сигнал управления отвязанный от какой либо земли.
Данная задача совсем не так уж проста как может показаться.

Надо использовать оптронный драйвер мосфетов, да и схему сравнения и задержки никто не отменял.
Вообщем я подумаю…

Ориентировочная стоимость компонентов будет где-то 250руб.

Sergey87

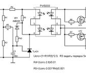
Вот схема:

Ток потребления в нормальном режиме <20мА
Ток потребления в режиме отсечки <2мА

У транзисторов не показаны встроенные встречные диоды.

Транзисторам нужен небольшой радиатор.
Общий для VT1, VT3; и ещё один для VT2, VT4.
Либо общий радиатор с изоляцией каждого транзистора слюдой или прокладкой “номакон”.

Даташиты компонентов:

dvoynik
Sergey87:

Вот схема:

Хочется выразить Вам Сергей огромное человеческое спасибо за информацию! Вопрос по схеме: с1 влияет на продолжительность отсечки?

Sergey87

Пожалуйста.

С1 нужен для устранения дребезга во время отсечки, при необходимости его номинал можно увеличить, на подолжительность отсечки он влияет слабо.

Однако недостаток схемы в отсутствии явного гистерезиса, щас ещё чуть модернизирую…

Sergey87

Так сказать релиз:

Резистор R10 задаёт гистерезис включения.

При R10=24k Uвкл=1,1*Uотс
При R10=51k Uвкл=1,05*Uотс

Значение Uвкл незначительно изменяется с изменением Uотс.

Отключать аккумулятор лучше при чуть более высоком напряжении, так как ещё ведь нужно питать приёмник.
Иначе аккумулятор может переразрядиться.

Если нет точного номинала R1, то надо взять большее его значение.

Оптимально поставить резисторы R1, R2, R3, R10 точностью 1%.

Время выключенного хода определятеся только временем повышения напряжения на аккумуляторе до значения Uвкл.

Из деталей думаю проблемы могут возникнуть только с опто-драйвером PVI5033.
Если не сможете его купить, пишите - поищу ему замену.

dvoynik

Из деталей думаю проблемы могут возникнуть только с опто-драйвером PVI5033.
Если не сможете его купить, пишите - поищу ему замену.
[/quote]
Мегареспектище!!!

5 months later
666

Sergey87
большое спасибо за схему!

Пожалуйста, подскажите, почему стоят четыре полевика а не один, тем более с радиатором? по даташиту у них ток до 140А. даже при 100 градусах - 98А? это связано с тепловыделением или еще с чем? тепловыделение при 40А получается порядка 10Вт. почему ключ двуполярный?

Вопрос связан с тем, что я хочу использовать это схему при питании нагрузки очень непродолжительное время. т.е. постоянная нагрузка не будет превышать 2А. кратковременная 50А, но не более 10 сек в 10 минут (электростартер ДВС).

Sergey87
666:

Пожалуйста, подскажите, почему стоят четыре полевика а не один, тем более с радиатором? по даташиту у них ток до 140А. даже при 100 градусах - 98А? это связано с тепловыделением или еще с чем? тепловыделение при 40А получается порядка 10Вт. почему ключ двуполярный?

Вопрос связан с тем, что я хочу использовать это схему при питании нагрузки очень непродолжительное время. т.е. постоянная нагрузка не будет превышать 2А. кратковременная 50А, но не более 10 сек в 10 минут (электростартер ДВС).

10Вт это довольно много, без радиатора даже эти два мосфета перегреются очень быстро. На них будет выделяться мощность порядка 6.5Вт на каждом. Поэтому радиатор в виде алюминиевой пластины нужен.

Вместо этих транзисторов можно поставить что-нибудь типа irf7831 3 впараллель и припаять силовые провода непосредственно возле ног этих транзисторов, тогда радиатора ненадо.

Двунаправленный ключ требовался для обеспечения работы регулятора с реверсом, его можно сделать и обычным, если нет двуполярных токов.
Если можно полностью отрубать аккумулятор (если ненадо питать от этого аккумулятора приёмник) то гальваническая изоляция, на довольно дорогом и редком драйвере, излишняя.

Если решитесь собирать эту схему, то отпишитесь о результатах.

ksk
Sergey87:

Если решитесь собирать эту схему, то отпишитесь о результатах.

ЧТо-то непонятно как же транзисторы откроются,видать задачка нетривиальная…

rrteam
ksk:

ЧТо-то непонятно как же транзисторы откроются,видать задачка нетривиальная…

А там может и не нада… 😃

rrteam

Почитал даташит на оптопару- в следующий раз рисуйте соответствующие количество диодиков… 😃
Ну для глупых- типа меня. 😉 Сразу-то не понять что палка толстая…

Sergey87

Ну дык даташит на то и даташит. 😃

И это не совсем оптопара, а оптодрайвер.

В следующий раз не буду выкладывать неопробованные схемы, а то у меня до сих пор сомнения в полной правильности этой схемы.

Хотя нет, это оптопары, заточеные под фотогенераторный режим.

ksk
Sergey87:

Ну дык даташит на то и даташит. 😃

И это не совсем оптопара, а оптодрайвер.

Проблемы будут при попытке закрыть транзюки и вообще эставить отсечку надо пе\\между приемником и регом - в нужный момент заменят ь сигналс приемника сигналом нейтрали

rrteam
gogofear:

АБСОЛЮТНО

От за это, я тебя и … 😁 😃

Гога, может есть чтот готовое (схематика+софт) , то кинь пацанам, пусть ездят… ежель не топ-сикрет.
Я там в “схемках” даж исходники выложил на коллекторник- вроде пока довольны…
Уже ездят… 😉 а это главное!

Sergey87
ksk:

Проблемы будут при попытке закрыть транзюки и вообще эставить отсечку надо пе\\между приемником и регом - в нужный момент заменят ь сигналс приемника сигналом нейтрали

Согласен что там нет разрядного транзистора на затворе, однако для отсечки это и ненужно, однократные потери коммутации могут быть довольно велики.

Конечно можно нагородить много всего, особенно на контроллерах, вот только далеко не каждый сможет прошить контроллер, да и мне заниматься такой схемой нет особого желания, поскольку это очень специфичная и мне в частности совсем ненужная разработка.

Мартин_BMG
dvoynik:

Вопрос по существу: Имею катерок, который изготовил еще в 2000г. Аппаратура приобреталась тогда-же: 2-х канальная Tamiya приемник-он же регулятор ток до 40а, Акк- nc1,3a/h, Мотор 540-й. Хочется поставить li-pol, но отсечки у рега естественно нет. Уважаемые гуру подскажите где найти(купить), или схемку устр-ва что-бы его можно было включить между акб и приемником.

Ищите устройство, которое называется LiPodimatic

Вот что дает яндекс по этому запросу:
yandex.ru/yandsearch?rpt=rad&text=LiPodimatic

П.с. сам ожидаю такое устройство (должно приехать).

Женя