Пишем ФАК по настройке Turnigy 9ch и ее клонов.
Делаем LPT программатор для сабжа ТУТ сделал себе такой - работает и без резисторов. шлейфом чередовал массу и сигнальные провода.
Вот как выглядит у меня разъем для программирования. 
Принципиальная схема сабжа ссылка на скачалку в PDF
Шнурок для симулятора
Шнурок для симулятора из ничего за 10 минут…
Этот шнурок у меня не видит 1 канал 😦
А с хоббикинга видит.
Напишите как биндить с вот этим.
Напишите как биндить с вот этим.
По инструкции.
Стик руля высоты не возвращается в нейтраль
Чуть ослабить винты на передней панели рядом с этим стиком.
А стик Газа, можно сделать чтобы он пощёлкиваниями двигался, а не плавно?
А стик Газа, можно сделать чтобы он пощёлкиваниями двигался, а не плавно?
Трещотку повесить.
Трещотку повесить.
А как это сделать??
Там можно на пружинке тычку набить чем нибудь острым. Я маленькой отверткой набил бугорок и все.
Для тех, кто умудрился даже одну страничку этой темы не прочитать, еще раз напоминаю:
Эта тема ТОЛЬКО для готовых ответов. Здесь вопросы задавать нельзя.
Нашли решение какой-то проблемы, которая еще не встречалась - пишите.
Для вопросов и обсуждений есть несколько других тем.
Переношу сюда сообщение пользователя Realtec, чтобы не потерялось.
"У товарища приемник 9Ch виделся на 10-20 метров. Отдал мне поковырять, типа может починишь.
Вскрытие показало два косяка.
1 Банальное КЗ по входной цепи, возможно оно типовое в том производстве, так как печатные дорожки очень близки, повешать КЗ элементарно. Ну и при проверке на столе с пультом приемник будет работать - значит можно посылать в Россию.
Если у кого такая же трабла с дальностью то, при желании можно попробовать исправить косяк. Берем китайскую цешку, затачиваем щупы до иголок и вперед.
Проверяам входную цепь от точки пайки центральной жилы кабеля антенны, сначала смд индуктивность а потом последовательно включен проходной конденсатор, второй вывод этого капаситора идет на ногу чипа и больше он ни счем прозваниваться не должен. В моем случае второй вывод этого конденсатора, идущий на ногу чипа, прозванивался через соплю с выводом рядом стоящего, похоже блокировочного конденсатора, и по входной цепи образовался уж ооочень хороший емкостной делитель. Конечно было бы наглядней привести фотку, но есть вероятность что эта сопля висит в другом месте. В общем, входная нога чипа должна прозваниваться только с выводом одного проходного конденсатора. Соплю, в случае обнаружения, лучше удалять аккуратно срезая припой в несколько приемов тонким кончиком модельного ножа, что собственно и было сделано.
2. Сигнальный вывод разъема BIND оказался висящим в воздухе, и приемник удалось забиндить повешав биндовую перемычку на разъем ВАТ, на нем третий, сигнальный пин как раз оказался соединным с биндовым входом чипа.
Да, этот приемник пришел в комплекте с пультом, и был уже с ним повязан. Так что вторая трабла была выявлена при попытке коннекта с другим пультом и сравнении с платой отдельно купленного приемника.
"
Это, наверно, касается 8к приемников.
Позволю себе перепостить пару цитат из личной переписки:
…Здравствуйте Алексей.
Действительно ВЧ модули SPEKTRUM Futaba и JR одинаковые, 10 нога проца переключает и нумерацию каналов и полярность сигнала PPM одновременно.
На входе модуля, для режима Futaba(10 нога на корпусе) нужен отрицательный PPM, для JR(10 нога весит в воздухе) положительный PPM,
В моём случае (Турнига 9х(родная прошивка) +модуль Spektrum DM9 DSM2(старый со съёмной антеной)+сателит Spektrum+Скукум SK-720.) пришлось 10 ногу посадить на корпус и инвертировать PPM одним транзистором, и ещё, чтобы ВЧ работал без перегруза, нужно понизить его напряжение питания до 6V любым стабилизатором (например 7806 на 1.5А).
Всё отлично работает. ВЧ еле тёплый и не трещит как раньше, дальность Ok!!!
Пишу Вам, потому, что не знаю куда выложить мои результаты, может быть кому пригодится?
Этот метод позволит с родной прошивкой и спектрумовским модулем безболезненно управлять также и всякими там паркзоновскими и ефлайтовскими микро-верто-самолетами.
Vadim_AK разместил в соседней ветке очень интересное, на мой взгляд. исследование rcopen.com/forum/f4/topic207274/4978 :
Сам неоднократно замечал и здесь люди писали, что во время работы пищалки сабжевого пульта в симуляторе модели колбасит по чёрному. В реале не замечал, но всегда старался побыстрее выключить зазвучавшую по таймеру пищалку, т.к. не было уверенности, что в реале этого глюка на 100% нет.
Сегодня решил расковырять этот глюк. Вот результат:
На PPM вход ВЧ модуля сигнал идёт всегда нормальный вне зависимости от того, работает пищалка или нет, включен пульт выключателем или джеком в тренерском разъеме (во втором случае просто нет питания на ВЧ модуле). Т.е. управляя моделью со своего пульта летать можно не опасаясь неожиданностей при звучащей пищалке. (выделенное прокомментирую ниже)
Теперь разберёмся с выходом на симулятор и передатчик тренера. Когда пульт включен выключателем, на тренерский разъём PPM сигнал с пульта не поступает (в этом режиме пульт через тренерский разъем может ждать PPM сигнал с пульта ученика), соответственно смотреть нечего. Выключаем пульт и втыкаем джек в тренерский разъём. Пульт включился и на тренерский разъем пошел сигнал PPM. Запускаем таймер, дожидаемся окончания, пошел писк и что же мы видим? Во время писка PPM сигнал полностью пропадает и появляется вновь сразу после замолкания пищалки! Вот почему в симуляторе модели колбасит! Вынимаем ВЧ модуль - картина не меняется.
Теперь смотрим почему это происходит. В первых версиях пультов пищалка управлялась напрямую выходом процессора. Это можно увидеть на неоднократно мелькавшей здесь схеме и старых фотках платы с пищалкой. В моём пульте на плате с пищалкой стоят дополнительно стабилизатор 78L05 и транзистор. Сигнал с процессора приходит на транзистор, который коммутирует на пищалку +5в, которые выдаёт стабилизатор. Всё вроде бы нормально. Но только, если включать пульт выключателем. Если включать его джеком в тренерском разъёме, то на стабилизатор напряжение не подаётся! Сигнал с процессора умудряется пролезть сквозь транзистор и на пищалку, и на стабилизатор. Более того, он пролазит ещё и через стабилизатор в обратном направлени! А т.к. запитан он был от линии, которая на схеме обозначена как “RfPower”, появление даже малейшего напряжения на ней тут же отслеживается и попадает в процессор по линии с названием “check_rfpower”. А получив сигнал по этой линии процессор тут же прекращает гнать PPM сигнал на тренерский разъм! Похожий эффект наблюдается при попытке использовать пульт в симуляторе со вставленным ВЧ модулем и без всем известного резистора.
Путь решения проблемы сразу же становится ясен - надо запитать стабилизатор пищалки не от линии “RfPower”, на которой есть напряжение только когда пульт включается выключателем, а от линии, напряжение на которой есть ещё и при включении пульта джеком. Где такую взять? Да вот же она, находится в 6-ти мм от первой, называется “PhoneJackPower”! Аккуратно режем дорожку, счищаем 2 мм чтобы получилась контактная площадка и припаиваем 6-ти мм кусочек провода. Смываем ацетоном лишнюю канифоль, визуально проверяем качество пайки и отсутствие ляпов и проверяем в деле.
Результат - работа пищалки на выход PPM сигнала через тренерский разъём больше никак не влияет!
Кроме симулятора этот глюк будет проявляться, если при полете в связке тренер-ученик и управлении с пульта ученика, на ученике сработает пищалка (сигнал таймера, звук при щелканьи триммерами, “залипание” звука и т.п.). Тренер конечно может быстро перехватить управление, если успеет…
На альтернативных прошивках этого глюка может не быть только если они не умеют работать тренерами и всегда, не обращая внимание на сигнал “check_rfpower”, гонят на тренерский джек PPM сигнал. Если они для определения, что пульт находится в режиме ученика, используют этот сигнал, этот глюк на них тоже будет.
Ниже три фотки этапов этой небольшой модернизации.
Прошу прощения, если решение этой проблемы уже было описано в этой ветке, т.к. в последнее время заглядываю сюда не часто.
Если вы решите повторить описанную модернизацию, то всё это вы будете делать на свой страх и риск. За вышедшие из строя в результате модернизации пульты я ответственности не несу. 😃
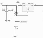
Ставим импульсный преобразователь вместо 78L05 и 78M05
И так думаю большинство пробовало вставлять в пульт обычные аккумуляторные батареи, или даже просто батареи. В нете есть много упоминаний на счет переделки аппаратуры и перевод ее на импульсный преобразователь питания. Но я негде не нашел ни схем ни конкретных советов. Для новичков, таких как я, это может сталь проблемой. Вот вам мой опыт переделки аппаратуры.
Кто не силен в электронике, скажу что сам пульт рассчитанный на питание +5 Вольт, а передатчик вроде на +3,3 Вольт. Спрашивается, тогда зачем производители сделали отсек аж под 8 батарей?! А за тем что они садятся очень бистро, а стабилизатор держит для аппы ровно 5 вольт.
Елемент 78L05 (Кренка)

Просто рассеивает 90% заряда батареи, перерабатывая ее в тепло. Но так как технологии не стоят на месте, придумали импульсные стабилизаторы, которые стоят чуть больше дешевой кренки, но ощутимо эффективней. Мы будем говорить об MC34063.

Вариант тоже достаточно старый, но нам сайдет!
И так начнем:
-
Переделка самого пульта.
Начнем из того что изготовим сам преобразователь на MC34063 две штуки, потом узнаете зачем две. Тут вариантов много, но я сделал Step-down dc конвертер на SMD элементах, да бы сэкономить место.



Файл из моим вариантом разводки прикреплен внизу.
И так мы сделали преобразователь и он выдает +5 вольт.
Теперь дело за малым, нужно его впихнуть в пульт.

Хрень обведенную кружочком надо акуратно отпаять и вместо ее подпаять проводочки йдущии од преобразователя. (Только не попутайте из второй хренью, которая рядом.)
Думаю тут все ясно. -
Переделка передатчика.
В передатчике стоит похожий стабилизатор, только корпусом больше 78М05

Там нужно все одпаять что в кружочке. И не путать вход питания из выходом, здесь все наоборот!
Думаю все понятно, если же нет, пишите в личку, буду отвечать.
Разводка плати преобразователя уже отзеркалена и готова к печати.
И еще даташыти тоже посмотрите.
MC34063A.pdf
78L05.pdf
78M05.pdf
А кто встречался с дрейфом нолей на сревах после тримирования? или этого глюка уже нет?. и что можно сделать. на сайте паркфлаер предложили вынести в ВЧ модуле микросхему на обратную сторону платы и дать больший теплообмен. может еще что можно сделать? кроме замены модуля.
Тарас спасибо за предложение. Я лично вместо самодельного стабилизатора применил этот banned link. Вроде работает. Цена нормальная. Места в пульте достаточно. В ВЧ блок не пробовал. Просто не знал.
Тарас спасибо за предложение. Я лично вместо самодельного стабилизатора применил этот banned link. Вроде работает. Цена нормальная. Места в пульте достаточно. В ВЧ блок не пробовал. Просто не знал.
У меня дешовый вариант за 2 бакса и полтора часа возни из паяльником. Ваш вариант класний, но габаритный. Стабилизатор такого типа в передатчик не всунуть, мой вариант можна ужать до 10х10 мм )) Какраз в передатчик.
Тут пишут ФАК, а не всякую хрень! Общайтесь в личке, пожалуйста! Будьте внимательны!
Очень прошу не писать в эту тему ничего, кроме инструкций. Иначе будет очередной гадешник на 62 страницы.
Весь треп там, а сюда только сухой осадок. Или мне в личку, а я скомпоную вопросы по мере накопления. …
вот это читали?
Ребят, кто имеет программатор AVRISP mkII (AVRISP2) сталкнется с гемороем по прошивке Турниге.
Вот краткий мануал что нужно сделать.
Короче не партесь с перепайкой проводов если програматор не видет Турнигу и потоянно пишет что не видит девайса, спаяйте как надо, ну там, 5 вольт, мисо, моси, сцк, ресет, масса. На плате по дорожке ресета выпаяйте танталовый кондюк на 47 или 10 мФ, ну не обязательно весь выпаивать одну сторону паяльником поднимете. Скачайте прогу CodeVisionAVR потому, что прога eePe программатор не видит, установите, подсоедините программатор выставите нужные параметры для программатора в проге значок микрухи с гаечным ключом, модель порт и тд. Обновите версию по для программатора. подсоедините к турниге и включите питание апы. Стик газа по середине, а тумблера от себя. далее на проге жмём значок микрухи, выскакивает меню перепрошивки, кликаем реад, там жмем чип сигнатуре. если считался нажамаем фюзы бит и запоминаем все галочки или делаем скрин прин рабочего стола, уберем галочку с програм фюзе, сохраняем родные флеш, потом еепром, в какую не будь папку, чтоб потом можно было вернуть родную прошивку. Потом жмакаем програм алл выбераем хекс прошивки к примеру er9x и прошиваем, после прошивки флеш он у вас спросит, залить сохранённый еепром вы тыкаете нет и шьете еепром с хекса новой прошивки.
У меня такой же программатор, я им уже пульта 4 прошил, но по началу в первые разы трахался с ним до посинения, сейчас всё занимает 1 минуту без пайки проводов. Короче всему веной этот долбаный кондюк по линии сброса, такие программаторы AVRISP mkII (AVRISP2)

не понимают если емкость более 1 мФ по линии ресета. Ток не забудте обратно кондюк припоять. Если чего пишите в личку. Вот мануал для вашего программатора АВРИСП Руководство пользователя.rar
Облетал вот такое решение за 5$. Очень понравилось! Управляеть удобно, собирается за полчаса.
Пан-тильт тоже делается за 10 минут, нужен кусочек алюминевого уголка.
Как сделать:
- Покупаем Joystick Breakout Module for Playstation2.
- Подключаем вместо крутиколок. Чтобы крутилки все-же работали, ставим тумблер на центральные провода крутилок.
- Подключение (для Турниги 9):
G на джойстике - земля, черный на крутилке.
-
- плюс на красный на крутилке.
X и Y - соответственно на средние контакты крутилок.
Заводим крутилки на 7 и 8 канал - вуаля.
- плюс на красный на крутилке.
Отрада!
(Внимание - проверить полярность!)

Внимание, прошу обратить внимание - в посте #14 неправильная схема для подключения программатора - там перепутаны местами MOSI и MISO. Вчера целый день убил разбираясь, почему не могу прошиться.
Для тех, кто не хочет перепрошивать свою Турнигу, однако желает адаптировать её под литиевую батарею (lipo2s или life3s), целесообразно настроить показание батареи, чтобы избавить себя от скверного пищания при ещё заряженном аккумуляторе, а также сохранить функцию предупреждения о низком заряде. Делитель напряжения для снятия показаний напряжения батареи питания образуется резисторами R100 и R101.
В некоторых партиях объекта наших разговоров устанавливают R101 номиналом 2,7кОм, что приводит к заниженному показанию схемы измерения.
Для того, чтобы обмануть схему контроля напряжения АКБ, заставив её думать, что измеренное значение выше фактического, нужно увеличить сопротивление резистора R101, повысив потенциал измеряемой точки. Если заменить резистор R101 на 3,3кОм, то передатчик будет показывать значение, превышающее фактическое, следовательно, поднимет тревогу позже. Этот номинал (у меня 3,25 кОм) вполне подходит для LiFe 9,9 Вольт, картинка которой в посте #48. Во вложенной таблице отражена информация именно при её разряде.