вопросик по антенам
По сути Игорь прав, в идеально настроенной системе не должно быть стоячей волны. Но какова реальность …
А я тоже с этим согласен. Если все элементы тракта будут согласованы, то энергия будет передаваться из конца в конец без потерь.
Симметричная линия и дифференциальная передача сигналов - две разные вещи, нельзя смешивать… чуть позже доработаю. Ну может я ошибаюсь конечно…
Симметричная линия и дифференциальная передача сигналов - две разные вещи, нельзя смешивать…
Давайте с самого начала. Расскажу от “забора” - то есть от микросхемы (т.к. я занимаюсь как раз разработками оных)
При однополярном питании можно получить дифф выход 2 пинами на выходе микросхемы без проблем, но они будут отвязаны от питания, соот нельзя будет использовать коаксиальную линию с привязкой к минусу питания оплетки кабеля.
Поэтому выходы мы делаем относительно земли (тут стоить понимать, что это условное понятие) это всего лишь значит, что грубо говоря мы смотрим сигнал на осц подключив земляной провод к минусу.
Дальше вот давай-те рассуждать.
Мы подключили коаксиальный кабель к нашему чипу и на его конце антенну (диполь без согласующих устройств к примеру), в данном случае рассматривать сигнал на антенне мы можем либо относительно оплетки в точке подключения непосредственно к самой антенне, либо относительно земли питания.
У нас протекает ток с положительного контакта батареи через pmos в чипе и дальше пин чипа и центр жилу кабеля на антенну и по оплетке назад до - батареи.
Соот если мы будем рассматривать сигнал как ЭДС в точке запитки антенны относительно батареи, то там не будет синуса как на 1й картинке Игоря.
p.s. Второй день читаю Ротхаммеля и испытываю истинное удовольствие 😄 не думал я, что буду так кайфовать от чтения научной литературы лет 20 назад 😄
Igor_ вопрос маленький по Ansys (не нашел поиском ничего вразумительного) - есть ли возможность генерить коаксиальные кабели или библиотека оных? или надо руками его рисовать, указывая размеры и диаэл значение каждого слоя?
Рад, что здесь оказался профессионал в РЭ, буду с вами советоваться. Но вы неясно описали свою схему: если ваш источник генерирует дифференциальный сигнал, то в целом это означает три провода: +, - и земля.
Мы подключили коаксиальный кабель к нашему чипу
Вы оплетку подключили на землю, жилу на плюс? Значит минус сигнала у вас остался в воздухе, не будет дифференциального сигнала.
Если вы плюс подключили на жилу, минус на оплетку, а землю в воздухе - это вполне ок, и на коротких линиях будет отлично работать. На длинных нет - жила и оплетка имеют разный импеданс, сигналы будут искажаться и дифференциальный процессор в приемнике начнет глючить.
Вообще дифференциальные сигналы - это только способ их интерпретации источником и приемником, и просто посмотрев на линию между ними, вы никогда не поймете, дифференциальный там сигнал или нет.
И понятия потенциала не существует в природе, нет физического смысла у понятия потенциал X. Смысл имеет только разность потенциалов, это то, что называется напряжение и вы можете измерить и почувствовать. Ноль выбирается произвольно исходя из удобства.
Поэтому картинка справа не имеет физического смысла, это две умозрительные синусоиды неких условных потенциалов, которые вызывают такое же протекание тока, как и левая картинка. А вот ток вполне реален и измерим.
(т.к. я занимаюсь как раз разработками оных)
Я тогда вас поспрашиваю еще по выходным каскадам передатчиков.
Усилители мощности передатчиков работают в режиме C (так пишут в интернетах), т.е фактически в импульсном режиме, усиливая только положительный полупериод. Что вполне логично и понятно, учитывая несимметричную схемотехнику. Далее этот усилитель мощности нагружен на условно говоря колебательный контур, который одним плечом тоже сидит на земле! Выход контура через конденсатор на коаксиал. Каким тогда образом жила коаксиальной линии может переходить через ноль, так, что потенциал оплетки становится выше, то есть земля становится источником тока? Как это изолировано от источника тока, ведь оплетка и вся схема железно и надежно сидят на минусе питания? Тогда отрицательные полупериоды смогут проникать на входные цепи и на источник питания тоже, вычитаясь из его напряжения?
Я дилетант в этом деле и правда этого не понимаю пока.
Для сравнения - усилители звуковых частот работают в режиме A, там гармоника никогда не переходит через ноль, из-за этого кстати и бывают нюансы, как подмагничивание выходных трансформаторов и тд.
Но ведь и в классе C через ноль сигнал не переходит - отрицательный полупериод просто срезается.
Кстати, чел, нарисовавший обе эти картинки - инженер металлоконструкций в кап строительстве. В общем, радиолюбитель, как многие здесь (не поленился, загуглил позывной).
Глеб, если такое пишете приводите фрагмет из учебников или книг. У Вас все в одну кучу намешано.
ru.wikipedia.org/wiki/Балансное_подключение
Это тоже самое, что и с антеннами. Далее ссылки.
Я тогда вас поспрашиваю еще по выходным каскадам передатчиков.
Усилители мощности передатчиков работают в режиме C (так пишут в интернетах), т.е фактически в импульсном режиме, усиливая только положительный полупериод. Что вполне логично и понятно, учитывая несимметричную схемотехнику. Далее этот усилитель мощности нагружен на условно говоря колебательный контур, который одним плечом тоже сидит на земле! Выход контура через конденсатор на коаксиал. Каким тогда образом жила коаксиальной линии может переходить через ноль, так, что потенциал оплетки становится выше, то есть земля становится источником тока? Как это изолировано от источника тока, ведь оплетка и вся схема железно и надежно сидят на минусе питания? Тогда отрицательные полупериоды смогут проникать на входные цепи и на источник питания тоже, вычитаясь из его напряжения?
Попробую упрощенно описать.
Режим работы выходного каскада выбирается исходя из задачи, мощности, частот и т.д.
Есть много разных тех процессов производства чипов, если скажем это обычный CMOS, то выходной каскад формируется на P канальном транзисторе с источником тока в истоке.
Соот он управляется напряжением на затворе и есть пороговое напряжение открытия, на участке подпорога у него нелинейные хар-ки усиления, что приводит к сильным искажениям, поэтому задается опорный уровень, при котором он постоянно открыт на некоторое значение. Поэтому тут только режим А.
Есть система подстройки уровня опорного напряжения выходного ключа с обратной связью от выхода, она в “0” уровне сигнала - удерживает выход в 0.
Насчет положительных отрицательных полупериодов в классе С. Вы должны понимать, если мы работаем с однополярным питанием и выход от земли - то у нас минусовой уровень питания это будет нижний край синуса, vdd/2 - его средняя линия, vdd - его максимум (при условии rail-to-rail выхода, что нереально для таких случаев 😄
Но вы неясно описали свою схему: если ваш источник генерирует дифференциальный сигнал, то в целом это означает три провода: +, - и земля.
Где я писал, что схема генерит дифф сигнал? я как раз сказал, что дифф можно сформировать исключительно на 2 пинах не привязанных к земле.
И понятия потенциала не существует в природе, нет физического смысла у понятия потенциал X. Смысл имеет только разность потенциалов
А вот это абс верно!
Поэтому сигнал относительно земли (ист. питания) и сигнал относительно земли (планеты) буду выглядеть сильно по разному 😄 (речь про ВЧ сигналы оф кос)
Глеб, если такое пишете
Я конкретные вопросы задал, но пока не вам 😃 Вам еще сформулирую 😃 И нет, не намешано. И да, вы можете передавать дифф сигнал по несимметричной линии, если вам этого очень захочется, с ограничениями. Это просто разные вещи.
Вы должны понимать, если мы работаем с однополярным питанием и выход от земли - то ground питания это будет нижний край синуса, vdd/2 - его средняя линия, vdd - его максимум (при условии rail-to-rail выхода, что нереально для таких случаев 😄
ground питания это будет нижний край синуса!!! Я все правильно понял? Значит синусоиду на левой картинке надо поднять выше нуля? Как я думал когда-то?
rail-to-rail выхода, что нереально для таких случаев
Извините, это я не понимаю.
ground питания это будет нижний край синуса!!! Я все правильно понял? Значит синусоиду на левой картинке надо поднять выше нуля? Как я думал когда-то?
Ну это условности тут уже, просто если рассматривать данный сигнал как DC - то да, нужно опустить 0 до нижнего среза синуса.
Если как AC сигнал, то все верно нарисовано.
ground питания это будет нижний край синуса!!! Я все правильно понял? Значит синусоиду на левой картинке надо поднять выше нуля? Как я думал когда-то?
.
Нет же, это означает постоянную составляющую. Но там стоит конденсатор на выходе генератора, он ее убирает и получается наормальная синусойда, которая через ноль ходит. Если б так было, то подключая атненну типа клевер получали бы кз по пост току. И да до кондера есть постоянная составляющая, так обычно запитывают выходной чип, но кондером ее убирают. Откройте любой передатчик, перед кондером будет звониться на плюс питания или + от степдауна, а непосредственно выход не будет звониться по постоянке на + питание, может иногда звониться на землю, если для согласования на выходе стоит индуктивность.
Попробуйте на генераторе сделайте синус только от 0 до 1В, посмотрите его осцилографом DC (чтоб видел постоянку), а потом включите кондер в разрыв, и будет чудо, синус упадет ниже ноля.
libgen.gs/ads.php?md5=9a9654e4764550c10a166ee6d5e8…
Вот можно почитать эту книжку про антенны, написана очень доступным языком и с картинками.
Извините, это я не понимаю.
rail-to-rail это значит, что выходной усилитель может создавать на выходе разность потенциалов от 0 до VDD.
В целом это легко решается, если использовать n канальный полевик нагруженный на индуктивность, тогда мы получаем размах сигнала как в + так в - (ниже уровня напряж батареии)
Извините, это не условности. Это прямо влияет на протекание тока в антенне, и на ДН соответственно. Я поэтому спрашивал раньше может у кого есть осциллограф… На практике я думаю синусоида там все-таки симметрична относительно нуля (питания), я только не понимаю как…
Вот можно почитать эту книжку про антенны, написана очень доступным языком и с картинками.
Супер, спасибо за линк, закончу Ротхаммеля, читну эту.
Попробуйте на генераторе сделайте синус только от 0 до 1В, посмотрите его осцилографом DC (чтоб видел постоянку), а потом включите кондер в разрыв, и будет чудо, синус упадет ниже ноля.
У меня нет осц для проверки. И мне непонятно, как это согласуется с правилами Кирхгофа для токов. Я предполагаю, что очень быстро ток на выходе станет 0.
Я поэтому спрашивал раньше может у кого есть осциллограф
у меня есть 😄 на осциллографе есть режимы отображения 😄 - DC, AC и т.д. и в зависимости от выбранного режима, картинка будет разной 😄
на осциллографе есть режимы отображения 😄 - DC, AC и т.д. и в зависимости от выбранного режима, картинка будет разной 😄
Режимы режимами, меня интересует реальное протекание тока в линии.
На практике я думаю синусоида там все-таки симметрична относительно нуля (питания), я только не понимаю как…
Посмотрите эту картинку к примеру еще раз.
Тут видно как это происходит.
Вспомните курс школьной физики, когда берут индуктивность подключают батарейку и тут же отключают.
Или колебательный контур. Подключите батарейку и разорвите цепь - вы получите сигнал в обе стороны от минуса батареи.
Вспомните курс школьной физики, когда берут индуктивность подключают батарейку и тут же отключают.
Это все не то.
Посмотрите эту картинку к примеру еще раз.
Тут видно как это происходит.
Ок, на выходе стоит конденсатор, это дифференцирующая цепь. Значит при уменьшении входного сигнала до нуля этот конденсатор сформирует отрицательный фронт, котрый ударит назад - в плюс источника питания. Как это все отфильтровывается от входных цепей? Как это влияет на выходной импеданс в итоге? Получается, конденсатор каждый отрицательный полупериод подзаряжает источник питания…
Ну и как бы, ваша схема не похожа на выходной УМ в передатчике… И она немного странно для меня выглядит… Две какие-то разных земли… Ок, это + питания на самом деле
Вот схема очень близкая к тому, что стоит видео тх в оконечном каскаде.
Там кондер C15 отсекает постоянку 27 Вольт, если его не будет синус будет с постоянной составляющей.

Ок, на выходе стоит конденсатор, это дифференцирующая цепь. Значит при уменьшении входного сигнала до нуля этот конденсатор сформирует отрицательный фронт, котрый ударит назад - в плюс источника питания
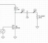
Нашел какой-то онлайн симулятор, накидал примитив, чтобы только увидели графики на выходе и после конденсатора. Думаю так понятно будет.
(на форму сигнала не обращайте внимая, полевик с отсечкой работает и LC не согласованы).
Главное посмотрите на сигналы относительно 0 питания.
Голубой это V1. Грязно-желтый V2.
Игорь, вопрос был не в том, почему конденсатор не пропускает пост ток и как работает диод. Я же спрашиваю не для того, чтобы постебаться. Вопрос был, как конденсатор пропускает импульсный ток в виде синусоиды
Нашел какой-то онлайн симулятор, накидал примитив, чтобы только увидели графики на выходе и после конденсатора. Думаю так понятно будет.
(на форму сигнала не обращайте внимая, полевик с отсечкой работает и LC не согласованы).
Главное посмотрите на сигналы относительно 0 питания.
Голубой это V1. Грязно-желтый V2.
Ок, я вижу здесь последовательный колебательный контур, в котором индуктивность раскачивается полевиком в течение положительного полупериода. В отрицательном полупериоде полевик закрыт, и в контуре возникает обратный импульс, замкнутый через источник питания. Я правильно понимаю?
Ок, я вижу здесь последовательный колебательный контур, в котором индуктивность раскачивается полевиком в течение положительного полупериода. В отрицательном полупериоде полевик закрыт, и в контуре возникает обратный импульс, замкнутый через источник питания. Я правильно понимаю
да