Схема раздельного питания

baychi
SkyWorker:

Икарус питается от борта. По крайней мере, когда я подключаю его к компу и что то там настраиваю, я включаю только видео батарею.

А сервы при этом работают? Кто-же тогда делает +5 В? Может икарус сам питает борт? Надо точно знать.
А если только ходовой акк подключить, Икарус работает?

KBV

to SkyWorker
У меня так и сделано, сообщение #4 ))

А вот со встроенным BECом +5v проблемы - помехи на видео не могу полностью убрать.
+проблемы правильным питанием борта - там и там по +5 вольт и нельзя выбрать от какого аккума питать борт. Выше по теме говорят, что правильнее чтобы борт питался от ходовой батареи, а это уже не получится.

ИМХО правильнее ставить 2 внешних BECa: на +6 вольт от ходовой, и +5 от питания борта. И через диоды.
Если ходовая 4S - то третий BEC на +12

SkyWorker
baychi:

А сервы при этом работают? Кто-же тогда делает +5 В? Может икарус сам питает борт? Надо точно знать. А если только ходовой акк подключить, Икарус работает?

Сервами управляет Икарус. если бортовую батарею не подключить - не работают.
Я не силен в этих вопросах. Посмотрите на схему - там вроде все нарисовано, что куда втыкается.

parahawk:

Андрей подскажите, а что на схеме за плата справа RX PPM&rssi - это просто ппм микшер?

Это ППМ Энкодер. Он подключен к приемнику и уже он гонит объединенный ППМ сигнал по одному кабелю в Икарус.

baychi
SkyWorker:

если бортовую батарею не подключить - не работают.

Значит классический вариант: борт питает BEC ходового акка. Для дублирования питания борта, достаточно поставить 2-й BEC (от видео акка) и объединить +5 В от них к приемнику через 2 диода Шоттки.

SkyWorker:

Посмотрите на схему - там вроде все нарисовано, что куда втыкается.

Но не нарисованно, как идет питание. 😃 Опять спрошу, если включить только ходовой аккк, Икарус будет работать?

SkyWorker
baychi:

пять спрошу, если включить только ходовой аккк, Икарус будет работать?

Нет.

baychi

Значит сам Икарус питается только от видео акка, и его питание нужно дублировать обязательно. Как - уже предложил во второй части поста №23.

solderer
baychi:

Для дублирования борта (приемник и сервы), Вам достаточно поставить внешний BEC от 3S и через пару диодов Шоттки подключить к +5В.
Как питается Икарус? Если от борта, то уже будет работать, если от ходовой, можно продублировать его питание так-же диодами от обоих акков.
Практически все это вариации на тему изначально предложенной схемы.

Да, только вместо диодов - транзисторы.
Цель - коммутация питания между батареями.
Защита от пропадания (просадки) питания какого либо аккума. А именно : при отключении любого акб останавливается двигатель. Все остальное работает. Падение напряжения на полевике существенно ниже падения на шотки, но с другой стороны, токи не такие большие, чтоб что то шотковое 😃 грелось. Я вот и сам думаю, стоит ли усложнять систему и вносить лишние звенья , снижающие надежность в целом.
Хотя, при равенстве напряжения беков , ходовая батарея не будет при просадке через диод “поджирать” видеобатарею.

baychi
solderer:

при отключении любого акб останавливается двигатель

Зачем? Хотите добавить экcтриму? 😃

solderer:

Падение напряжения на полевике существенно ниже падения на шотки

Да, но потребуется схема для управления ими. Что бы один сначала закрыть, а другой открыть…
Неужели падение 0.2-0.3 В такая проблемма для борта? Есть ведь BECи с тонкой подстройкой (4.5-6.5 В), да и обычные, если замерить часто чуть больше 5 В выдают.

solderer:

вот и сам думаю, стоит ли усложнять систему и вносить лишние звенья , снижающие надежность в целом.

Очень своевременная мысль. 😃

solderer
baychi:

Зачем? Хотите добавить экcтриму? 😃

Я имел ввиду ,что при просадке (отключении ) ходовой батареи останавливается двигатель, а все остальные системы работают от видеобатареи, как сделано выше (пост № 29).

Robin72

Долго курил форум, вычитал, что многие пользуются экранированными проводами, подскажите, как правильно заэкранировать видеотракт? На экран провода минус питания паять?
Провода видео собираюсь размещать в хвостовой балке почти недоставабельно, хочется все по-правильному туда замуровать 😃

baychi
Robin72:

как правильно заэкранировать видеотракт? На экран провода минус питания паять?

Если есть возможность (несколько проводов в одной оплетке), лучше и питание и сигналы пустить по проводам, а экран соединить c минусом только в одной точке - на OSD или у камеры. Если провода типа экран+жила, то сигналы пустить по жилам питание - по экранам.

Robin72

Т.е. я минус распаралеливаю, например от ОСД, один запаиваю на экранную оплетку, протягиваю в экране все 4 провода до передатчика, но экран у передатчика на минус снова не припаиваю?

KBV

Коллеги, УРЯ!!! я нашел источник помех на видео!
Это Смолтимовский датчик тока.
Его ноль не заведен в одну точку, в которой сходятся все нули, а подключен напрямую к OSD. А может дело не в нуле, но факт что без него помех от мотора не наблюдается:(
Как быть?

baychi
Robin72:

протягиваю в экране все 4 провода до передатчика, но экран у передатчика на минус снова не припаиваю?

Да.

KBV:

Смолтимовский датчик тока. Его ноль не заведен в одну точку, в которой сходятся все нули, а подключен напрямую к OSD. А может дело не в нуле, но факт что без него помех от мотора не наблюдается Как быть?

Свести все земли в одну точку. Тимовский датчик GND не использует, ему все равно, где GND объединяются.

Robin72
baychi:

Свести все земли в одну точку. Тимовский датчик GND не использует, ему все равно, где GND объединяются.

А если питание двигателя и видео раздельное (12В) то его тоже в эту точку сводить?
Прошу прощения за ламерские вопросы, в этих “земельных” делах ощущается острый недостаток знаний 😃

KBV

Вы ведь BEC с регулятора двигателя не используете? Если используете - значит уже не совсем раздельное 😃 Управление двигателем вы в приемник включаете- вот вам один ноль уже есть.
Нужна схема )
Правило “одной точки” - придумано для того, чтобы по нулевым проводам сигнальных цепей не проходил “транзитный” ток и таким образом не подмешивался к сигналу.

baychi
Robin72:

если питание двигателя и видео раздельное (12В) то его тоже в эту точку сводить?

Если питание двигателя и борта полностью отделено от видео, лучше земли не соединять. Но обычно так не бывает: питание приемника через BEC и связь приемника с OSD/АП автоматически означают соединение земель. В этом случае пусть оно будет в одной точке на плате OSD, куда и надо сводить земли от камеры, передатчика и видео акка.

Robin72

Так мы постепенно придем к Вашей схеме на ссылку с 1 страницы этой темы, я ее тут слегка “оформил” 😃 может в FAQ ее, если я все правильно срисовал.

baychi
Robin72:

я ее тут слегка “оформил”

Спасибо.

Robin72:

может в FAQ ее, если я все правильно срисовал.

Стоит немного ее уточнить (изначально я рисовал лишь схему резервирования питания).

TOOM
Robin72:

может в FAQ ее, если я все правильно срисовал.

Можно и туда, но для полной картины и ясности, дописали бымаркировку диод и конденсаторов.

12 days later
KBV

Уже больше месяца на монтажной плате тестирую схему питания для самоля- перебрал кучу вариантов “нулей”, фильтров и пр.
В принципе последний вариант уже рабочий, можно собирать на “боевую”- помех на экране нет, ни от BECов, ни от двигателя.

К чему это я… При использовании встроенного BEC от помех двигателя не избавиться. Вообще никак. Ходовой акк получается связанным с бортовой сетью 4 проводами- ноль и “+” от акка, ноль и +5 от BECа. Причем +5в BEC стабилизирует относительно “своего” нуля- нельзя просто взять ноль от акка и +5 от него. А “+” от батареи берется соответственно от нуля батареи. Как не соединяй- все равно идут пульсации от двига, которые представляют собой падение напряжения на силовых проводах.

Решения тут два. Оба проверены.

  1. НЕ использовать встроенный BEC, а ставить два внешних, основной и резервный- все получается хорошо и красиво.
  2. использовать как основной - 6-вольтовый от бортового акка. Тогда в штатном режиме встроенный просто не работает (напряжение меньше, диод закрыт). В случае отказа основного- считать это аварийной ситуацией, пока летим домой можно и помехи потрепеть ))
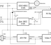
KBV

Хочу делать схему питания вот в таком виде как на картинке.
Что еще можно улучшить, пока паять не начал?

baychi
KBV:

Хочу делать схему питания вот в таком виде как на картинке.

Мысль отключить - от BECа - интересная. Стоит проверить.
Но обратите внимание на напряжение борта и поведение регулятора при большой мощности. По идее падение напряжения на GND проводе до регуля, будет поднимать +5 В BECа и смещать землю проца регуля относительно управляющего сигнала.

KBV

Любое соединение земли от BEC к схеме приводит к помехам. Вопрос только меньше или больше, в зависимости от. Можно подключить его через здоровенный дроссель- но мне кажется это тоже самое, что вообще не подключать.

А вот про повышение +5 от BECа под нагрузкой я не подумал, Пасиб! С регуля идет 5,2-5,3в , запросто может подняться до 6 😦 Вечером проверю.

А скажите ваше мнение- LC-фильты правильно включил, или лучше один на +12, а второй на +5 ? или вобще убрать? 😃 Там разница уже минимальная, не всегда можно точно определить лучше/хуже.