OrangeRx Open LRS 433MHz TX Module
Блин, печально. Хотя конверт заказной то 50р стОит, но согласен, на почту не всегда хочется переться.
проверил с инвертором - можно на ОЛРСнг подать СБАС
на передатчик? И он его прогонит дальше в приёмник? Т.е. даже не видя каналы в конфигураторе просто ловим их в приёмнике, же да?
Поскольку схема распаяна по флатрону, то и прошивка будет его, там на 13 канале ТХ можно сбус найти вроде.
Нет. Питаются разные части чипа.
Ох ёёё…
Хотя конверт заказной то 50р
про конверт первый раз слышу, что это?
на почту не проблема сходить
У меня передатчик ДТФ Делюкс, он вообще не как флайтрон
приемник выдает ППМ, получает СБАС, тут связи нет никакой
Ну ка спаяю ка я конвертор, где-то выше Евгений (и кто-то ещё вроде) схему выкладывал )) Это не сложно да и делать нечего всё равно.
схем по поиску полно
Похоже в проект приёмыша надо добавить инвертор…
rcopen.com/forum/f90/topic302333/4979
такой сейчас собрал, но как обычно вопрос: где 3.3В это вход или выход?
разобрался, слева вход, но по другой схеме слева протяну питание на право, в передатчик, только не 5, а 3.3В
ой нет, не протяну )) там же выход 5в. Короче схема по ссылке выше.
такой сейчас собрал, но как обычно вопрос: где 3.3В это вход или выход?
Это, как мне показалось, несколько мутная схемка.
Я вот на эту ориентировался.
а чем тебя готовые платы не устраивают? Тот же микроприёмник у Константина?
Микроприёмник тоже соберу.
Тут такое дело… мне даже не столько сам передатчик интересен, сколько поковыряться и сделать что-то руками.
Я и на коптере-то практически не летаю. мне его интереснее собирать и настраивать было.
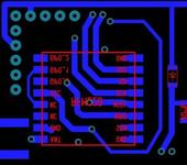
Тем временем в перерывах между ремонтом накидал исправленную плату.
Добавил инвертор SBUS на “нулевом” канале.
Убрал дорожку антенны, запитал все пины АтМеги.
Не смог кинуть перемычку на GIPO_2 на РФМке. Но в половине проектов этой перемычки и нету. И в даташите выводы, с которых надо кидать, как NC обозначены - не используемые.
В этот раз мне не совсем нравится, что все силовые линии идут по стороне РФМки. Но кто-то вон вообще на односторонней делает и ничего - работает. И ещё не нравится металлизация под АтМегой…
Я вот на эту ориентировался.
я её только что удалил, вставлял в пост. Мне не понравилось что там 5В. У меня то всё к 3.3В привязано. И сигналы и питание ардуинки в передатчике .
Я и на коптере-то практически не летаю. мне его интереснее собирать и настраивать было.
чота мне кажется, что мне тоже больше интересно что-то делать, а не сидеть… коптер то летает, а просто летать становится скучно.
на счёт метализации не скажу. Я сначала по “той” печатке сделаю, а там видно будет. Хоть там нет инвертора, но Константин вроде с ним на байчи летал, значит не шумит как сишка на ардуинке, соответственно перешьюсь как спаяю. резист есть, левел потихоньку “в травле” повышается ))
Кстати задавался вопросом, а для чего в приёмнике выводить по три пина? Разве не достаточно просто сигнальные выводы сделать?
Пока неудачно… Или я не туда подключаюсь…
Поправьте плиз:
На вход передатчика (пин 8 ардиуно, схема КХА) вместо ппм подаю “супер сбус” после инвертора, в конфигураторе передатчика включил 16 каналов, приёмник по схеме флатрон в2 видится, в настройках поставил сбус на 13 канал (ТХ по умолчанию там был).
Так?
Просто на полётнике пока нет смысла искать сигнал, т.к. я вижу, что связи нет, вернее пакеты не идут (светодиод молчит, а не как обычно высокочастотно моргает)
Мне не понравилось что там 5В. У меня то всё к 3.3В привязано.
У меня тоже. Но 5v всё равно-же заходит на плату.
В общем, я по этой схеме сделал. Хотя мне кажется, если линия будет 3.3 - ничего не изменится.
Следующая версия.
Перенёс SMA на другую сторону (чисто эстетически так лучше - у Флайтрона так-же).
Перенёс тантал ближе к РФМке, чтоб не торчал отдельно и добавил диод для защиты от переполюсовки (правда, он не защитит конвертор SBUS).
Но 5v всё равно-же заходит на плату.
Ну на плату заходит, просто тут вроде как 5В в итоге через резистор идёт на сигнальный провод, что мне показалось несколько многовато.
Но и на 3.3В у меня пока не вышло. Не увидел я связи кроме как на ппм. Может сбус нужно не на Д8 подавать… х.з. в общем. Пока вернул ппм (хоть полетать), сейчас собрал всё снова, дома испытал - стабильно.
Единственно… снова при подключении антенны ЯГИ загорается красный диод на передатчике и связь пропадает, такое ощущение, что сигнал просто забивает рфмку. Помогает только прилепливание кусочка жести к основному прямоугольнику антенны (не знаю с чем связано, может ослабляет сигнал, но факт.
Что ещё… Ах да, по наводке с темы байчи, уменьшил шумы передатчика примерно на 20 единиц(!), впаяв конденсаторы ещё (помимо одного тантала) на выход ДЦ-ДЦ питания… А вот на приёмнике тактой фокус не вышел. Кондёр снизил шум, вроде бы, но не особо заметно. Сейчас на приёмнике с сишкой шум больше чем на передатчике.
Перенёс SMA на другую сторону
а там не второй стороне не нужно добавить меди для более прочного крепления СМА?
я про ширину тех полосочек меди. Там же можно шире сделать, соответственно больше площадь контакта. А разъёмы на мой текстолит вполне свободно входят такие (текстолит ещё ссср), может тоньше просто.
Просто на полётнике пока нет смысла искать сигнал, т.к. я вижу, что связи нет, вернее пакеты не идут (светодиод молчит, а не как обычно высокочастотно моргает)
а и не будет, прошивку менять надо
Прошивку чего и на что? Я в надежде найти сбус на опенлрснг, учитывая вот это:
проверил с инвертором - можно на ОЛРСнг подать СБАС
Кстати слетал недавно на опенлрснг на пару км с диполем(!), что для меня новый рекорд. ЯГИ даже не пришлось пробовать. Вероятно сильно помогло снижение шумов в передатчике, о чём выше писал.
Правда вернуться не смог (акк сел), но коптер найден и почти не пострадал.😃
Ребята подскажите, использует кто нибудь сей девайс с прошивкой Александра( байчи) для резвых полётов. У меня самолёты довольно инертные не очень понятно. Пользую выход S.BUS
Мне кажется задержка есть. По крайней мере по стику газа и реакции двигателя. Хотя может конечно граничная скорость звука. То есть я слішу изменение звука мотора с задержкой.
Ну там в мануале даже написано:
период передачи пакетов: 31.5 мс;
+
период выдачи PWM импульсов и SBUS пакетов: 14 мс;
В итоге, по словам гонщиков, неприличная задержка выходит.
Мне кажется задержка есть. По крайней мере по стику газа и реакции двигателя.
Тоже есть такое впечатление, жаль, еслиб не этот казус - бесценная была бы вещь
У меня вот другой вопрос… У AtMega же три пары ног питания.
Ведь достаточно-же только к любой одной паре подвести?
Нет. Питаются разные части чипа.
До меня только дошло (т.к. идёт усиленный поиск шумов и причин проблем с байчи)… тогда почему в схеме для опенлрснг

Не используются все ноги массы и всё летает? Может эти две основные? И может ли, если не запаять все на массу, вроде и работать, но шуметь сильно?
Не, проверил, на ардуинке они все звонятся одинаково.
Прошил рфм23 (кстати да, ебей удивил скоростью доставки - всего две недели) в приёмник по оранжу/флатрону - шумов в 2 раза меньше… В общем лишнее подтверждение, что сишка работает, но как-то не по товарищески )
В общем лишнее подтверждение, что сишка работает, но как-то не по товарищески
Зато теперь сомнения прочь!
Не экономим, разводим всё под РФМку!