Улучшайзеры композитного видеосигнала, типы, опыт?

DiscoMan

Может быть кто-нибудь делал что-то похожее. Пока на ум приходит только восстановление синхроимпульсов после приемника - метод довольно старый сам по себе. Какие еще опции возможны, чтобы относительно простыми путями улучшить видеосигнал не прибегая к цифровой обработке?

15 days later
DiscoMan

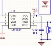
LM1881 все-таки не очень хороший селектор синхроимпульсов, особенно кадровых. В своей разработке пришлось поэтому совсем отказаться от КСИ с него.

В чем это проявляется? Какую нашли замену?

emax

при ухудшении сигнала он выдает неприемлемое количество ложных кси, поэтому четко определить начало кадра практически невозможно. У меня не стояла задача улучшить видеосигнал, надо было только “найти” телеметрию в скрытых строках, это было реализовано программно.

Только сейчас подумалось, что если усложнить обычный видеосигнал добавив цифру в синхроимпульсы, то на приемной стороне можно значительно улучшить селективность. Но в связи с переходом на HD, это уже не так актуально.

=Igor#

Что за схема, что она делает, так это пока очевидно только для Вас. Нарисуйте схему, если есть осциллограммы тоже приведите, тогда можно будет вести предметный разговор.

9 months later
DiscoMan
emax:

при ухудшении сигнала он выдает неприемлемое количество ложных кси, поэтому четко определить начало кадра практически невозможно.

Насколько я понимаю, эта проблема решается включением конденсатора в пару нанофарад между соотв. выходом лм-ки и землей. Получается аналог лоупасс фильтра из её внутр. сопротивления и этой емкости. Таким образом всю высокочастотную историю можно отфильтровать. Я тут пока иду другим путем. Взял за основу прообраз известной схемы регенератора синхроимпульсов из журнала Радио из книжки Домрина “Любителю видеотехники”. Вот эта схема:

Усилительная часть работает и настроена, та, что выделяет синхроимпульсы на лм-ке — тоже. Выделенное красным, где происходит формирование новой цветовой вспышки, я тоже выкинул пока, по совету Igor_.

Логика её в чем. С 1 ноги лм-ки синхроимпульсы поступают на базу инвертора на транзисторе VT9, там инвертируются, и управляют ключом ES2 - 1 из 4 ключей микросхемы CD4066BE. Замыкаясь, ключ притягивает базу транзистора VT5 к земле и в выходном сигнале образуется провал - нулевой уровень, т.е как раз уровень сигналов синхронизации в видеосигнале. Таким образом осуществляется вырезание старых синхроимпульсов и замена их новыми.

Проблема в том, что схема не работает так, как надо. Во-первых инвертор лажовый, насколько я понимаю, т.к из резисторов по 200 ом в цепях коллектора и эмиттера образуется делитель, который, если пренебречь сопротивлением перехода, делит напряжение питания пополам, что недостаточно для открытия ключа ES2. Ладно, инвертор я переделал на нормальный, который выдает уже четкие 5в, а не 2 с хреном. Однако ср.ная 4066 всё равно не работает как надо, четкого притягивания базы VT5 к земле и замены синхроимпульсов новыми я не вижу на осциллограммах, как не бился.

Вопрос к более сведущей публике. Чем заменить ключ чтобы наконец всё заработало? Тупо транзистором?

emax

насколько я вижу, ключ притягивает базу VT5 не к земле, а к параллельно соединенным R25 и C11, если конечно цепочка VD2 и R24 удалены. Думаю, или R25 великовато, чтобы притянуть R10 к земле или емкость C11 маловата и она начинает заряжаться в момент притягивания и дно импульса не горизонтальное, а растет.

=Igor#

Просто поставить другой ключ, например, TS5A3157