Контроллер для кордовых электричек

Маркс

Посмотрел внимательно на схему

в принципе ОУ в чипидипе такой есть, кучка резисторов и конденсаторов обвеса есть у меня,
платку нарисовать и вытравить на один вечер делов, надо попробовать и посмотреть, что получится.

ADXL335 на Али стоит в два раза дороже гироскопа MPU6050,
но повторить изделие только на основе Ардуино в принципе не составит труда.

нет ни фига их в чипдипе, даже на складах нет и на Али их нет

Маркс


маленькая кучка радиодеталей из которой в итоге должен получится вычитающий операционный усилитель
наверное завтра смогу выкроить часок и нарисовать и вытравить плату с усилителем для проверки самой идеи
а дальше будем посотреть

Маркс

А может даже сегодня сделаю.
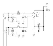
Плату уже нарисовал, сейчас буду печатать


Это тестовая плата, задача которой проверить возможность фильтрации (вычитания)
сигналов с двух выводов регулятора оборотов на мотор
для получения значения текущих оборотов мотора.

Маркс

не зря деды учили, "поспешишь, людей насмешишь"©
в общем поторопился, перевелась на фольгу хорошо, протравилась просто замечательно,
а потом решил ускорить процесс, решил залудить феном,
ну то есть как всегда, пастой намазал, феном нагрел и все готово ),
вот только забыл, что у меня кусок фольгированного гетинакса, а не стекло-текстолита ))
в общем, как только нагрел, так сразу плата вспучилась ) и отправляется в ведро

а так получилась очень даже красивая )
в принципе для эксперимента и она могла сойти, вот только несколько дорожек треснуло,
а искать все микротрещины это удовольствие ниже среднего

завтра на текстолите повторю процесс, сегодня уже устал да и собаку пора гулять и километры наматывать
те которые “дохтур” прописал

RandomJ

Геннадий, а в какой программе платы разрабатываете?

Маркс

Мне понравилась EasyEDA, но есть недостаток, она при печати платы не умеет зеркалить
Для печати использую Sprint-Layout.

Маркс


завтра в первой половине дня буду паять и проверять ),
в данный момент “рисую” кросс плату к Arduino Pro Mini.
На плате будут

  • гироскоп MPU6050, отдельная микросхема
  • разъем для подключения регулятора, через него же будет питания всего сендвича
  • разъем для подключения кнопки управления
  • разъем для подключения к фазам мотора

Завтра выложу первый прототип платы

Маркс

зы, не стал тянуть с пайкой, распаял, проверил мультиметром, завтра буду подключать.
когда начал поять обнаружил на плате косяк, все посадочные места под резисторы сделал R0603,
и по началу никак не мог понять, почему детальки R0805 не ставятся на место.
но сначала “поставил”, а потом пошел смотреть проект ))

А сейчас пора собаку гулять и километры наматывать.

и модуль MPU6050 на таможне отметился, а учитывая, что едет Пятерочкой,
надеюсь через недельку другую получу.

кста, завтра хочу попробовать в качестве источника данных о положении модели акселерометр,
они оказывается сейчас сильно продвинутые стали ), много чего сами на борту пересчитывают

VitalikV

Это будет совсем круто, если и акселерометр и гувернер на борту. Останется только проработать алгоритм, кто главный, чтобы не получилось, что модель пикирует, разгоняется, акселерометр тормозит мотор, а гувернер видит падение оборотов, начинает их поднимать)))

Маркс

поживем посмотрим ), пока рано, завтра эксперимент покажет.

VitalikV

И еще момент, раз уж будет доп плата, надо сделать защиту по питанию, от кз, от переплюсовки, от превышения тока и напряжения.

Некоторые таймеры горят, это у них слабое место.

Маркс

там все это исключено, верхнюю (ну или нижнюю) кросс плату хочу сделать в форм факторе Arduino Pro Mini
и сендвич будет пропаян без возможности разобрать (не вижу смысла оставлять разборной,
но пока идет туго, все таки места мало, а на 0402 сделать будет не реально, мало кто такой размер сможет паять ))
от переворота разъема регулятора никаких траблов не будет, разъем питания в середине,
на входах от фаз мотора резисторы 47кОм + 100кОм, так что тоже траблы маловероятны

VitalikV

Могут разьем от ВЕСа, включить на оборот… Там же 3 штырька, ни ключа, ничего…нет от переплюсовки Некоторые таймеры горят…

Маркс

в данном случае ничего не произойдет, питающий в центре, в моем варианте не сгорит )
это как с приемником, провод можно перевернуть и приемнику, как и сервоприводам ничего не будет

Маркс

конвертор сигналов с фаз мотора не заработал, что то я сделал не так
как вариант дохлый операционный усилитель, но маловероятно, я на его входах тоже сигналов не вижу.
возможно что то с номиналами радиодеталей не правильно разглядел на схеме,
в общем сейчас поеду на работу, когда вернусь буду проверять.

VitalikV

Может какой нить кондер дохлый , пробит и кладет все на землю

Маркс

хз, все детальки проверял мультиметром, а он у меня хороший,
номиналы резисторов и конденсаторов в пределах погрешности.
после сборки, до установки операционника все цепи проверил.
в общем “или лыжи не едут или снег сошел”(с)

Маркс

косяков на плате не нашел,

в итоге вчера купил кучку радиодеталей размером 1206, другой операционный усилитель и “нарисовал” новую плату.
вечером попробую вытравить плату, распаять и провести новый эксперимент ))
буду искать в каком месте собака порылась.

Модуль MPU6050 поступил на сортировку 5Post в Московской области, на днях я его получу
и можно будет продолжить “ковырять” первую версию таймера без гувернера.

Маркс


слева на фото модуль ZY MPU-6050 6DOF
справа кучка радиодеталей размера 1206, надоело глаза ломать, тем более на прототипах
но сегодня я в аут, четыре пинты пива ликвидировали всякое желание работать

RandomJ
Маркс:

четыре пинты пива ликвидировали всякое желание работать

Не ради пьянки окоянной, а дабы не отвыкнуть.