Прокачка танка Heng Long TIGR 1 , мечта или реальность .

евгений_монахов
Xander-A:

Да Жень , с такими показателями и хар-кой тебе к автомоделистам надо …😉 А почему с тамией так носится , если понижайка . Или просто редуктор тамия.

Да Саня редуктора тамия без понижающих редукторов ,я так думаю что у ХЛ мощь питания тока сильней или редуктора по быстрей я брал дорогие были по дешевле на картинке в ебэе на вид мои больше может быть скоростные не знаю, я с друганом на перегонки гонял у него тигр тамия я быстрей хоть у меня и тяжелей на 1,8 примерно кг !

Xander-A

Денис выложу без проблем , Редуктора стоковые и пониженные мато …В каком ракурсе фотать ??? Поставить рядом или по отдельности пойдет…

deny

Да, я думаю, Александр, что по отдельности можно! что бы просто наглядно было! а то читаешь стоковые, а потом пониженные и начинаешь думать что к чему и рыскать, а так как все грамотные, то и стоковые выкладывают, как пониженные, и пониженные выдают, как стоковые)))) вот пойди разбери где правда! а так сразу видно будет!

Xander-A

Женя а у тебя случайно незавалялись старые редуктора с движками …??? Во благо науки…Блин вроде писал недавно , но еще раз удочку закину по соплеменникам : Ненужные редуктора с моторами , для эксперементов … Можно разные , от разных танков машин вертолетов и т.п. Лиш бы на 7.2 ВТ. Для кулибина !!! В личку или так . Моно моторы и редуктора отдельно …

deny

Ракурс, наверно, так чтобы было видно число звезд и их размер, количество

Xander-A

Ребята купил вот что …Turnigy нет , а это тоже самое …Приедет через пару недель , будете помогать устанавливать…

deny

Александр, жена из дома еще не выгнала?)))

Xander-A

Ден вот тогда проблемка …Я новые уже воткнул безвозвратно…Но постараюсь…

Xander-A

Не денис она у меня незнает сколь я денег трачу на свои развлечения… Я попутно еще машину делаю… Ремонт в квартире и т.п. В данный момент на танк ставить нечего … От ванны металл я отказался … Итак уже неподьемный…

Всерьез взялся за новый проект драглайна …Купил даже курсовую по нему , с чертежами , закидываю удочки на завод токарям и т.д. Собирать вообще с 0 надо будет… А жена так ходит только посматривает , тут давал гонять на танке -чуть стулья не пасносила…Всетаки врезалась и сломала мне передний держатель для гуслей…Ух блин душа БАБЫ…

Думаю еще что это последняя серьезная покупка для танка … Хотя…Новый звук хочу очень…)…($$$$$$$$ Стоит дороговато…

deny

Потом расстреляет Вас из этого же танка!!! Хорошо, Александр, ждем-с фотографий!

BlackCat_2
alfa_2bbs:

а форум читать лень? 150 раз все выкладывали.

Этт точно, да еще и ссылки давали …к примеру - эти -
www.rc-panzerketten-forum.com/wbb2/thread.php?thre…
www.rcuniverse.com/forum/m_6169092/…/tm.htm#616909…
www.rcuniverse.com/forum/m_6275101/…/tm.htm#627510…

Можно прсото смотреть картинки. если с аглицким и немецким плохо и гугл переводчик - не в помощь

BlackCat_2
Xander-A:

Саня хорошо …Спасибо…

Саня я так понял что надо реверсивный регуль брать …

И без тормозов. Или с отключаемой функцией тормозов.

Xander-A

Сергей привет !!! А у тебя случайно ссылочек нет на эти регули для танка… А то я пуль то взял а как подключать вообще не понимаю еще…

BlackCat_2

Привет, Александр.
Я свои штук 6 покупал на Е-бэе с года полтора назад. Сейчас уже ссылку и не достать. Если удастся вечером из дома - отыщу.
А пока - для ради ознакомления - rcopen.com/forum/f99/topic101863/281
сообщения
№ 50 №283 №284 №286 №287 №290.

Там есть микросхема - усилитель тока для приводов сервомашинок. Используя ее и электронику сервомашинки - можно сотворить практически полусамодельный регулятор. Другой вопрос, что не всякая сервомашинка нормально работает в качестве регулятора .

Xander-A

Спасибо Сергей посмотрел , почитал …Но так и не разобрался . Танк пневмо , подскажите что еще кроме регуляторов надо будет . Если можно то ссылки для преобретения … Я так понял надо будет серву для подьема и опускания , еще одну для поворота , а как же выстрел и т.п. …???Общее число каналов в приемнике 8 . Хотя пульт 9 каналов , тоже как то интересно делают… 1 выкинули просто !!!

Я конечно беру первый раз пульт такой , но я думал что просто воткну провода в приемник и все готово !!! Но не тут то было …

BlackCat_2

Я брал вот такой - www.ebay.com/itm/…/200636215386

перед тем, как покупать - спросил продавца про тормоза - какой регулятор он посоветует БЕЗ тормозов. Он рекомендовал такой. Когда получил - попробовал , подключив вместо приемника - сервотестер. Тормозов не было. Но непосредственно не эксплуатировал - руки не дошли - поэтому - 100 процентно советовать не буду.

rcopen.com/forum/f99/topic139706
rcopen.com/forum/f99/topic161120

Каждый мотор - или регулятор, или выключатель, или переключатель.

А можно еще прикупить какую-нибудь 433 мгц систему управления от Мастер Кит прикупить и ей управлять включением-выключением каких-нибудь устройств.

hardl

Александр, для выстрела тебе нужен RC-свич, для поворота башни тебе нужен такой же регулятор с реверсом, как для управления движением танка вперед и назад, все просто. Два канала используешь для управлением танка, движение вперед и назад, в пульте включаешь смешивание каналов получаешь влево и вправо пропорционально, при этом регулируешь скорость вращения двигателя, то есть скорость. Один канал выстрел, один канал опускание и поднимание ствола - это одна серва, один канал поворот башни - это тоже регуль, в повороте башни можно использовать тоже механизм от HL, дополнительно прицепить регуль меньшей мощности самый дешевый, такой регуль может даже школьник собрать, PIC прошитый могу подарить на развитие электроники, так что его нет смысла покупать. Все остальные каналы у тебя свободные можешь использовать по своему усмотрению, для этого нужен RC свич, в нашем случае как для управления выстрелом, клац тумблером вот тебе выстрел, все просто! Удачи дружище!

Xander-A

Ух уж эта электроника …Ден извиняй пока некогда с фотками …Стараюсь избавится от русского автопрома чтоб в новом году боварца взять чернявого… Одарил бог дурака 3 русскими авто одна из них нива … Но ниву некогда не продам … Русский танк 😃

Ales

Извиняюсь что прерываю тему, но раз уж пошла речь про пульты - нету ни у кого комплекта кварцев от тигра хенг-лонговского?? Я бы купил. А то у меня проблемка, купил к своему кв-1 напарника тигра, а там как назло такие же кварцы (№3). Одновременно с двух пультов не работают 😦 И в магазине еще проморгал антенку на танк. В магазине танк последний был, деваться некуда было. Помогите если у кого есть.

hardl

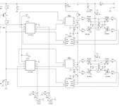
Переделав нижний корпус своего Тигра, снес все крепления и батарейный отсек, для увеличения прочности на днище ванны был положен лист дюраля 2 мм по бокам были установлены два уголка 20х20, для увеличения места в нижней части танка переработал печатную плату для регулятора 2 –х коллекторных двигателей, вот схема, файл печатной платы, фото как это выглядит, может, кому пригодиться. Вроде получилось не плохо. Всех с наступившим Новым годом!

Ругуль _New.rar

deny
Ales:

Извиняюсь что прерываю тему, но раз уж пошла речь про пульты - нету ни у кого комплекта кварцев от тигра хенг-лонговского?? Я бы купил. А то у меня проблемка, купил к своему кв-1 напарника тигра, а там как назло такие же кварцы (№3). Одновременно с двух пультов не работают 😦 И в магазине еще проморгал антенку на танк. В магазине танк последний был, деваться некуда было. Помогите если у кого есть.

Комплект кварцев есть №2, но вопрос пересылки? разве что письмом?

hardl:

Переделав нижний корпус своего Тигра, снес все крепления и батарейный отсек, для увеличения прочности на днище ванны был положен лист дюраля 2 мм по бокам были установлены два уголка 20х20, для увеличения места в нижней части танка переработал печатную плату для регулятора 2 –х коллекторных двигателей, вот схема, файл печатной платы, фото как это выглядит, может, кому пригодиться. Вроде получилось не плохо. Всех с наступившим Новым годом!

Классно придумано! Александр, а плата на что влияет? просто в электроники я не очень?

hardl

Да плата не на что не влияет, магазинный регуль сделан один как отдельное устройство на один двигатель, я сделал сам, на одной плате под то место где хотел его разместить, под размер!