Элементарный Li-pol зарядник

Kitti_kat
hcube

Последний штрих - добавил в схему стабилизацию тока. Это вылилось в еще один стабилизатор, на этот раз - с радиатором 😉). Поскольку, как выяснилось, выбраные стабилизаторы - с большим падением напряжения, то не забудьте поставить радиатор. Особенно - на первый стабилизатор - греется, зараза 😉). Примерная площадь радиаторов - 10 и 3-4 кв. см.

Изменения в схеме : вместо токоограничительного сопротивления следует добавить еще один стабилизатор, с резистором 1 Ом на выходе. Второй выход резистора подключен к регулировочному входу стабилизатора. Это дает ток, ограниченный значением в 1.25А. Нужно меньше - ставьте пропорционально бОльшее сопротивление. Падение напряжения на стабилизаторах составляет порядка 2В, поэтому источник питания должен иметь напряжение не менее чем 12.6 + 4 + 1.25 = 18В для 3S и 14В для 2S.

Тоесть получается практически вот такая схема

www.rcgroups.com/forums/showthread.php?t=130567

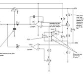
Я решил повторить схему с двойным компаратором LM358, спасибо Adver, напряжение и ток
держит хорошо, собираюсь сделать трехканальный зарядник чтобы каждую
банку заряжать отдельно и еще общий контроль напряжения для 3х банок
последовательно с аварийной сиреной / отключением зарядки.

Небольшие модификации - убран маломощный транзистор перед КТ 827 - т.к.
коеффициента передачи по току и так хватает, база КТ 827 зашунтирована
емкостью 0.05 мкФ на землю для предотвращения самовозбуждения.

Источник опорного 2.5В достать неудалось, поставил 78L05 с делителем на 2,
работает нормально.

hcube

Ага. Ну в общем, она и есть 😉, один в один 😉).

И примерно такое же обсуждение, что лучше - простая схема, или более правильная 😉

Kitti_kat
hcube:

Ага. Ну в общем, она и есть 😉, один в один 😉).

И примерно такое же обсуждение, что лучше - простая схема, или более правильная 😉

Ну так чем меньше деталей - тем надежнее схема.

Однокристальные стабилизаторы в этом плане выигрывают, количество внешних элементов минимальное.

Вчера " гонял " схему Adver выяснилось что при стабилизации тока выход чистый, без возбуждения, при переходе из режима стабилизации тока к стабилизации напряжения на выходе возникает возбуждение - амплитудой
0.15 В.

Лекарство - ООС по переменному току - конденсатор 33 нФ между выводами
1 и 2.

14 days later
Sergey_S
adver:

Есть готовый, проверенный зарядник, сам давно пользуюсь, если надо есть и печ. плата

Собрал и пользуюсь.
Работает однако 😲
На мой взгляд, имеет смысл добавить еще один компаратор, отслеживающий падение тока до опредленной величины, т.е. индикатор конца зарядки 😃

BALAL
Sergey_S:

Собрал и пользуюсь.
Работает однако  😲
На мой взгляд, имеет смысл добавить еще один компаратор, отслеживающий падение тока до опредленной величины, т.е. индикатор конца зарядки  😃

И обязательно нужен таймер. Без него - это взрыватель замедленного действия, если пользующийся - не птица секретарь, которая никогда ничего не забывает… 😃

GriffinRU

А вы на таком сайте были?
www.maxim-ic.com/quick_view2.cfm/qv_pk/1471
Это только для примера. Очень большой выбор готовых чипов на любой вкус и цвет. И Maxim также позволяет заказать самплы многих чипов на халяву…

Артур

P.S. Могу помочь с заказом если что…

4 months later
Kitti_kat

Схема для Генсека, если еще не выбросил рисунок печатки то отсканю.
Покапаюсь завтра.

gensek
Kitti_kat:

Схема для Генсека, если еще не выбросил рисунок печатки то отсканю.
Покапаюсь завтра.

Спасибо, печатка была бы очень кстати 😃

Kitti_kat
gensek:

Спасибо, печатка была бы очень кстати 😃

Ну вот, раскопал надеюсь понятно будет. Под лазерный утюг не пойдет

да она маленькая можно от руки нарисовать.

Извиняюсь за качество. На печатке установлен диод после КТ827 для защиты

от обратного тока его нет на схеме.

Driver-NN

Вот разводка в формате Sprint-Layout v3.0. В качестве референса ставится 7805. Делитель на 2,5В нахрен не нужен, все делается подстроечниками.
В Sprint-Layout есть экспорт в BMP, так что сгодится и под утюг и на пленку для фоторезиста 😃

lipo.rar

8 months later
Volante24
Алксандр:

Ну схема конечно далека от идеала, но в общем-то верна.
хотя конечно я бы посоветовал использовать пару операционных усилителей для контроля тока и напряжения.
лампочка не обеспечит стабильного тока заряда, но это не особо страшно, более важно финишное ограничение по напряженнию

схема со стабилизатором не обеспечит высокой точности контроля напряжения (там обычно точность плавает от температуры на 0,1…0,2В, так что возможен небольшой недозаряд/перезаряд, но не настолько, чтобы запалить аккумулятор)

не так страшен черт (аккумулятор литий-полимер) как его малюют.

10 mV tochnost’ – eto legendy. Voz’mite ljuboi LiPo, kotoryi ne zhalko, i eksperimentiruite. Esli pri malom toke (!) u nego napruga vozrastet na 0.1V, nichego s nim ne sluchitsja (posmotrite na “rodnoi” zarjadnik ot Walkera!) A uzh naschet tochnosti zarjadnogo toka, dazhe i kommentirovat’ ne nuzhno, kak uzhe otmechalos’. Okolo 0.9C postavit’, dazhe esli dorastet do 1.3C (v nachale zarjada), akkumuljator ne zametit.
Ljubaja shema s ogranicheniem i toka, i naprjazhenija budet prekrasno rabotat’. Himija LiPo /LiIon sama obespechivaet umen’shenie zarjadnogo toka pri ogranichenii naprjazhenija (esli eto napjazhenie pravil’noe). Poetomu zdelat’ zarjadnik dlja Litija nesravnenno prosche, chem gramotnyi dlja NiCad ili NiMH.

Dlja prostoty ja chasto ispol’zuju staryi zarjadnik SONY ot camcordera dlja LiIon, odin iz pervyh, kogda oni pojavilis’ (1997?). Dajet to li 8.3V, to li 8.37V, ja tak i ne ponjal tolkom (zarjazhennyi na nem LiPo pokazyvaet Vxx 8.37V).

Pohozhe po vsemu, glubokii razrjad deistvitel’no ubivaet eti akkumuljatory pochti zrazu. Takzhe mnogie tipy LiPo ne derzhat bol’shoi tok i bystro dohnut (oni i grejutsja namnogo sil’nee); nadejus’, ih ostatki skoro ischeznut s rynka, no poka popadajutsja.

RedSun

У “неоправданно дорогих” зарядников есть еще одна фича, про которую вспоминаешь только на поле. Это возможность заряжать три и более банок полимеров от автомобильного аккумулятора. Плюс КПД у импульсных агрегатов повыше, чем у линейных. А это существенно, когда используешь большие и емкие батареи. Бывали прецеденты, когда автомобильный акк за полетный день высасывали полностью…

hcube

Я задумался над этим 😉 По хорошему, конечно, надо делать pull-down, затем pull-up источники, и первый ограничивать по току. Но схема будет значительно сложнее. А тут она проста как молоток, и так же надежна 😉.

Psw

Почитал тему - свою старую схему нарисовал и сфотал - в редакторе было бы более долго без практики. Первая версия ентого источника питания с ограничением по току и напряжению у меня работает уже лет 15 - постоянный накал кинескопа телевизора.
<<Проста как молоток>> Правда, 3102 были тогда недоступны - стоят 315 транзисторы. Но сути енто не меняет. При больших токах схема работает как импульсная, при малых - возбуд исчезает и работает как параметрический стабилизатор. Саму схему синтезировал из каких-то Радио публикаций. А тут вот как год назад прикупил литий для ДрагонФлая - ну а на зарядку денег пожалел - состряпал енту - поначитался предостережений о пожарах - акк когда без присмотра помещаю в алюминиевый гермобокс из Чип-Дипа
размерами 150х100х75 примерно на всяк случай (Правда, стоит недешево - около 600 руб). Хотя они при заряде даже не греются. Отсечки по времени естественно нет. До спаивания ентой зарядки заряжал просто с ограничением тока - бывало, зевал время и заряжал 850 ма/ч банки от сотового телефона ( модельных акк у меня тогда ещё не было) до 4,7 вольта на банку - при ентом они становились горячие, но и энергии при разряде отдавали гораздо больше. Входной транс от бытовых галогенных ламп тороид мин размера с двойным проводом во вторичной обмотке - их распараллелил и последовательно соеденил для вых напряжения около 25-30 вольт - стоит ок 200 р. Диодный мост с конденсатором фильтра на схеме не нарисован - но он есть, естественно. Дроссель намотан на глаз, провод 0,8 сердечник 1000НМ размером примерно 34х17х7 мм. Радиатор силового PNP кт837 транзистора от стабилизатора питания проца старой П1 матери - греется прилично, по етому обдуваю его вентилятором от БП компа. Два стабилитрона последовательно стоят - потому как не нашел одного до нужного напряжения стабилизации. Из-за температурного дрейфа напряжения открывания стабилизация тока не особо точная, но это и вряд ли требуется - в мануалах нередко обсуждается диапазон 0,5-2С - то есть четыре раза отличие между краями. В качестве монтажной платы - кусок упаковочного гофрокартона с проколотыми шилом дырками (отверстия сверлят). При должном качестве пайки навесного монтажа ета зарядка пережила множество тасканий вот в таком бескорпусном исполнении на протяжении более года - пока жива. Три светодиода индикаторы - Ограничение Тока/Напряжения/Ток базы силового ключа. Защитный диод от переполюсовки я не использовал - туда можно любой силовой диод поставить, если кому хочется. Для точности регулировки напряжения желательно сопротивление подстроечника делать минимальным, а напругу стабилитроном регулировать. При желании на етот мощный транс можно несколько каналов зарядки повесить. Если надо заряжать разные (2S-3S-4S) акк, то лучше всего независимые схемы обратной связи по напряжению с джампером. Step-Up преобразователь для зарядки от 12 вольт в поле можно или сделать, или готовый какой-либо приспособить - от ноутбука например автомобильный преобразователь 20 вольт - правда он денег стоит. Низкоомный резистор стабилизации тока намотан нихромом 0,4. Почему без операционников ? Да потому, что не было их под рукой на момент пайки - а транзисторы были.

6 months later
AlexZhuravlev
GriffinRU:

А вы на таком сайте были?
www.maxim-ic.com/quick_view2.cfm/qv_pk/1471

Что-то в ответ тишина. Например на MAX745 интересно даташит почитать, до 4-х батарей можно заряжать…
Или на MAX846 c микроконтроллером…
Эх, смыслить бы в электронике побольше…

1 month later
adver

По многочисленным просьбам, не дожидаясь трех лет 😃 выкладываю печатку. Изначально оно в ПКаде.

Xetrix
adver:

По многочисленным просьбам, не дожидаясь трех лет 😃 выкладываю печатку. Изначально оно в ПКаде.

Adver, чем можно заменить 2N4401, желательно отечественное. Или можно вообще без него, как тут уже рисовали.
Можно ли в кач-ве опорного напряжения использовать 5В (7805), как пишет Driver-NN.

Uri_Kim
Xetrix:

Adver, чем можно заменить 2N4401, желательно отечественное. Или можно вообще без него, как тут уже рисовали.
Можно ли в кач-ве опорного напряжения использовать 5В (7805), как пишет Driver-NN.

КТ3102
7805 - можно

7 days later
fordfm

To adver:
Хочу собрать Вашу схему зарядника , можно пару чайницких вопросов:

  1. uF - это мкФ или другая единица
  2. Какие конденсаторы можно использовать в данной схеме (электролиты , керамика и т.д.)
  3. R5 - шунт амперметра ? Т.Е. к нему паралельно амперметр для измерения тока можно подключать или я ошибаюсь ?
  4. Можно ли подрубить к схеме звуковой индикатор конца заряда типа пьезоизлучателя . И куда конкретно в схеме это можно засунуть без потери функциональности ?
  5. Мощность резисторов , какие можно использовать ?
  6. Как можно регулировать ток зарядки ? от каких элементов он зависит ? как рассчитать параметры этих элементов зная ток заряда ?
2 months later
gromit
adver:

Есть готовый, проверенный зарядник, сам давно пользуюсь, если надо есть и печ. плата

Спасибо, adver, за идею! Сам я не особо в электронике, но товарищ мой - электронщик - сказал, что схема очень элегантная, простая и надежная. Он мне даже смог объяснить (а я понять!) как все устроено и почему это работает. 😃 Он чуток подправил схему, в частности, поставил один мощный транзистор (вместо составного), применил другие операционники, ну и добавил еще пару диодов, включающихся тогда, когда ток заряда упадет до 100 мА и 50 мА. Напряжение держит очень стабильно, проверял в разных условиях, на разных БП (в том числе и от авто). Транзистор, конечно, в таком режиме греется не по-детски (у меня ток выставлен в 1А, а напряжение внешнее 14В, так что падение на полностью пустых 2 банках получается 8В), так что пришлось поставить хороший радиатор, а позже прикрутил мелкий вентилятор от видеокарты.

Зарядник

PS Вообще-то, сначала я хотел делать зарядник для липолек по обычной уже для нас схеме, как и для NiCd, NiMH из БП от компутера, с микропроцессорным управление, АЦП на борту… Ну не понимаю я как аналоговые схемы работают, я только с “цифрой” работать могу! 😃 А тут - десяток деталей и оно заработало. Даже без микропроцесcора. 😃 Чудеса!

2 years later
jury72

Если я правильно понял изложенный здесь материал, то для правильной зарядки Li-Po батарреи из трех банок нужно собрать схему приведенную в 32 посте в трех экземплярах. Выходное напряжение ограничить 4.2 В, каждую банку подключать на свой зарядник. Все три схемы подключить к одному трансформатору с диодным мостом и фильтром в виде электролит. конденсатора.

dmitryu
jury72:

Все три схемы подключить к одному трансформатору с диодным мостом и фильтром в виде электролит. конденсатора.

Причём, каждую схему - к отдельной обмотке трансформатора.

ubd

У каждой этой схемы должен быть свой отдельный источник питания, иначе сгорит всё. Т.е. на трансформаторе должно быть три вторичных обмотки, отдельно три диодных моста, по кондесатору на каждый диодный мост, и схема с поста 32, на каждый отдельный источник питания.

Есть схема по проще.

jury72

Спасибо за ответы. Аналогичной схемой ( пост48) я пользуюсь уже давно для зарядки NiCd и свинцовых акков. Но как писали выше точность стабилизации напряжения кренки выходит за допустимые пределы для LiPo. Или это не так уж критично? ( опыта эксплуатации Li Po аккум. пока не имею)

ubd

Ну да из нельзя перезаряжать выше чем 4,2В, хотя 4,25 им ничего не будет. И разряжать не ниже чем 2,7В, иначе сразу в мусорку.

Я бы не сказал что у кренки точность не важная. Настроить нужно по точнее, переменники многооборотные поставить, и нормально будет.

Смотрите сами, у всех этих схем один принцип работы, и для всех нужен отдельный источник питания.