Элементарный Li-pol зарядник

jury72

Вроде все встало на свои места. Пока что Li Po всего один, поэтому остановимся на данной схеме, благо кренки и транзисторы купить у нас можно, а потом наскребем денежек на нормальный зарядник.

AlexN
ubd:

И разряжать не ниже чем 2,7В, иначе сразу в мусорку.

Не надо так шутить, официальный минимальный порог разряда Li-Po батарей - 3.0В на банку.

ds5
ubd:

…Есть схема по проще.

А где тут Charg_Li_po.rar установка тока зарядки?

5 months later
MPetrovich

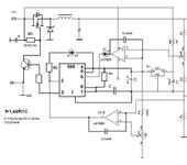
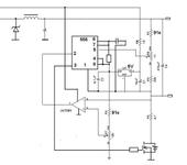
Набрёл на эту тему и очень понравился зарядник, предложеный adverом. Единственное, что не понравилось - большая мощность рассеиваемая на проходном транзисторе. Решил покурочить немножко схему и повысить КПД, применив ШИМ на старом добром таймере 555. Схема ШИМа взята из даташитов на 555. Контроль по току оставил тот же, заведя выход ОУ на вход триггера “2”. При появлении на нём нуля, ШИМ затыкается. В качестве источника опорного напряжения годится любая КРЕНка на 5В. Из-за этого нужно будет поменять номиналы R2 и R4. Коммутирующий транзистор n-канальный MOSFET с RdsON по возможности минимальным.
Покритикуйте, что ли. Рисовал по-быстрому и может чего упустил.

funtik26

как то все сложно, можно купить микрухи специально заточенные под литий, обвязка- резистор и силовой транс, и все. такие микрухи см в сотовых телефонах. на каждую банку отдельную микруху. и не погорите и батареи будут живы, главный минус- малый ток заряда.
а вообще проще и дешевле купить зарядку GWS в пилотаже заряжающую до 3 банок.

MPetrovich
funtik26:

как то все сложно,

Чего сложного то? Для кого-то сложнои ключик в регуле перепаять.
[quote]можно купить микрухи специально заточенные под литий, обвязка- резистор и силовой транс, и все. такие микрухи см в сотовых телефонах. на каждую банку отдельную микруху. и не погорите и батареи будут живы, главный минус- малый ток заряда.
А поконкретнее можно? Названия микросхем хотя бы и минимальные характеристики. Иначе это просто пустой разговор

а вообще проще и дешевле купить зарядку GWS в пилотаже заряжающую до 3 банок.

А вообще проще и дешевле не заниматься моделизмом, ведь хобби то не самое дешёвое.

MPetrovich

В продолжение. Если пересчитать делители на выходное напряжение 4,2В, то можно добавив ещё шесть ключей (по два на банку, на плюс и на минус) и простейший переключатель по типу “бегущих огней” - регистр сдвига на три разряда - можно заряжать одним источником три банки, а увеличив количество пар ключей и разрядность регистра можно расширить хоть до 10 банок.

EVIL

Если не трудно, разместите пожалуйста схему зарядника на 6 банок. Уж больно заинтересовала предыдущая схемка.

voparko
MPetrovich:

хоть до 10 банок.

увеличив время заряда в 10 раз?
Одновременно-то будет заряжаться только одна банка из десяти, а остальные девять будут ждать своей очереди…

MPetrovich
voparko:

увеличив время заряда в 10 раз?
Одновременно-то будет заряжаться только одна банка из десяти, а остальные девять будут ждать своей очереди…

Ну да, если считать время заряда относительно одной банки. Однако никто не мешает сделать это параллельно, но в этом случае нужен либо повышающий преобразователь с 12 (или с другого питающего напряжения) на нужное количество вольт, либо трансформатор с нужным количеством обмоток и соответствующее количество одинаковых каскадов для зарядки. В первом случае в соответствующее число раз возрастёт выходной ток питающего преобразователя. Если заряжать током порядка 2А, то соответсвующий ток преобразователя будет при 6-ти банках - 12А. В принципе вполне реальный ток для мощного компбютерного БП. В случае с трансформатором увеличится ток вторичной обмотки, а транс на 12А - это довольно здоровая железка (если конечно это не импульсный тор).

EVIL:

Если не трудно, разместите пожалуйста схему зарядника на 6 банок. Уж больно заинтересовала предыдущая схемка.

Пока я не опробовал эту схему, поскольку нарисовал её с наскока. Нужно ещё причесать и посчитать номиналы деталей. Мне просто интересна тема и хотелось предложить альтернативу здоровенному биполярному проходному транзистору, который рассеивает в возух процентов 40 мощности.

MPetrovich

Ну вот, как и ожидалось - быстро редко бывает хорошо. Обнаружил косяк: управление ШИМом мало того, что нужно инверсное, так ёщё входное сопротивление у него порядка 3кОм, без усилителя тока некузяво работать будет. В результате оставил практически всю старую схему на сдвоенном ОУ и прикрутил свой ШИМ.

msv

Земля с черточкой и с неколькими черточками одно и тоже? Может что-то не понимаю, как это может работать без индуктивности после ключа? Да и вообще по схеме один большой вопрос…

MPetrovich
msv:

Земля с черточкой и с неколькими черточками одно и тоже?

Да

Может что-то не понимаю, как это может работать без индуктивности после ключа?

Индуктивность есть на входе. Какая ей разница где запасать энергию? Ключ открывается, подсоединяет индуктивность через заряжаемый акк к земле и ток течёт от плюса в землю. Ключ закрывается, отсоединяет акк и индуктивность от земли и ток из индуктивности течет в обратную сторону через диод в землю.

Да и вообще по схеме один большой вопрос…

Ну та давайте его разрешим! Спрашивайте - попробую ответить.

MPetrovich

Перечитал свой предыдущий пост. Бредуха! Посмотрел на схему - не будет работать msw прав. Перерисую - выложу.

MPetrovich

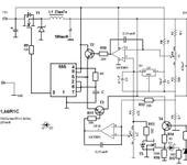
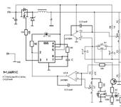
Новая редакция схемы. Пришлось сделать слежение по напряжению с положительной ОС, поскольку появился инвертирующий каскад для переключения МОП-ключа. Напрямую от 555 не подключишь - мало вых. напряжение.

Чёт с картинкой не то. Попробую попозже ещё раз.

MPetrovich

Посмотрел ещё раз на свою схему и подумал, что на самом деле ничего не мешает запитать таймер 555 от 12В, поскольку допустимое напряжение питания по даташиту от 3 о 15В. Мало того, тогда и инвертор на выходе таймера не понадобиться, и ОУ следящий за Uвых не нужно криво включать. Короче, переделал.
Следующий вопрос, который меня заинтересовал - это контроль тока. По изначальной схеме получается, что выставив один раз значение тока, например 1А, до самого конца заряда это значение поддерживается. Для зарядки литий-полимерных акков рекомендован заряд током 1-1,5С только до 90% ёмкости, после заряд должен быть не больше 0,1С иначе акку такой шустрый заряд не понравиться. Для контроля момента когда акк взял примерно 90% ёмкости нужно отследить появление на нём напряжения порядка 4В на банку и 8в на две банки. Для этого я прикрутил к схеме слежения за током ключ, который при включении шунтирует резистор установки тока сопротивлением в 10 раз меньшим. Открывается ключ транзистором, в базе которго установлен стабилитрон(стабилитроны) на необходимое значение обратного напряжения пробоя.
Мне бы хотелось, чтобы форумчане поактивнее высказывались по моей схемке, а то уже только я сюда и пишу.

msv

ИМХО мало комметариев по причине, что схемы очень сырые, поэтому народу просто лень. Посмотрите, у вас база и затвор доп. цепи в “воздухе”. Задумайтесь с какой постоянной времени работают ваши интеграторы итд. итп. По самому принципу, имхо все же надо обе ООС (по току и напряжения) заводить на ШИМ.

MPetrovich
msv:

Посмотрите, у вас база и затвор доп. цепи в “воздухе”. Задумайтесь с какой постоянной времени работают ваши интеграторы итд. итп. По самому принципу, имхо все же надо обе ООС (по току и напряжения) заводить на ШИМ.

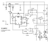
Спасибо за первые вразумительные комментарии! Попробовал учесть Ваши замечания. Посчитал частоту среза равной 50Гц и соответственно добавил немножко ёмкость обоих конденсаторов и резистор в 20кОм на инв. вход ОУ, следящего а током. Ставить резистор параллельно ёмкостям для компенсации напряжения сдвига я посчитал излишним. Заземлил затвор ключа, переключающего ток зарядки, а заземлить таким же образом базу нельзя, поскольку транзистор сразу откроется. Посоветуйте как лучше поступить? Может быть подключить базу к высокоомному делителю, который будет формировать Uбэ=0,2-0,3В? Тогда транзистор будет заперт, а при достижении нужного напряжения стабилитрон его отопрёт?
По поводу заведения обоих ООС на ШИМ. Опять же, хотелось бы услышать Ваше мнение каким образом это лучше сделать? У меня получился только один ариант - объединить через диоды по схеме “или”, примерно как в изначальной схеме.
Ниже очередной вариант схемы.

msv

У меня получился только один ариант - объединить через диоды по схеме “или”, примерно как в изначальной схеме.

Тему с начала не читал, не в курсе о какой изначальной схеме речь, но почему бы и нет (про “или” на диодах)? Тогда и доп. цепочка не потребуется, ток будет автоматом скидываться по мере приближения напруги на акке.
А я год назад свой простейший линейный зарядник слепил за пару вечеров из того, что нашел в ящике стола (КРЕН5, тройка транзисторов). Для тока порядка 1А, имхо и не стоит с импульсным связаваться, лишние элементы ненадежности…

MPetrovich

но почему бы и нет (про “или” на диодах)? Тогда и доп. цепочка не потребуется, ток будет автоматом скидываться по мере приближения напруги на акке.

Так “или” на диодах будет работать только в одну сторону - на понижение напряжения. К тому же на выводе “5” таймера присутствует напряжение 2/3Uпит, формируемое внутренним делителем. Верхний резистор в этом делителе сопротивлением 5кОм (а входное сопротивление модулирующего входа получается порядка 3кОм).Если подключить к этому входу диоды анодами, то ОУ сможет тянуть вход 5 только вниз к земле, а вверх больше, чем на 2/3Uпит не сможет. Таким образом, ОУ сможет только понижать выходное напряжение.
Может сумматор прикрутить на паре транзисторов по диф. схеме или на ОУ?

msv

Суммировать ничего не надо, обе ООС и должны иметь возможность независимо уменьшать напругу/ток. Согласовать (если это необходимо) два ОУ, объединенных по “или” с таймером можно на одном каскаде ОК (банальный эммитерный повторитель).
А вообще может пора поробовать собрать на макетке хотя бы силовую часть и проверить (у меня с MOSFET-ключами очень мало опыта, но есть сомнения по этой схеме включения…).

MPetrovich

Посчитал индуктивность и ёмкость в преобразователе, задав ток 2А и пульсации 10мВ. Получил L=23мкГн www.chipdip.ru/product0/177916185.aspx и С=500мкФ Например пара таких: www.chipdip.ru/product0/579973754.aspx На самом деле, чем больше кондёров будет в сборке, тем лучше, поскольку уменьшиться их проходное сопротивление и соответственно будут меньше нагреваться.
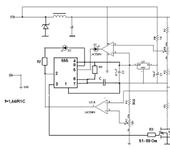
В схеме я завёл обе петли слежения по напряжению и по току на ШИМ с помощью своеобразного “или” на двух транзисторах. Если выберусь съездить на Митинский радиорынок, спаяю схемку в выходные. Ниже новый вариант схемы:

MPetrovich

В Митино в выходные так и не попал. Спаял силовую часть из того, что нашёл дома. Вместо КМОП ключа поставил КТ825 (дарлингтоновский, стрелка от базы). ОУ не было, поставил просто перемнееый резистор со средней точкой на 5-ю ногу, дроссель поставил побольше из подвернувшихся. Вроде работает. Транзистор не греется вообще, хотя давал ему нагрузки порядка 3А. С другой стороны, такой кусок железа и не должен греться при таком токе. Выходное напряжение под нагрузкой не падает, а вот оценить насколько чистый выход не могу - нет осциллографа. В результате ясно только то, что таймер со своей функцией справляется, а обе ООС надо ещё проверять.
Я, честно говоря, малость охладел к этой схеме, поскольку у меня все батарейки на 11,1В. Для них повышающий преобразователь нужен.

serg111

Ну вы и жесть намутили!? TL494 не пробовали приспособить???