Делаю цифровую зарядку
По порядку
Я все не теряю надежду уговорить Вас дописать программу, для того чтобы была возможность заряжать Ли-ИОН.(Ну очень прошу 😒 )
От поддержки лития меня останавливает: отсуцтвие батарей и времени чтоб на них тестировать, в контроллере осталось 11% свободной памяти- может нехватить.Если Вы или кто другой возьмётся тестировать, может и получится литий добавить.
…подскажите а можно ли немного повысить напряжение питания зарядника…
Можно, ограничение только в LM7805, возможно придётся заменить или поставить на радиатор
Еще пожалуйста хотя бы вкраце расскажите о методах Рефлекс ,Мегафлекс и тд…
Назначения режимов постараюсь обьяснить так как я это себе представляю, если будут неточности пожалуста исправте.
Linear Сharge- стандартный заряд установленным током. Такой тип заряда используется практически во всех з/у, в особых пояснениях не нуждается.
Discharge- разряд установленным током до установленного напряжения. В пояснениях не нуждается.
Reflex- заряд установленным током, с импульсами разрядного тока.
Такой заряд используется в основном для востановления аккумов, либо подготовки к работе после хранения.Импульсы разр. тока дробят, уже непомню какие частици в электролите и нейтрализуют газы внутри банки, вобщем уменьшается эффект памяти, восстанавливается внутр. сопротивление.В основном применяется для NiCd.
Step- заряд током, зависящим от вкачанной ёмкости.Режим позволющий вкачать в аккум максимальную ёмкость(точнее получить потом мах ёмкость при отдаче).
К примеру, настройки Step рекомендуемые производителями GP можно посмотреть здесь: www.teamorion.com/FAQ/Advantage
Пояснение настроек режима на примере GP3700 setup by Atsushi Hara:
Mega Flex- заряд установленным током с импульсами амплитудой Flex Current и продолжительностью Flex Duration.
Импульсы повышенного тока как бы “простреливают” акум, защет чего(теоретически) уменьшается внутр. сопротивление батареи и тем поднимается напряжение разряда.
Народ. вот обьясните мне, почему китайские зарядники не требуют такого мощного охлаждения и могут заряжать акку 12,6 В. от автомобильного 12 В. например… а у самоделок я смотрю и радиактор надо мощный и вентилятор… и напряжение требуют большее чтобы 3s зарядить… таже ситуация и с балансирами… что у них используется такое, что позволяет не так сильно греться? может кто знает…
Охлаждение требуется только при разряде большими токами. Сравните с любой зарядкой с разрядом 7-10А, например Айс -там и мощный радиатор и вентилятор есть.
Народ. вот обьясните мне, почему китайские зарядники не требуют такого мощного охлаждения и могут заряжать акку 12,6 В. от автомобильного 12 В. например… а у самоделок я смотрю и радиактор надо мощный и вентилятор… и напряжение требуют большее чтобы 3s зарядить… таже ситуация и с балансирами… что у них используется такое, что позволяет не так сильно греться? может кто знает…
Вот на фото все наоборот( зарядники требуют такого мощного охлаждения ),а те что подешевле имеют
слабые токовые режимы.Вот бы хороший преобразователь к заряднику Александра,да и материально
сэкономить можно,детали всего-то на 500 руб.
Да, бывают исключения… но обратите внимание например на Kokam JJ Power, и литий и кадмий и металгидрид заряжает… греется он только при разрядке согласен, но при заряде не чувствуется! Заряд в основном токами 1,5-1,8 А делаю… и не греется. Конечно там микросхем внутри дофига, может из-за этого…
Еще по поводу балансиров:
Покупной - 
Самопал - 
Неужели нет таких схем чтоб без этих громоздких радиаторов… Тем более непонятно балансир ведь маленькими токами разряжает каждую банку, а радиатор на самодельных такой большой… ☕ 😃
В первом варианте у Вас балансир по заряду(на pilotage в категории LI-PO зарядные устройства)
Во втором- по разряду.По разряду обязан грется больше.
И не такие уж токи маленькие- по второму балансиру 3А (3*12,6=40Ватт).
Хотя радиатор всё равно великоват, такой в самый раз:
По разряду обязан грется больше.
И не такие уж токи маленькие- по второму балансиру 3А (3*12,6=40Ватт).
Тогда не укладывается в голове, зачем такими токами(3А) разряжать, когда разница в напряжениях 0.05 В. где-то…
По первому балансиру Вы не правы, там есть режим балансировать без зарядника, разряжая аккумулятор самим балансиром, или балансир+лампочка(для более быстрой балансировки)… так что все равно остается не ясным все это проблемма с охлаждением… 😕
Та это радиатор для проца, его просто прикрутилик балансеру. Он 100% на полный свой потенциал не работает. Сдесь рационально вообще какой-то радиатор от бесшумной видеокарты поставить. Или есть вообще крутое решение: теплосьемная пластина из меди + тепловые трубки + радиатор. Правда цена будет… Так что пускай метелит эта “турбина” воздух, чем будете тратить деньги.
Если бы была схемка балансира чтобы этих радиаторов не ставить, было бы замечательно!
А то громоздкий получается…
Или есть вообще крутое решение: теплосьемная пластина из меди + тепловые трубки + радиатор.
Что тут крутого?
Крутое решение я видел лет 10 назад в кардиоцентре. Там кондиционер сбрасывал тепло в унитаз. В прямом смысле! Отдавал тепло холодной воде из крана, а полученая горячая уходила в канализацию.
Вообще, обдумывая свой зарядник пришел к выводу, что разрядник стоит иметь внешний, элементы на которых сеится тепло в отдельном подключаемом блоке. Не зачем таскать с собой самую большую и не нужную железку с собой. Зачем в поле разрядник?
Тогда не укладывается в голове, зачем такими токами(3А) разряжать, когда разница в напряжениях 0.05 В. где-то…
По первому балансиру Вы не правы, там есть режим балансировать без зарядника, разряжая аккумулятор самим балансиром, или балансир+лампочка(для более быстрой балансировки)… так что все равно остается не ясным все это проблемма с охлаждением… 😕
Балансировать на разряд он будет бесконечно долго, для того возможность подкл лампочку- она выполнит функцию радиатора.
Ответ на Ваш вопрос “зачем разряжать токами(3А)” есть в вашем сообщении- “для более быстрой балансировки”.
Балансировать на разряд он будет бесконечно долго, для того возможность подкл лампочку- она выполнит функцию радиатора.
Ответ на Ваш вопрос “зачем разряжать токами(3А)” есть в вашем сообщении- “для более быстрой балансировки”.
Ясно, в-общем что-то собрать не такое громоздкое не получится, ибо нужна схема которая при зарядке балансирует, а такой видимо нету получается… 😦
Ну раз такая постановка вопроса, то купи самую дешевую видюху с бесшумным охлаждением (смотри ASUS, может подойдут) или отдельно (если найдеш) бери радиатор. Реально толку с этой турбины очень мало. Там наверно даже термопастой не помазали. Я так понял, что эта штуковина греется почти как проц.
По порядку
От поддержки лития меня останавливает: отсуцтвие батарей и времени чтоб на них тестировать, в контроллере осталось 11% свободной памяти- может нехватить.Если Вы или кто другой возьмётся тестировать, может и получится литий добавить.
Я с удовольствием возьмусь за тестировку.!! Тем более,что для меня это очень актуально.Ли-онки у меня есть любые. От 600мА до 2,2А. Мой адр andron13$ukr.net Буду с нетерпением ждать.
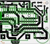
Могу предложить разводку под зарядку Alex@ndrа.
Выполнено в DipTrace 1.23 Freeware сайт www.diptrace.com/download.php
Разводка проверена , так как изготовлено реальное устройство.
Могу предложить разводку под зарядку Alex@ndrа.
Класс! Спасибо!
А в Schematic схема не рисовалась?
Класс! Спасибо!
А в Schematic схема не рисовалась?
Только цифровая часть. Да и то не все соответствует 1:1 .
Я вот хотел спросить. Если я создавал некоторые елементы сам.Как у вас они отображаются? Или прога не лезет в сохраненные компоненты и все уже ,для нормального отображения, есть в сохраненке?
Господа!
Кто подскажет преобразователь на доступной современной элементной базе к заряднику Alex@ndr,
неплохо если будет заряжать 7…8 банок Me-Ge полным током от машинного 12 вольтового акку.
Практически все импортные по 10 банок от 12 вольт заряжают.
Еще просьба к Alex@ndr програмно можно добавить разряд ну хотя бы 10 ампер-тестирование быстрей и реальней,можно ли паралелить разрядные силовые транзисторы для увеличения тока разрядки,хотелось бы услышать мнение спецов .
Если я создавал некоторые елементы сам.Как у вас они отображаются?
Вроде нормально отображаются. Косяков не заметил.
Думаю, используемые компоненты вместе с проектом в файл сохраняются.
О программаторе. Рекомендую доработанный ПОНИ-ПРОГ
Он может шить -
А вот схемка -
Тут софт - www.lancos.com/ppwin95.html
Даже русификатор -www.lancos.com/e2p/…/PonyProg2000-Russian.zip
Класс! Спасибо!
А в Schematic схема не рисовалась?
Вот:
Господа!
Кто подскажет преобразователь на доступной современной элементной базе к заряднику Alex@ndr,
неплохо если будет заряжать 7…8 банок Me-Ge полным током от машинного 12 вольтового акку.
Практически все импортные по 10 банок от 12 вольт заряжают.
Еще просьба к Alex@ndr програмно можно добавить разряд ну хотя бы 10 ампер-тестирование быстрей и реальней,можно ли паралелить разрядные силовые транзисторы для увеличения тока разрядки,хотелось бы услышать мнение спецов .
Можно поднять ток до 9,9А но резисторы 0,1Ом надо ставить на 10Ватт.Одного транзистора по рассеиваемой мощности должно хватать, если ставите больше, не добавляйте ёмеость затвора -при переходе с разряда на заряд может неуспевать закрыватся.
Здравствуйте всем.
Алику Drweb-прошивается без проблем.ZAR.rar
Господи, ну что вы голову морочите…
Для “на один раз” прошивки вполне достаточно 1 LPTшного разъема, 5 резисторов и десятка проводов.
Картинка во вложении… Соответсвует STK200/300 програматору… В понипроге выбирать Paralel / AVR ISP I/O / LPT1/ В полярностях сигналов галки не ставить…
Если вдруг понадобится работа с внешнего источника тактовых импульсов - идем сюда, качаем и изучаем avreal. Там-же несколько схем програматоров.
Сергей Лиховид, приведеный Вами програматор работает _редко_ с какими современными материнками в силу некоторой урезаности уровня сигналов по COMпортам. Просто нехвататет ему тока и напряжения пропитаться от современной материнки. Если он нормално работает увас, то одно из двух - или материнка древняя, или повезло.
Ребята спасибо всем я прошил все классно работает,
но сейчас хочется заряжать 12вольтовые аккумуляторы
Спасибо
Эльмир
Ребята спасибо всем я прошил все классно работает,
но сейчас хочется заряжать 12вольтовые аккумуляторы
Спасибо
Эльмир
Ребята спасибо всем я прошил все классно работает,
но сейчас хочется заряжать 12вольтовые аккумуляторы
Спасибо
Эльмир
Господи, ну что вы голову морочите…
Для “на один раз” прошивки вполне достаточно 1 LPTшного разъема, 5 резисторов и десятка проводов.
Картинка во вложении… Соответсвует STK200/300 програматору… В понипроге выбирать Paralel / AVR ISP I/O / LPT1/ В полярностях сигналов галки не ставить…Если вдруг понадобится работа с внешнего источника тактовых импульсов - идем сюда, качаем и изучаем avreal. Там-же несколько схем програматоров.
Сергей Лиховид, приведеный Вами програматор работает _редко_ с какими современными материнками в силу некоторой урезаности уровня сигналов по COMпортам. Просто нехвататет ему тока и напряжения пропитаться от современной материнки. Если он нормално работает увас, то одно из двух - или материнка древняя, или повезло.
Здравствуйте всем
JOkER-никому я голову не морочу,в програматорах я не силен,а насчет моего програматора -хорошие люди
схемку с исправлениями посоветовали,не знаю програматор многим давал-у всех работает.
Всеравно спасибо за схемку,попробую как нибудь.
но сейчас хочется заряжать 12вольтовые аккумуляторы
Имеется в виду, 10 баночные NiMH или 6 баночные кислотно-свинцовые?
О! Alex@andr, а кислотно-свинцовые добавить сложно?
А то ведь батарейки для стартеров тоже надо заряжать…
😇
ЗЫ: Последние пару дней пытаюсь развести платку под одноплатный вариант…
Чего родю - выложу…
Кстати, хотелось-бы однозначности в обознацении элементов… Тобишь расписать C1, C2, R15…
А топо чужим платам вычитывать сложно…
И, господа, по опыту - какие именно элементы требуют радиатора? Ну, нагрузочный резюк разряда - это ясно, IRFки при правильно подобраной индуктивности могут быть холодные как покойники, но небольшого общего радиатора не помешало-бы… Сборки диодов Шоттки? Выделяется на них 12-15 ватт в пределе… И то это с 2-3 кратным запасом…