прямоходный регулятор с реверсом

VladHNet

Некоторое время изучал статьи и форум этого сайта.
Вот несколько пунктов, прошу поправить меня если я заблуждаюсь:

  1. Шоттки в полевиках слабые и лучше дополнительно ставить мощные.
  2. Тока ТТЛШ недостаточно для “крутых” фронтов на затворах полевиков, необходимы усилители по току.
  3. Стандартно-усредненная рабочая частота регуляторов 3кГц.
  4. Точно подобрать частоту под конкретный двигатель - меняя частоту, открывать полевики меандром и на нагруженном двигателе добиться мах. оборотов - это и есть нижний порог оптимальной частоты регулятора? Или есть менее геморные способы?
  5. Реверсивные регул. ток самоиндукции отдают в аккумулятор, чем немного его “заряжают” при этом создавая пульсации по питанию и относительно рег. без реверса двиг. мощность отдает в колеса менее “ровно”.
  6. Не убивают ли реверс. регул. током самоиндукции банки?
  7. В рег. без реверса ток самоиндукции возвращается в обмотку двиг., т.е в “колеса” - выше КПД, гораздо меньше пульсаций по питанию, двиг. мощность отдает в колеса значительно “ровнее”.
  8. Эффект тормоза замыканием обмотки двиг. проявляется лишь на мощных двигателях, на маломощных он не в состоянии блокировать колеса.
  9. Или на маломощных двиг. при больших оборотах данным способом все-же возможно блокировать колеса?

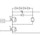
Поскольку реверс нужен до 1м зад.хода и до 3-4 сек торможения, а обороты особо не важны - родилась шальная идея реверса на суперконденсаторе. Нагруженный 280 двиг. на 82мФ работает около 0.5с, следовательно 1Ф емкости для указанных условий должно хватить. Надеюсь автор ориг. схемы простит меня за ее использование 😃 Но это схем. решение есно имеет недостатки. Хочется услышать мнение практиков по данному решению.

ЗЫ. прошу простить меня за безграмотные изречения и решения, я не спец. в данной области.
Вадим.

AlexAndr=

Както пробовал поцепить к Speed 500 электролит ~1000mF, дал газу- через 5-10 сек рвонул в дым.
Тоесть учтите что кондёры могут сильно грется и даже взрыватся при работе с токами модельных движков.
Хотя может с 280-ым будет работать…
А что имеется введу “суперконденсатор”? Ионистор чтоли?

VladHNet
AlexAndr=:

Както пробовал поцепить к Speed 500 электролит ~1000mF, дал газу- через 5-10 сек рвонул в дым.

Как Вы его подключали? Думаю в этом причина.

У меня в игрушке Сильверлитовской “регулятор” 😃 реверсивный, гася наводки по питанию плюсами на обмотки двигателя, минусами на землю поставил 2шт электролита по 1000мкФ - никто не взрывался - тем не менее, данное включение безграмотно, т.к. напрягает бестолку оконечники.

AlexAndr=:

А что имеется введу “суперконденсатор”? Ионистор чтоли?

www.electronics.ru/205.html

Вадим.

VladHNet

Это уже второй форум, где практически молчат 😦
см - www.rcmaster.ru/forum/viewtopic.php?t=2235

Если на этом форуме “строить” не принято,
буду рад ссылке на форум “строителе”.

На этом форуме достаточно народу в сабжевом вопросе сьели собаку,
но к сожалению все они молчат…

Или быть может вопросы сложны? - вроде просты.
Я искренне надеюсь на Вашу помощь.

Вадим.

BALAL
VladHNet:

Или быть может вопросы сложны? - вроде просты.
Я искренне надеюсь на Вашу помощь.

Да конечно сложны для того, кто так не делал… А не делал, наверное, никто…
По существу… Может быть логичнее-правильнее вместо конденсатора, предлагаемого Вами, повесить гальванически развязаный преобразователь, на ферритовом кольце, например?
А на Вашей схеме ну никак не просматриваю источник зарядки конденсатора… 😃

VladHNet
BALAL:

Да конечно сложны для того, кто так не делал…

Те, кто самостоятельно строили регуляторы, все это перемерили и сьели задолго до меня.

BALAL:

А не делал, наверное, никто…

А ведь это не сложно. Если не сложно, померяйте напряжение на обмотке и его зависимость
от оборотов. Отпишите сюда результат, вкл. тип Вашего рег.

В каком-то блоге описано принудительное охлаждение кулерами.
Если кому интересно, еже раз найду блог и выложу на него ссылку.
Так там (рев. регул.) при питании всего в 7 банок (8.4В), при максимальных оборотах
размах потенциала на щетках под нагрузкой! (аккум, кулера) достигал 14В.
Ведь ток самоиндукции течет имхо в обоих направлениях (движка - это ведь генератор переменного тока - синусоида), просто в одном направлении мы его шунтируя диодом пускаем снова в обмотку, а во втором он течет в банки.

BALAL:

А на Вашей схеме ну никак не просматриваю источник зарядки конденсатора… 😃

На мой взгляд источник - ток самоиндукции двигателя через пару диодов = 1й - шунт. ключа К2, 2й - шунт. емкости.

ЗЫ. там в начале первого поста вопросы. Т.е. мое понимание вещей. Я наверняка в чем-то заблуждаюсь, поправьте если не сложно.

Вадим.

vovic
VladHNet:

Некоторое время изучал статьи и форум этого сайта.
Вот несколько пунктов, прошу поправить меня если я заблуждаюсь:

Хочется услышать мнение практиков по данному решению.

  1. Да
  2. Да, но не всегда. Если MOSFET ключей много и (или) емкость их затвора велика, то да.
  3. Это как средняя температура по больнице. 😃 Нету смысла в усреднении оценки - регуляторы бывают очень разные, как и электромоторы.
  4. Можно просто посчитать. Измерив индуктивность обмоток мотора и зная max ток потребления надо посчитать для режима 0.5 газа безразрывный режим управления. Формул приводить не буду - найдете в книжке Семенова по источникам питания. Ссылка на нее в обсуждении моей статьи по регуляторам хода была. А можно просто посмотреть осциллографом, имеется ли режим безразрывного управления мотором во всем диапазоне управления.
    5,6,7. ЭДС самоиндукции поддерживает ток в обмотках в паузе ШИМа ничего в батарею не отдавая. Рекуперация начинается только тогда, когда имеет место езда накатом - как говорят автомобилисты - торможение двигателем. При этом рекуперация есть как в реверсивном, так и обычном регуляторе. Батареям от этого ни жарко, ни холодно.
    8,9. Это можно и не спрашивать. Возьмите просто свой моторчик, закоротите его выводы и покрутите пальцами ротор. И ВСЕ станет понятно по данному конкретному моторчику.

По “хитрому” реверсу хотелось бы задать мой коронный вопрос - а зачем? . Т.е., чем предлагаемое решение лучше имеющихся? Только после этого можно что то высказывать.

BALAL
vovic:

По “хитрому” реверсу хотелось бы задать мой коронный вопрос - а зачем? . Т.е., чем предлагаемое решение лучше имеющихся? Только после этого можно что то высказывать.

… Исключить второй последовательно включаемый ключ, отвечающий за реверс введением двуполярного питания… А вот стоит ли оно того? Я реле пытался использовать автомобильное стандартное - плохо, контакты пытаются залипать…

VladHNet
vovic:
  1. Нету смысла в усреднении оценки - регуляторы бывают очень разные, как и электромоторы.

т.е. производители в рег. используют разные частоты, которые в свою очередь зависят от типа и мощности двигателя, на который расчитан данный рег?
Не сложно привести приблизительно-оценочные гранизы используемых частот?
Например двигатели 280 - частота ххххГц, 400 - частота ххххГц, 500 - частота ххххГц?

vovic:
  1. А можно просто посмотреть осциллографом, имеется ли режим безразрывного управления мотором во всем диапазоне управления.

Я не совсем понимаю, что есть “режим безразрывного управления мотором”.
А не сложно обьяснить немного подробнее или дать ссылку по этому вопросу?
Индуктивность померять нечем.

vovic:

5,6,7. ЭДС самоиндукции поддерживает ток в обмотках в паузе ШИМа ничего в батарею не отдавая.
Рекуперация начинается только тогда, когда имеет место - торможение двигателем.

-=ЗИЛ=- Охлаждение (часть I - регулятор хода)
rcopen.com/blogs/14108

Вам не сложно прокоментировать вот этот пост (Jul 16 2006, 15:47) указанного блога,
я тогда просто не могу обьяснить причины появления потенциала на щетках более потенциала банок …

vovic:

8,9. Это можно и не спрашивать. Возьмите просто свой моторчик, закоротите его выводы и покрутите пальцами ротор. И ВСЕ станет понятно по данному конкретному моторчику.

Я разумеется пробовал это (на 280 моторе). Исходя из ощущений и написал свои выводы, но я не пробовал движку раструтить сильно и ессно вывод делал субьективно. Потому и задал вопрос,
чтобы подсказали как этот вопрос зависит от оборотов, мощности двигателя и может ли такое торможение блокировать колеса при обычном (не повышенном) передаточном числе.

vovic:

По “хитрому” реверсу хотелось бы задать мой коронный вопрос - а зачем? . Т.е., чем предлагаемое решение лучше имеющихся? Только после этого можно что то высказывать.

Имея х-ки как у прямоходного - имеем реверс и большее тормозное усилие. Что скажете?

ЗЫ. спасибо за наставление.

Вадим.

Панкратов_Сергей
VladHNet:

Некоторое время изучал статьи и форум этого сайта.
Вот несколько пунктов, прошу поправить меня если я заблуждаюсь:

Поскольку реверс нужен до 1м зад.хода и до 3-4 сек торможения, а обороты особо не важны - родилась шальная идея реверса на суперконденсаторе. Нагруженный 280 двиг. на 82мФ работает около 0.5с, следовательно 1Ф емкости для указанных условий должно хватить. Надеюсь автор ориг. схемы простит меня за ее использование 😃 Но это схем. решение есно имеет недостатки. Хочется услышать мнение практиков по данному решению.

ЗЫ. прошу простить меня за безграмотные изречения и решения, я не спец. в данной области.
Вадим.

А размер конденсатора прикидывали?
Для работы движка в течении 3 сек. необходима энергия 4А*7В*3с=84Дж.
Эта энергия поместится в конденсаторе емкостью несколько более 3 Фарад при
напряжении 7в.
На чем будем его возить?И это всего лишь для 280-го движка.

vovic
VladHNet:

Я не совсем понимаю, что есть “режим безразрывного управления мотором”.
А не сложно обьяснить немного подробнее или дать ссылку по этому вопросу?
Индуктивность померять нечем.

После публикации моей статьи про регуляторы хода на форуме было довольно бурное ее обсуждение. Там, в обсуждении есть много информации, не вошедшей в статью. Почитайте там. Там же найдете ссылку на книжку Семенова в электронном виде. Глава про чопперы - там очень доступно и понятно.

VladHNet
Панкратов_Сергей:

А размер конденсатора прикидывали?
На чем будем его возить?И это всего лишь для 280-го движка.

размеры очень скромны. Мне попадались в корпусах АА.
Более подробно о размерах можете почитать здесь:

www.electronics.ru/205.html

Вадим.

vovic:

После публикации моей статьи про регуляторы хода на форуме было довольно бурное ее обсуждение. Там, в обсуждении есть много информации, не вошедшей в статью. Почитайте там. Там же найдете ссылку на книжку Семенова в электронном виде. Глава про чопперы - там очень доступно и понятно.

Я уже второй день пытаюсь пересмотреть Вами созданные темы, но пока этой темы не нашел 😦
Может дадите ссылочку конкретную?

Вадим.

Панкратов_Сергей
VladHNet:

размеры очень скромны. Мне попадались в корпусах АА.
Более подробно о размерах можете почитать здесь:

www.electronics.ru/205.html

Вадим.

Не осилил.
А можно не ссылку на статью а практический пример где и почем можно у нас приобрести конденсатор емкостью 3-5 Фарад на напряжение 10В с током заряда и разряда 10А и его массу и габариты?

VladHNet
Панкратов_Сергей:

Не осилил.
А можно не ссылку на статью а практический пример где и почем можно у нас приобрести конденсатор емкостью 3-5 Фарад на напряжение 10В с током заряда и разряда 10А и его массу и габариты?

Я ранее ими не интересовался, они мне случайным образом попадались на радиорынке и магазинах фототоваров, обычно лежат на стендах с аккумуляторами и батарейками.

Вадим.

Панкратов_Сергей
VladHNet:

Я ранее ими не интересовался, они мне случайным образом попадались на радиорынке и магазинах фототоваров, обычно лежат на стендах с аккумуляторами и батарейками.

Вадим.

Так что тогда воду то в ступе толочь.
Конкретика?
Что на что меняем-стоимость,доступность,масса,габариты?

AlexAndr=

Непойму что Вы хотите выиграть данной схемой?
Думаю для 280-го проще реверс делать релюшкой, или стандартно- ставить четыре транзистора.
В любом случае будет один существенный недостаток- при торможении реверсом, страшно нагорает коллектор мотора(щётки здвинуты для нормальной работы только в одну сторону).