High current DC-DC преобразователь

AlexAndr=

Нужна помощь!
Делаю некий девайс, повышающий напряжение с 7,2 до 9 Вольт со средним током нагрузки 30-50 Ампер (в импульсах должен выдерживать несколько сотен).
Сейчас стал вопрос максимально увеличить КПД схемы, использование диодного выпрямителя (два 30CPQ035) не дало требуемого результата, вот немного замудрил схему, но будет ли работать сомневаюсь:

Посоветуйте, пожалуйста, как можно выпрямлять столь значительные токи с минимальными потерями? Может стоит кардинально поменять схему, перейти на бустер например?
И ещё попутная проблема, преобразователь не должен создавать радиопомех (будет устанавливаться на модели вблизи с приёмником), а с моим пока что уверенно работает не более чем на 50м, что может быть причиной помехи?

Спасибо.

P.S. Решения типа поставь доп. аккум или изменить нагрузку некатят.

IVАN

[quote=Alex@ndr;456104]
Нужна помощь!
Делаю некий девайс, повышающий напряжение с 7,2 до 9 Вольт со средним током нагрузки 30-50 Ампер (в импульсах должен выдерживать несколько сотен).
Сейчас стал вопрос максимально увеличить КПД схемы, использование диодного выпрямителя (два 30CPQ035) не дало требуемого результата, вот немного замудрил схему, но будет ли работать сомневаюсь:

Посоветуйте, пожалуйста, как можно выпрямлять столь значительные токи с минимальными потерями? Может стоит кардинально поменять схему, перейти на бустер например?
И ещё попутная проблема, преобразователь не должен создавать радиопомех (будет устанавливаться на модели вблизи с приёмником), а с моим пока что уверенно работает не более чем на 50м, что может быть причиной помехи?

даташит1112еу11211eu1.rar

BERSERK80

Привет
Приобразователь тоже пробовал на 494 той делать только на 50 вольт
с полевиками и трансом как у тебя но без драйвера (к полевикам ) и с диодами на выходе
Потихоньку доводя кпд до максимума и вышло примерно так
что на одной мощности на 100ват к примеру кпд максимален а во всех других случаях нет
стоило недогрузить или перегрузить кпд уплывал сильно

На 7.2 вольта пробовал у 494 происходит сбои по питанию при снижении напруги примерно до 6.5 вольт и ниже - напряжение опоры у микросхемы 5 вольт (Vref) на 12в нет проблем
решение приходило не использовать встроенный в микруху опрру а а к примеру 3.3вольта
внешнюю типа кренки , но руки так и не дошли
кпд всеже низок если с приобразователя снимать всего 10 вольт

для справки при токе в 44а с лрп4000мач (свеже заряженный но на улице ) напряжение падает примерно до 5.4вольта
вот еще на картинке работа могучего мотора 7хл с одного аккума 7.2в (саваж с бк тоже на улице )

а если процентов на 20-30 прибавить тобиш твои потери в конверторе 😃

serj

вообще-то подобные выпрямители, если у вас есть сбилизация напряжения, при значительном dt, не делаются без дросселя- слишком велики токи заряда конденсаторов, и конденсатор по выходу будет вскипать…

AlexAndr=

Питание ТЛки действительно неучёл, но непроблема запитать так:

Или поставить 1211УЕ1(как советовал IVАN). Вобщем у меня больше проблем с силовой частью, сейчас эта схема есть в немного другом исполнении: задающий генератор на логике, выпрямление на двух 30CPQ035(с двух втор. обмоток), стабилизации по выходу нет. Всё это уже работает и тянет необходимый ток, но 30CPQ035 греются что капец, вых напряжение нереально прыгает прыгает и ктомуже куча помех, причём помехи даже без нагрузки (потребление без нагр. 200мА). Кондёр 1000мФ на выходе был но… вобщем он лопнул 😃 . Попробую действительно сглаживающий дроссель поставить, может помеха пропадёт, но очень нехочется лишние компоненты ставить - вес этого всего должен быть минимален(сейчас 65гр.).
Может будут варианты как сделать выпрямление с мин потерями?

BERSERK80

Мысль с диодами (что сверху на схеме )
так пробовал но на другом устройстве - напряжение на них возростало до бешенных значений
(делал конвертор для оу ) и напруга у преабразователя 12 вольт была а на похожих диодах напруга была порядка 50 вольт .
Похожем методом нужно соорудить вольт добавку как в блоках питания на 220 поройся в схемах
питание 494 возможно даже с выходных цепей преобразователя

AlexAndr=
BERSERK80:

Мысль с диодами (что сверху на схеме )
так пробовал но на другом устройстве - напряжение на них возростало до бешенных значений
(делал конвертор для оу ) и напруга у преабразователя 12 вольт была а на похожих диодах напруга была порядка 50 вольт .
Похожем методом нужно соорудить вольт добавку как в блоках питания на 220 поройся в схемах
питание 494 возможно даже с выходных цепей преобразователя

Имхо там выше 30В небудет - так как ИРЛ2203 ещё не пробились, а ТЛ494 кажется выдерживает под 40В по питанию. Но если понадобится, возможно поставлю стабилитрон на питание.

BERSERK80

Мэй-би мэй-би 😃
у меня на схеме два питающих точно было …
и кстати погляди на схему в блоке питания от компа схему обратного (негативного -5 и -12в )
там на входе кренки куда больше вольт чем кажеться а питаеться она через диод от 12вольт ~

AlexAndr=
BERSERK80:

Мэй-би мэй-би 😃
у меня на схеме два питающих точно было …
и кстати погляди на схему в блоке питания от компа схему обратного (негативного -5 и -12в )
там на входе кренки куда больше вольт чем кажеться а питаеться она через диод от 12вольт ~

Да, так и есть. Но мне это щас непринципиально, у меня проблема чуток в другом направлении - нужно чтото очень ловдроп в цепь вторичной обмотки. Вот пока присмотрел 72cpq030 вроде полутше моего 30cpq030 но тоже нето - гдето 0,3 вольта терятся всё равно будет 😦 .
И еще, говорят можно в ферритовом кольце распил сделать, это может чтото дать, помеху например уменьшить?

Psw
AlexAndr=:

Попробую сглаживающий дроссель поставить, может помеха пропадёт, но очень нехочется лишние компоненты ставить - вес этого всего должен быть минимален(сейчас 65гр.).

Ага.
В лучшем случае 1.8 вольта х 50А трансформаторный преобразователь уместить в 100 грамм ?
В конечном итоге всё-таки прощё окажется входную батарейку поднять, что изначально было отвергнуто. 3S литий или 8S никель - и никаких помех радио приёму.
Потому как сложно в маленьком весе сварочными токами да ещё и без радио помех оперировать - кругом толстые провода /толстые конденсаторы/высокие частоты нужны.
Заморок много уж очень.
Как в той сказке про Дёшево, быстро и качественно. Однако выбрать можно только 2 пункта.

IVАN

Здравствуйте Alex@ndr и все.
Если можно ?,расскажите-зачем (назначение)этот Dc-Dc.
Слышал что у модифидов(10…12 витков) КПД гораздо меньше чем у 18…20 витковых моторов,и вообще с повышением витков на одном и том-же моторе КПД возрастает?,но их применение на автомод. сдерживает малый вольтаж баттареи(ограничение в правилах по кол-ву банок)-может такой Dc-Dc повысить результат?,получится ли выигрыш- если поднять напругу пропорционально увеличив ток ?(при КПД Dc-DC близком к 100%)

AlexAndr=

Чувствую по силовой части мне никто непоможет… 😦 Ну подскажите хоть как с помехой боротся, может какой-нить фильтр поцепить или заэкранировать? Непонятно всёже почему помеха даже при холостом ходу преобразователя.
Назначение данного преобразователя долго обьяснять, к томуже это вызовет еще больше вопросов. Вкратце смысл такой: напряжение на нагрузке(выходе) должно быть хотябы на 1-1,5В выше чем на аккуме; нагрузка хаотичного характера, типа коллекторный мотор, средний ток от 30А.

BERSERK80

Привет
Вопрос о не рекуперации ?
(зарядка акума от торможении мотором )
Думал и о таком контексте … с низким напряжением , очень сложно знаний не хватает увы .

AlexAndr=
BERSERK80:

Вопрос о не рекуперации ?
(зарядка акума от торможении мотором )

Это 50% назначения 😃

И всёже терпеливо жду советов по рещению возникших траблов 😇

Ghost
AlexAndr=:

Это 50% назначения 😃

И всёже терпеливо жду советов по рещению возникших траблов 😇

Да уж.

ИМХО на выходе стоит брать настоящий синхронный выпрямитель. В вашей схеме трудно управлять моментом открывания 3713.

На входе не видать цепей отсечки тока.

Что до помех, то лучше брать схемы без смены направления тока в катушках, ну и многофазные конечно.

Алксандр
AlexAndr=:

Это 50% назначения 😃

И всёже терпеливо жду советов по рещению возникших траблов 😇

Посмотрите апноут от ONSEMI AND8105, все уже придумано. Там как раз токи которые Вам нужны. Идеология с выпрямителем будет такая же, только подправите под свои нужды.

  1. либо использовать дополнительный транс для управления затворами (от силового лучше не делать, индуктивные выбросы не получится побороть на всех режимах).
  2. либо сделать запитку выходной обмотки не от 7,2В а от 0В, Соответственно напряжение на обмотке вырастет и тогда можно делать выпрямитель как на X3 с 12-го листа

AND8105_D.zip

hivolt

1211 сюда не пойдет, на таких таких токах без обратных связей делать нечего. Эт я как разработчик и производитель этой самой 1211 говорю 😃.
Про помехи - попробуйте организовать околорезонансный режим коммутации. потому как треугольник на частоте 200кгц и 50 амперах — 😂 никакого генератора помех не надо.
то есть резюмируя
1 двухтактник.
2 сихронный выпрямитель
3 синус или около него на трансформаторе.
4 диоды - только в качестве шунтов для ключей.
В принципе можно и однотактник квазирезонансный сотворить но боюсь это будет уже сложновато.

IVАN
AlexAndr=:

😦 Ну подскажите хоть как с помехой боротся, может какой-нить фильтр поцепить или заэкранировать? Непонятно всёже почему помеха даже при холостом ходу преобразователя.

Я как понимаю-при раздельном питании(отдельно приемник , серва…,и отдельно питание Dc-Dc)даже если они расположены рядом-все нормально работает,но при попытке обьединить питание(даже одним проводом(ну напр. массы соединить))помеха проходит в приемник.
Знающие подскажите эффективный фильтр от ВЧ который можно вставить в разрыв проводов питания приемника,ну и по постоянке чтоб низкое было R.

Psw

Опять у меня нету никаких конструктивных мыслей, только скепсис.
Мне кажется всё-таки, что в махоньких габаритах с такими мощностями - лучше всё то же самое, но напругу выше, а ток меньше.

hivolt:

2 сихронный выпрямитель

Синхронный выпрямитель (правда не знаю образчиков готовых микрух управления ключами для ентого случая, однако Серж как-то говорил, что поигрался с синхронными выпрямителями достаточно.) при токе в 50 А что-бы не грелся должен быть около 1 мОма=2,5 Вт рассеивания, а енто примерно 20 SOIC-8 жучков, если P-канальные брать (для примера глядел в параметры IRF7416, ну или 2х2 IRL3713, если уж на N каналах делать). А P-канальные мне кажутся схемотехнически удобнее в данном случае, хотя они и дороже и сопротивление канала выше. И енто только при идеальной коммутации затворов (которой трудно достигнуть при управлении ентими затворами с силового транса) с общей емкостью 1.7*10=17 нано фарадец. Соответственно, без драйверов никуда - тоже цена/вес. И по причине высокой ёмкости затворов на высокую частоту в сотню-другую килогерц коммутации трудновато будет выйти, а енто означает большой много витковый (авто) трансформатор проводком диаметром пару мм свой вес заберёт, и конденсаторы фильтра на импульсные токи в 50А тоже будут весить/стоить.
Кстати, при решении отдалённо схожей (только гораздо более простой - обычный понижающий преобразователь без гальванической развязки, под который есть стандартные схемы управления и синхронным выпрямителем в тч) задачи ( сделать 6 вольт 5А из 7-35 вольт) некто Маркус в своём pulse BEC так от помех приёмнику окончательно и не избавился, тот же Серж на него жаловался. Прилагаемое колечко лично я конечно намотал на вход как рекомендовано в инструкции, но на реальную дальность пока не проверял - холодно. Да и не особо енто важно на верте при визуальном управлении.
Так что борьба с помехами - это ещё тот зверь.

AlexAndr=
Алксандр:

Посмотрите апноут от ONSEMI AND8105, все уже придумано. Там как раз токи которые Вам нужны. Идеология с выпрямителем будет такая же, только подправите под свои нужды.

  1. либо использовать дополнительный транс для управления затворами (от силового лучше не делать, индуктивные выбросы не получится побороть на всех режимах).
  2. либо сделать запитку выходной обмотки не от 7,2В а от 0В, Соответственно напряжение на обмотке вырастет и тогда можно делать выпрямитель как на X3 с 12-го листа

Уже читаю, принцип выпрямления то что надо, только наверно буду делать двухтактник. Походу непонял назначение Х4, не расталкуете?
Запитать от 0В 😕 , впринципе позволилоб ставить N-канальники по схеме с апл.нота, но проблемнее зарулить связь с ТЛ-кой, и дальше в используемом агрЫгате проблемы будут.

hivolt:

1211 сюда не пойдет, на таких таких токах без обратных связей делать нечего. Эт я как разработчик и производитель этой самой 1211 говорю 😃.
Про помехи - попробуйте организовать околорезонансный режим коммутации. потому как треугольник на частоте 200кгц и 50 амперах — 😂 никакого генератора помех не надо.
то есть резюмируя
1 двухтактник.
2 сихронный выпрямитель
3 синус или около него на трансформаторе.
4 диоды - только в качестве шунтов для ключей.
В принципе можно и однотактник квазирезонансный сотворить но боюсь это будет уже сложновато.

Простите мою некую неграмотность, где можно почитать про “околорезонансный режим коммутации” (и про “цепеи отсечки тока на вход”)?

Конструктивно транзюки всё равно будут ТО-220, 2,5 Ватта рассеют влёгкую, наверно всётаки оставлю
N-канальные и помудрю с цепями управления, уже есть идея драйвер на них поставить. Что получится, сюды на критику выложу …

Алксандр
AlexAndr=:

Уже читаю, принцип выпрямления то что надо, только наверно буду делать двухтактник. Походу непонял назначение Х4, не расталкуете?
Запитать от 0В 😕 , впринципе позволилоб ставить N-канальники по схеме с апл.нота, но проблемнее зарулить связь с ТЛ-кой, и дальше в используемом агрЫгате проблемы будут.

Схема из апноута - это обычный понижающий преобразователь НО с гальванической развязкой. То есть вместо n-канального ключа между первичным питанием и дросселем L2 (если бы небыло гальв. развязки) стоит прямой трансформатор.
Соответственно при замыкании первичной обмотки (1-я фаза - передача энергии) возникает напряжение на вторичной - коммутируется через диод выполненный на транзисторе X3. Это вообще классическая схема замены диода, можете ее посмотреть в схеме моего зарядника по входу, для защиты от переполюсовки питания.

На второй фазе - (когда входной ключ размыкается) диод на X3 запирается обратным напряжением но в дросcеле L2 присутствует ток 30А, его надо куда-то деть. вот этот ток утекает во второй диод выпрямителя, но сделанный на синхронном транзисторе X4. (посмотрите схему понижающего преобразователя, в нем есть диод между истоком и землей - вот это X4)

И в чем проблема запитать выходную обмотку не с 7,2 а с 0В? Ничего не изменится. Конечно увеличится кол-во витков во вторичной обмотке и возрастут потери в трансе, но если нормальный провод - то разницы большой не будет. Во всем остальном схема останется абсолютно той же и с тем же функционалом.
И еще. Без дросселя по выходу (перед конденсаторами) это схема работать не будет. ну точнее говоря будет работать, только не долго и плохо 😃
Возьмите кольцо из компьютерного блока питания, оно как раз рассчитано на такие токи. кол-во витков - как на обмотке 3,3В (там где самый большой ток)

Psw

А я опять не смог побороть приступ графо манства.

AlexAndr=:

где можно почитать про “околорезонансный режим коммутации”

Ну вот сфотал бумажку:

Думаю, что ХайВольтик имел ввиду конденсатор параллельно первичке, образующий с её индуктивностью (ну и паразитными емкостями силовых диодов/ключей) колебательный контур с частотой слегка выше частоты задающего генератора.
Кроме всего протчего, не знаю как с точки зрения простоты изготовления, но с точки зрения КПД первоначальную схемку вполне можно сделать авто трансформаторной - хоть на каплю КПД но выше должен быть.
А ещё встроенные в силовые ключи бесплатные Шоттки диоды слегка хуже нормальных силовых Шоттки.
Так что если в уже работающий испытательный конструктив поставить по парочке супер низко омных ключей в каждое плечо синхронного выпрямителя и подстраховать их нормальными силовыми Шоттки, то вполне может оказаться, что итоговый КПД всей ентой штуки будет не так уж и плох. А огрехи коммутации ключей синхронного выпрямителя при управлении ими обмоткой силового транса будут подстрахованы обычными диодами - есть надежда выйти на приемлемую рассеиваемую мощность.
Ну и допустимое напряжение на затворах ключей выпрямителя ± 20 вольт, так что обрезающий отрицательное диодик с резистором можно и не ставить - пускай ключ запирается по быстрее.

AlexAndr=:

Конструктивно транзюки всё равно будут ТО-220, 2,5 Ватта рассеют влёгкую, наверно всётаки оставлю
N-канальные и помудрю с цепями управления

Ну вот о том и разговор, что простые схемки красивее/интереснее.
Хотя быть может это только мне, потому как не умею анализировать сложные.
Правда и капризнее в настройке - потому как настроишь макс КПД на режиме 7/9 вольт 50А к примеру - а на других режимах КПД будет ухудшаться.
Кстати, при отсутствии генерации весь ток потечёт через обычные диоды с их соответствующим нагревом.
Ну и для борьбы с излучением помех конструктив должен быть приспособлен для экранирования - заземлённый радиатор всех тепло выделяющих элементов с одной стороны, заземлённая фольга по самые конденсаторы с другой, вход/выход витая пара. И тогда имеющимся внутри ентого зверя высоким частотам достаточно сложно будет наружу излучится.

AlexAndr=
Алксандр:

И в чем проблема запитать выходную обмотку не с 7,2 а с 0В?

Тоесть все 9 Вольт генерить трансом?Мощность транса будет 9*50=450Вт против 2*50=100Вт при вольтдобавке. Наверно будут потери больше, габариты и вес тоже прилично увеличатся.
-------------------
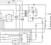
Вот добавил индуктивности L1,L2 но немного не как на фотке(через L1 не течёт основной ток, автотранс немного неполучился), там я ещё VD1 впихнул - назначение шунтировать всю систему при пропаже генерации или неидеальной коммутации выпр. транзисторов. Вообщето очень хочется L1,L2 повыкидовать(лишний вес), или хотябы L1.

Ещё по коммутации выпр. транзисторов есть идея вот так сделать:

Думаю над двумя вариантами коммутации:
1.Как показано на схеме, драйвер IR4426(инвертирующий) держит оба IRL3713 открытыми, закрываются по одному при открытии соотв. IRL2203N.
2.Вместо IR4426 ставить IR4427(неинвертирующий), в исходном состоянии оба IRL3713 закрыты, открываются синхронно с IRL2203N.

Кстати, а как лутше коммутировать IRL2203N, если драйвер питается от 7,2(как на предыдущих схемах) или от удвоенного напряжения(открыватся понятное дело будет быстрее, но возможно закрытие хуже - разряжать ёмкость затвора прийдётся с более высокого напряжения, время разряда увеличится)? Может вместо IRL2203N чтото другое поставить, например IRL3713(хотя у них больше ёмкость затвора)?

Хотелось бы услышать мнения по поводу всего этого.

Алксандр
AlexAndr=:

Тоесть все 9 Вольт генерить трансом?Мощность транса будет 9*50=450Вт против 2*50=100Вт при вольтдобавке. Наверно будут потери больше, габариты и вес тоже прилично увеличатся.

Вообщето очень хочется L1,L2 повыкидовать(лишний вес), или хотябы L1.

Кстати, а как лутше коммутировать IRL2203N, если драйвер питается от 7,2(как на предыдущих схемах) или от удвоенного напряжения(открыватся понятное дело будет быстрее, но возможно закрытие хуже - разряжать ёмкость затвора прийдётся с более высокого напряжения, время разряда увеличится)? Может вместо IRL2203N чтото другое поставить, например IRL3713(хотя у них больше ёмкость затвора)?

Хотелось бы услышать мнения по поводу всего этого.

Сразу по схемам - зачем 2 диода с выхода первичных обмоток? там на обмотке удвоенное напряжение при работе, эти диоды излишни. Точнее они совсем не правильные. Лучше поставить хорошие шотки в параллель к транзисторам, вот они лишними не будут.

Несомненно, габаритная мощность трансформатора возрастет, если делать не вольтдобавку.
Если требуется стабилизация выходного напряжения - то без дросселя по выходу не обойтись (особенно на таких мощностях). Габариты этого дросселя будут примерно такие же как и у транса, а то и больше (посмотрите упомянутый аппноут и габариты моточных изделий, или например выходной дроссель копьютерного БП).
От входного дросселя в принципе можно отказаться, если импульсные токи по входу не очень критичны

При управлении затворами лучше придерживаться требуемых величин, от излишнего заряда будет только хуже. Скорость открытия определяется не конечным напряжением, а динамическим током затвора.

Терзает вопрос 😃 для чего этот монстрик? вдруг оно мне тоже нужно? 😉

AlexAndr=
Алксандр:

Сразу по схемам - зачем 2 диода с выхода первичных обмоток? там на обмотке удвоенное напряжение при работе, эти диоды излишни. Точнее они совсем не правильные. Лучше поставить хорошие шотки в параллель к транзисторам, вот они лишними не будут.

Несомненно, габаритная мощность трансформатора возрастет, если делать не вольтдобавку.
Если требуется стабилизация выходного напряжения - то без дросселя по выходу не обойтись (особенно на таких мощностях). Габариты этого дросселя будут примерно такие же как и у транса, а то и больше (посмотрите упомянутый аппноут и габариты моточных изделий, или например выходной дроссель копьютерного БП).
От входного дросселя в принципе можно отказаться, если импульсные токи по входу не очень критичны

При управлении затворами лучше придерживаться требуемых величин, от излишнего заряда будет только хуже. Скорость открытия определяется не конечным напряжением, а динамическим током затвора.

Диоды чтоб снимать удвоенное напряжение для питания тл-ки. Стабилизация питания и пульсации некритичны(если это невызовет помех), может тогда дросселя можно выкинуть?
Транзисторы уже взял, выбирал из наличия: для преобразователя IRF1404, для выпрямления IRL3713. Колечко тоже купил 25х15х10 проницаемость 10 000НМ, должно хватить.

Алксандр:

Терзает вопрос 😃 для чего этот монстрик? вдруг оно мне тоже нужно? 😉

Именно это ненужно, там ещё дополнительной обвязки дофига, а вобщем идёт на электро-автомодель, причём только шоссейную(там перегазовки чаще), сомневаюсь что комуто кроме меня это вообще интерестно.