Самодельный регулятор для лодки?

AlexN

Ответ истинного джентльмена - предложить человеку разобрать ПК и срисовать схему с плотно укомпонованной шестислойной печатной платы 😁
Хорошо, rom.by поднялся, там все в более доступном электронном виде 😃
Так что скажете насчет сформированного-таки наконец мнения “коротить мотор после прекращения индуктивного выброса нельзя…”?
Задачи все же разные, построение стабилизатора или какого-нибудь синхронного выпрямителя и подавление выбросов ЭДС самоиндукции.

AlexN

А вот про время открытия диодов мнение, может кто подтвердит или опровергнет:

"И еще, что бы закрыть этот вопрос, вернемся к времени открытия (или срабатывания) диода:
Этот параметр у ВСЕХ диодов практически мгновенный и его НЕЛЬЗЯ ИЗМЕРИТЬ! Поясню:
Возьмем ИДЕАЛЬНЫЙ p-n переход (минимальной площади), у которого вообще нет емкости (теоретически). Как вы думаете, на каких частотах сможет работать такой диод? Я думаю, что это будут Гига Герцы, и дотянет до Тера Герц 😃
Т.е. время срабатывания = скорости распространения электронов 😃
Возьмем самый хреновый диод, с емкостью p-n перехода в десяток микрофарад 😃 😃) (теоретически, конечно). И какие частоты через эту хрень будут проходить? Да, практически, ВСЕ (от 10 Гц и выше). А если эта дрянь не будет иметь собственной индуктивности (все 😃 😃 теоретически), то через нее пройдут те же GHz-ы c ТHz-ами 😃 Т.е. “срабатывание” (включение) будет мгновенным, как у ИДЕАЛЬНОГО диода. Правда, пути протекания тока будут разные: в первом случае через p-n переход, а во втором – через емкость, но физически (для импульса) это одинаково. "

Так что может на другой параметр надо смотреть, на время восстановления?

Neman2000

Добрый вечер.
А незнаете по такой схеме ,кто делал?,(всмысле- схемная часть гашения импульса выброса)

REG.rar

dmitryu
AlexN:

Ответ истинного джентльмена - предложить человеку разобрать ПК и срисовать схему с плотно укомпонованной шестислойной печатной платы 😁

Ну ведь ссылкам на типовые схемы вы не верите?
Значит, вам нужен живой пример 😒

AlexN:

Так что скажете насчет сформированного-таки наконец мнения “коротить мотор после прекращения индуктивного выброса нельзя…”?

Ну так не коротите после - коротите до.

AlexN
dmitryu:

Ну так не коротите после - коротите до.

Интересный путь постижения истины 😃
Нельзя коротить “до” - до у нас силовой ключ открыт, КЗ по питанию будет.
И после нельзя - мотор затормозим.
А нужно вот прямо ровно “во время” импульса.
Вопрос: как точно определить время открытого состояния транзистора - “заменителя диода”?
Можно не отвечать, вопрос риторический и ответ на него - “никак”, так что вся эта затея бестолковая изначально.

Neman2000:

А незнаете по такой схеме ,кто делал?,(всмысле- схемная часть гашения импульса выброса)

Там обычный диод стоит параллельно мотору… Вот и вся “схемная часть гашения” 😃

dmitryu

Выбрать частоту ШИМ так, чтобы он не успевал кончаться.

BALAL

Ну, сдесь другой эффект подстерегает - с определёнными допущениями считается, что мощность (переходящая в тепловую) высаживается на ключе (ключах) именно в моменты их переключения. Поднять частоту = увеличить число этих моментов в единицу времени…

AlexN
dmitryu:

Выбрать частоту ШИМ так, чтобы он не успевал кончаться.

Кто “не успевал кончаться”?
Принцип регулировки оборотов при любой частоте ШИМ одинаков, так что загадочный “он” всегда успеет кончиться, какую частоту не выбирай.

dmitryu

Вопрос: как точно определить время открытого состояния транзистора - “заменителя диода”?
Можно не отвечать, вопрос риторический и ответ на него - “никак”,

Можно спросить - кто это доказал? 😒

an2an
dmitryu:

Можно спросить - кто это доказал? 😒

Время, которое длится индуктивный выброс и его амплитуда, сильно меняется от нагрузки мотора. Если мотор не нагружен, то выброса вообще нет (в идеальном случае). Так, что подгадать что-либо тут не удастся.

dmitryu

Вопрос был про “определить”, а не “подгадать” 😉
КМК, это разные понятия.

DmitryS
Neman2000:

Здравствуйте.
Я тоже пробовал регулятор Сергея Потупчика и на тини12 и на 22й и на 2343 ,

Neman2000 Какие ты ,при прошивке, биты конфигурации для ATtyny12 выставлял??? 😃

rrteam
BALAL:

Ну, сдесь другой эффект подстерегает - с определёнными допущениями считается, что мощность (переходящая в тепловую) высаживается на ключе (ключах) именно в моменты их переключения.

Это несомненно так, и я более 2400гц не стал-бы… да и не нужно это на кораблике.

А 4-6 транзисторов на To220 легко раскачивает (от выхода Атмела) каскад на смд транзисторах в количестве 4х штук…
на выходе- двухтактный эммитерный повторитель. Длительности по фронту и спаду 1- 2 мкс.
С корректировкой емкостями по ос можно и меньше.

Neman2000
rrteam:

Это несомненно так, и я более 2400гц не стал-бы… да и не нужно это на кораблике.

Игорь,не одолжите ли аппаратную часть рега (схема+фузы+прошивка)?

rrteam
Neman2000:

Игорь,не одолжите ли аппаратную часть рега (схема+фузы+прошивка)?

Вот рисовать схематику мне совсем лень 😃 тк
она всегда была только на бумаге… (а её найти…) А вам действительно нужна прошивка на АТ2313?
Могу выложить исходник на ессемблере - дальше сами творите…
Кстати - тогда на этом регуляторе было выиграно 2А ЧМ в стандарте по юниорам. 😃
И в общем-то он до сих пор живой, и на нём ездят но уже другие люди…

ubd

У меня у знакомых на FSR лодке, регулятор без реверса с сайта RC-Design.
www.rcdesign.ru/articles/electronics/esc
Аппаратура у них дешёвая Zebra, мотор Speed 550, или подобный. Так вот с этим регулятором, лодка отплывёт метров на 5, и помеха какая то, её начинает колбачить.
Берут меняют регулятор, на заводской, и всё нормально! Почему так? Что в заводском регуляторе, такого сделано?

Neman2000
rrteam:

Вот рисовать схематику мне совсем лень 😃 тк
она всегда была только на бумаге… (а её найти…) А вам действительно нужна прошивка на АТ2313?
Могу выложить исходник на ессемблере - дальше сами творите…
Кстати - тогда на этом регуляторе было выиграно 2А ЧМ в стандарте по юниорам. 😃
И в общем-то он до сих пор живой, и на нём ездят но уже другие люди…

Здравствуйте Игорь
Как понял рег с кварцем?
Ну хоть сфоткайте схемку,потому как распиновка полюбому нужна!
А исходник -проблем нет перекомпилировать.
Обязательно киньте в тему-если можно конечно?

rrteam

Единственно что скажу- посмотрите на дату создания файла.
И это был мой первый опыт в AVR…

фотку платы завтра…

PS - компаратор там никак не задействован, тк версия для гонок… 😃 те без ограничений.
Присутствует кнопка, и калибровка расхода ручки.

MPetrovich

Помогите, господа электрощики, если сможете.
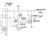
Собрал схемку внешнего регулятора на мощном MOSFET IRF3707. Другого не нашёл. Таким образом решил развязаться от блока, чтобы там уже ничего не перепаивать, т.к. ещё одной перепайки боюсь он не вынесет. Чтобы не подпаиваться внутрь блока 4-в-1 сделал инвертирующий каскад на транзисторе Т1 и подключился прямо на выходной разъём блока (куда подключается мотор). Одгнако фокус отчего-то не удался, вернее не совсем удался. Первое, что вылезло - это бросок тока при включении, т.е. при включении на полсекунды пускался мотор. Простым стрелочным тестером обнаружил бросок напряжения на выходе блока 4-в-1 и решил, что это связано с ёмкостью, стоящей параллельно выходу. Уменьшил сопротивление R1 с 10кОм до 360 Ом. Полегчало, но мотор начинал сработать только при достаточно большом газе (примерно 1/4 хода стика) и в начале работы запускался очень нестабильно - пуститься-встанет-снова пуститься и так пока не дашь ещё побольше газа (примерно на 1/3 хода стика). Потом работает ровно.
Решил тогда симитировать работу схемы управления от другого источника, т.е. блок 4-в-1 стал схемой управления, который питался от одной батареи, а выносной регулятор питался от другой батареи. И вот тогда всё заработало вполне корректно - мотор плавно пускался, плавно набирал обороты и снижал их. Причём всё равно как запитывать блок и регуль. Можно питать блок от 7,4В, а регуль 12В, можно наоборот. Главное, чтобы источники были разные. Что за ерунда? Кто-нибудь знает?
Вот схемка выносного регулятора с подсоединением к блоку 4-в-1:

DmitryS

По моему базу Т1 надо к резакам затворов ,в блоке 4-в-1, подключать. 😃
Тюфу-ты этоже инвертор, надо еще один транзистор ставить 😃 а его уже к резакам.
Наверное в схеме ошибка, как + подходит к силовым ключам в блоке 4-в-1???

MPetrovich
DmitryS:

По моему базу Т1 надо к резакам затворов ,в блоке 4-в-1, подключать. 😃
Тюфу-ты этоже инвертор, надо еще один транзистор ставить 😃 а его уже к резакам.
Наверное в схеме ошибка, как + подходит к силовым ключам в блоке 4-в-1???

Для подключения к резисторам внутри блока нужно отпаивать ключи, которые там стоят. Блок уже итак паяный-перепаяный и курочить его больше не хочеться, оттого и сделал выносной регулятор.
В схеме ошибок нет. Как запаяно, так и нарисовано. Плюс подходит к ключам через мотор.
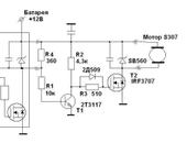
Вчера получил неожиданный эффект от замены в схеме регулятора резистора R2 510 Ом, стоящего между коллектором Т1 и питанием, на резистор 4,3кОм. Мотор стал плавно пускаться от любой батареи. Единственная шероховатость, которая осталась - это небольшой скачок оборотов при прохождении определённого положения стика газа. Вначале мотор плавно стартует и набирает обороты, потом происходит небольшой скачок оборотов(как порожек перепрыгиваешь) и дальше опять плавный набор оборотов до максимума. Обратно то же самое в зеркальном отражении, только скачок почти незаметен из-за инерции ротора мотора.
Как резистор мог повлиять на работу ключа?

ubd

Ребят в сообщении №66, на вопрос кто ни будь отвеит?

to MPetrivich:
Схему нужно переделывать. Немного не так. Вот попробуй так:

Заметь там PNP транзистор.

DmitryS
ubd:

Ребят в сообщении №66, на вопрос кто ни будь отвеит?

Ни у кого из моих знакомых, кто делал этот регуль, он нормально не работает- очень глючный.

MPetrovich
ubd:

to MPetrivich:
Схему нужно переделывать. Немного не так. Вот попробуй так:
Заметь там PNP транзистор.

Сегодня много лазил по сети в поисках информации. Узнал много нового и полезного. Схему переделал как на рисунке, добавил R4 и изменил номиналы R3 и R1. Всё заработало как надо, вечером уже подпрыгивал и висел в комнате на вертолёте. Ругуль не греется совсем, еле-еле тёплый диод SB560, а мотор как печка - не дотронуться. Батарея тоже тёпленькая, видно токи жарят немалые. Мучал верт, пока не села батарея. Доволен весьма.
Вот схема:

P.S. To ubd: Предложенный Вами вариант схемы работать не будет (или будет работать некорректно)в связи с тем, что в цепи разряда силового ключа получается большое сопротивление. Из-за него, благодаря эффекту Миллера (увеличение ёмкости сток-затвор при нарастании тока стока), будет возникать потенциал затвора, отпирающий ключ. Т.е. ключ откроется и не закроется или в более счастливом варианте будет открываться на очень короткое время. Кроме того всегда полезно разделять цепи заряда и разряда ёмкости затвора. Это всё я сегодня вычитал в сети и стал от этого сильно эрудированный. Шутка.