Ремонт ФПВ оборудования.

duzer
dduh:

Приемник вообще проработал минут 15-20 после покупки. Аудио идет, слышно изменение помехи по диапазонам.

Видеоусилитель на NE593, можно тут порыться …blogspot.com/…/fpv-receiver-type-dont-touch-this.… , я свой переделал, встроил контроллер “продвинутого приемника”

blade
толяпа:

резистор сломался ,не отлетел полностью и вместо 10 ком показывал 1

А это-как? Простите мне мой французский, но если ЧИП резистор ломается- он не показывает ничего!
То есть- обрыв…
А как это он так ловко сломался, что начал показывать чуть ли не КЗ?

толяпа
blade:

А это-как? Простите мне мой французский, но если ЧИП резистор ломается- он не показывает ничего!
То есть- обрыв…
А как это он так ловко сломался, что начал показывать чуть ли не КЗ?

Ждал такого вопроса,сам удивляюсь ,сдвинуло с места в сторону соседнего резистора ,они все 4 одного размера,только номинал их не 10 ком ,а 1 ком( пропаивать пришлось и соседний ,-сдвинуло и его) .Когда прозванивал в десятый раз ,толкнул его ,он отвалился ,припаять на место его не получилось,с одной стороны резистора не стало контакта(это я и имел ввиду под словом сломался )теперь не звонится вообще,пришлось выбросить и искать нужного номинала,нашел чуть больших габаритов ,почти в два раза больше ,кое как удалось совместить.Когда ковырял., снес паяльником(отпаял) соседнюю, большую деталюху,вроде кондер,пришлось и его паять,так что навозился от души.
yadi.sk/i/M-Y5jL9iQKZSYQ
это то место ,только другой полетник ,на своем я это место залил клеем.

хотя я склоняюсь к мысли ,что кинул просто соплю на соседнее сопротивление ,и замерял соседний резистор 😃,у них правая часть общая.

blade
толяпа:

с одной стороны резистора не стало

Вообще, это называется “обрыв контактной площадки”.
Эти резисторы изготовлены способом напыления графита на керамику, а по краям- напылением меди, чтобы паялось.
Вообще, довольно неясно, как и чем при краше-может “сдвинуть” такой резистор, чтобы у него площадка отлетела?
Ведь он находится на плате, которая- внутри корпуса передатчика?

толяпа:

что кинул просто соплю на соседнее сопротивление

Вот это-самое вероятное!
Вообще, при отсутствии навыков к подобной работе-лучше сходить в ближайшую мастерскую по ремонту мобильников: по крайней мере паяльник подходящего размера- там есть?
А то можно так “соплю кинуть”, что дым пойдет.

толяпа
blade:

Вообще, это называется “обрыв контактной площадки”.
Эти резисторы изготовлены способом напыления графита на керамику, а по краям- напылением меди, чтобы паялось.
Вообще, довольно неясно, как и чем при краше-может “сдвинуть” такой резистор, чтобы у него площадка отлетела?
Ведь он находится на плате, которая- внутри корпуса передатчика?

Вот это-самое вероятное!
Вообще, при отсутствии навыков к подобной работе-лучше сходить в ближайшую мастерскую по ремонту мобильников: по крайней мере паяльник подходящего размера- там есть?
А то можно так “соплю кинуть”, что дым пойдет.

какого передатчика !? это "полетник"F4 V3! и с паяльником проблем нет .Разглядеть ВСЕ НЮАНСЫ ПАЙКИ и даже сами смд- шки сложно,даже в лупу ,и включал питание только после прозвонки ,так как не было уверенности в отсутствии КЗ ,а у меня зрение не 100 процентов ,ошибка моя была в том ,что соседние 3 резистора на 1 ком ,а самый верхний на 10, ,я и увидев ,посчитал это нормой ,пока не замерил на другом полетнике. сейчас детали на своем месте,ПРОБЛЕМА ИСЧЕРПАНА .

blade
толяпа:

какого передатчика !? это "полетник"F4 V3

Ну, то есть это- отдельный OSD? На MAX7456?
Что это меняет?
Все равно паять его- нужна лупа или очки,тонкий паяльник, припой нормальный…
Я автопилотов нагородил и с встроенным осд в том числе видимо- невидимо, когда самолеты ФПВ производил.
Как могло при ударе снести конкретный резистор- все равно не понимаю…

толяпа
blade:

Ну, то есть это- отдельный OSD? На MAX7456?
Что это меняет?
Все равно паять его- нужна лупа или очки,тонкий паяльник, припой нормальный…
Я автопилотов нагородил и с встроенным осд в том числе видимо- невидимо, когда самолеты ФПВ производил.
Как могло при ударе снести конкретный резистор- все равно не понимаю…

ну и!.. ? все это есть .в небольшом дефиците ,но пока еще есть ,паяльная станция и набор сменных жал.Но косячки у всех иногда случаются,и как с полетника могло снести пару деталей ? очень просто ! удачное стечение обстоятельств .и очень повезло ,что остались целы дорожки .кинул бы фото где находится полетник ,и где на нем микруха(полетник стоит верх тормашками ,поэтому микруха к тому же сверху ,да здесь это очень заморочно .надо иметь посредника ,чтобы дать сюда ссылку .дам фото с интернета схожей конструкции ,что вы видите выше ремешка между красных стоек рамы? бутерброд: пдб,сверху полетный контроллер .и какие проблемы туда шмякнуть? ae01.alicdn.com/…/XR220-220mm-FPV-Racing-Drone-Qua…

ну да, мешают винты и лучи ,но представьте себе для примера,что винтов одновременно тоже не стало.

вот полетник yandex.ru/images/search?pos=2&img_url=https%3A%2F%… только у меня не PRO
видно у 7456 по краю 4 резистора?

11 days later
Shatun27RU

Накрылся жк шлёмы VR D2Pro. Скорее всего шлейф т.к. в некотором положении он работает. На шлейфе маркировка маркировка FPS-SH500D01Z. Максимально похожий по маркировке и по количеству пинов нашел только такой tfl-shop.ru/product/lcd_50_fpc_ftg5000c01z/. С электроникой, увы, плохо. Прошу помощи и консультаций при подборе аналога, т.к. точно такого не нашел.

Вахтанг

в описании товара на сайте написано: “Характеристики товара можно уточнить письмом на электронную почту postmaster@tfl-shop.ru
Пишите, просите даташит или подтверждение того, что дисплей взаимно заменимы.

Shatun27RU

Пробовал общаться в чате с их манагерами - ответ в двух словах “хрен его знает”(прямая цитата). Запрошу даташит, но про свои компетенции в электронике я уже озвучивал, и если я правильно понимаю, нужно иметь даташит инвалида, чтобы было с чем сравнивать, а с этим туго, т.к. я его само-то не нашел.

7 days later
bumer520

Всем добрый день,создал себе проблему по не внимательности,есть такой модуль 5.8 AKK K33,версия v2, www.aliexpress.com/item/…/32800999795.html не реклама ,так вот суть подал питание 12 в. на контакт который предназначен для выхода питания на камеру 5в. Ну и не запускается ,что то греется ,выяснить что конкретно не могу ,пальцы здоровые ,

schs
bumer520:

Ну и не запускается ,что то греется ,выяснить что конкретно не могу ,пальцы здоровые ,

Проверьте диоды ss24, замените шестилапную м\с слева от дросселя.

bumer520
schs:

Проверьте диоды ss24, замените шестилапную м\с слева от дросселя.

Спасибо, попробую.

Андрей_Васильев
bumer520:

,пальцы здоровые ,

На таких мелких объектах я греющиеся детали губами ищу. Естесственно, после отключения 😃

Виктор

Брызгаю брызгалкой спирт, там где греется, быстрее испарится.

bumer520

Пробовал губами ,не понял что греется ,хотел чек с магазина взять он вроде термо бумага,забыл,со спиртом засада ,в аптеке продают только по рецепту. У меня вопрос что это за шестиногая микросхема ,обозначение 01=т18 не могу в инете найти.

Serjio_S
bumer520:

Пробовал губами

Виктор:

быстрее испарится

Интересно кто предложит самый интересный вариант, с брызгами и прикладыванием?

  1. проверить предохранитель, маркировка 0,
  2. проверить диоды шотки SS24,
  3. проверить дроссель маркировка 220,
  4. проверить что на выходе выдает стаб, тот самый шестиногий,
  5. проверить конденсаторы в обвязке цепей питания.

Как то так начать, а не с прикладывания…
ИМХО

15 days later
tuskan

народ, помогите чайнику, я не понимаю причин и последствий

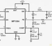
была собрана тушка вот на таком полетнике Wing FC

все весело работало на столе, пока вдруг не пошел волшебный дым из стабилитрона W8
по итогам:
Минус микруха ОСД
Минус ЖПС модуль
Минус приемник 433мгц
После чего на пинах опять есть 5 вольт.
теперь ползу в схему включения 5 в преобразователя MP1584EN
там вижу, что стабилитрон стоит об землю.
и не понимаю.
Предполагалось, что если со стаба выходит больше 5 вольт, то они жгутся через стабилитрон?
Или я вообще все не так понял?

Тогда я не понимаю, что спалило , что дало скачок, который спалил стабилитрон и убил все остальное.
Полетник был подключен от 4s батарейки, не помню, был ли он подоткнут к USB
микруху ОСД нашел на дохлом омнибусе, там же есть вроде и стабилитрон.
но все вот как то вот 😦