схема L297 + 7409 + irfz44

ATLab
Anton_M:


Сейчас получил посылку - 5 бесплатных драйверов на 6 MOSFET tpic46l02b от ti.com
Хочу их поставить в схему, и ими же делать ШИМ регулирование тока.

В этих микрухах можно резисторы токоизмерительные над MOSFET поставить. При превышении тока их выходы переходят в малый ШИМ.

Попробую собрать на макетке один канал, жаль шаговиков нет мощных под рукой.

Можно их поставить и в схему на микроконтроллере типа 4axLPT

Ну и зачем они Вам нужны, эти TPIC?
C такими временами переключения (см. картинку из datasheet) ничего хорошего не сделать…

Anton_M

я не думаю что 7409 или 7408 переключат быстрей. я хочу на макетке попробовать использовать их опцию огранияения для регулирования тока.

12 days later
alexkor

Здраствуйте , извените что вмешиваюсь 😃
Но хотелость бы высказать несколько соображений и вопросов.

  1. Мне например все равно сколько рассеется на транзисторе , радиатор поставить не запара.
  2. Драйверы управляющие мосфетом это конечно круто , но зачем уложнять схему если она работает.
  3. Мне просто нужна схема которая будет работать хорошо.

кто-нибуть из присутстующих , собирал и использует схемы обсуждаемые в этои топике .
какая из двух схем по мнению форумчан лучше?

mac1.ifrance.com/pap8a/pap8aul/pap8lsch.PDF
pminmo.com/l297unipolar/schematic.pdf

и нет ли у кого разведенной платы на одну сторону под контроллер
mac1.ifrance.com/cnc3ax/cnc3ax.PDF

Буду признателен за ответы 😃

7_62
alexkor:

Здраствуйте , извените что вмешиваюсь 😃
Но хотелость бы высказать несколько соображений и вопросов.

  1. Мне например все равно сколько рассеется на транзисторе , радиатор поставить не запара.
  2. Драйверы управляющие мосфетом это конечно круто , но зачем уложнять схему если она работает.
  3. Мне просто нужна схема которая будет работать хорошо.

кто-нибуть из присутстующих , собирал и использует схемы обсуждаемые в этои топике .
какая из двух схем по мнению форумчан лучше?

Да ,хотелось бы получить ответ 😃
Есть униполярные движки,хотелось бы их приспособить…

Sony

драйвер ir2110 питается 12 вольт и через резистор 10 Ом управляет полевиком irf740

осциллограмма на затворе

3 months later
СергейЛ
alexkor:

и нет ли у кого разведенной платы на одну сторону под контроллер
Буду признателен за ответы 😃

Ну делал я этот контроллер.
Переделал кучу вариантов, если сравнивать с биполярными ШД то этот просто Г.
И плату разводил для одностороннего монтажа. Размер 160х90
Все работает, но мне не нравится. Хотя кто покупал готовые им понравилось.
Просто они не видили другие варианты.
cnckontroller.narod.ru/FOTO/IRLZ44.jpg
cnckontroller.narod.ru

ATLab
СергейЛ:

Ну делал я этот контроллер.
Переделал кучу вариантов…

Реклама…

8 days later
alexcell

Подключил осциллограф к 5 ноге L297 и вижу, что свист - это сигнал правильной формы, а шипение - что-то вроде помехи. Т.е засинхронизировать и посмотреть форму сигнала, когда движек шипит, я не могу.
К тому-же, если сигнал правильной формы (движек свистит), токоизмерительные резисторы и транзисторы греются незначительно. Чего нельзя сказать, когда движек шипит.

ATLab
alexcell:

Подключил осциллограф к 5 ноге L297 и вижу, что свист - это сигнал правильной формы, а шипение - что-то вроде помехи. Т.е засинхронизировать и посмотреть форму сигнала, когда движек шипит, я не могу.
К тому-же, если сигнал правильной формы (движек свистит), токоизмерительные резисторы и транзисторы греются незначительно. Чего нельзя сказать, когда движек шипит.

И свист и шипение - свидетельство неправильной работы драйвера:

  1. свист - регулирование тока в обмотке не успевает пройти за 1 период генератора (по умолчанию ~20 кГц), а происходит за несколько периодов - вот и слышен свист, частота которого кратно - в 2,3,… раз - ниже частоты генератора.
  2. шипение - тоже самое, только периодичность нарушена, получается шум.
    C точки зрения работы, шипение - свидетельство того, что режим ближе к рабочему, чем при свисте.

Как правило, нужно увеличить напряжение питания драйвера, но не черезмерно.

alexcell
ATLab:
  1. шипение - тоже самое, только периодичность нарушена, получается шум.
    C точки зрения работы, шипение - свидетельство того, что режим ближе к рабочему, чем при свисте.

Т.е форма сигнала роли не имеет? На сколько я понимаю, если периодичность нарушена, значит наводятся какаие-то помехи и транзисторам приходится открываться с частотой большей чем 20кгц, что в свою очередь приведет большему нагреву. Или я неправ?
Какая форма сигнала должна быть на идеально настроенном контроллере?

ATLab:

И свист и шипение - свидетельство неправильной работы драйвера:

  1. свист - регулирование тока в обмотке не успевает пройти за 1 период генератора (по умолчанию ~20

Если шим не успевает, может тогда не стоит бояться увеличивать частоту на l297? Чем это может быть опасно?

ATLab
alexcell:

Т.е форма сигнала роли не имеет? На сколько я понимаю, если периодичность нарушена, значит наводятся какаие-то помехи и транзисторам приходится открываться с частотой большей чем 20кгц, что в свою очередь приведет большему нагреву. Или я неправ?

Частота не может быть больше 20 кГц, а вот меньше - может. Если регулирование в первом периоде успело пройти, а во втором нет и растянулось на 2 периода, в третьем снова успело, а в четвертом растянулось на 3 периода, или в большинстве (больше половины) периодов успеввет пройти за 1 период, но иногда не успевает и это происходит непериодически - вот и шипение. Шипение - от случайного изменения периода регулирования.

Какая форма сигнала должна быть на идеально настроенном контроллере?

Где? В какой точке и по какой схеме?
Лучше всего смотреть на измерительном резисторе, там должен быть прямоугольник с поднимающимися макушками и изменяющейся полярностью, частотой 20 кГц и стабильным периодом. Хорошо, если скважность будет близка к 2.
Посмотрите на прилагаемую картинку. Я ее уже приводил.
Это не тот драйвер, о котором идет речь, и картинка для микрошага. Но, если взять любой горизонтальный участок из нее - это картинка того, что Вы должны увидеть на Rизм.
И никакого свиста или шипения (ну или очень слабое шипение).

Если шим не успевает, может тогда не стоит бояться увеличивать частоту на l297? Чем это может быть опасно?

Не успевает - это значит ему нужно времени больше, чем 50 мкс (при 20 кГц), т.е. нужно частоту уменьшать, а не увеличивать.
Я не спросил, какова индуктивность обмотки у Вашего двигателя? Может она слишком велика?

Хотя часто проблемы, описанные Вами, встречаются при плохой разводке платы.
Сложно это, заочно разбираться с проблемами…

alexcell

ATLab, большое спасибо за исчерпывающий ответ!
И если не секрет, на каком контроллере такая идеальная форма сигнала?

alexcell

И всетаки мне непонятно. Шипение т.е нарушение периодичности сигнала, это нормально(вы писали, что ваш контроллер тоже слабо шипит)?
Я думал, что увеличивая частоту, увеличиваю скорость работы шим.
Увеличиваю частоту l297 и свист заметно слабеет, но начинают греться полевики. Думаю что они греются из-за повышения частоты, т.е не успевают полностью открываться и закрываться и надеюсь это исправить установкой драйверов TC4427.
Еще есть мысль, убрать токоизмерительные резисторы и поставить датчик тока на датчике холла. Что вы скажите по этому поводу?
Движки у меня Fuji, на напряжение 1.8 v, 4.8А/phase. Питаю 6 вольтами. Балластные резисторы стоят 0.12 ом. И схема и движки теплые, т.е не горячие, момент вполне устраивает, но свист и непериодичность сигнала на резисторах немного не дают покоя. Сигнал должен быть периодичным в любом случае? И при покое двигателей и при их вращении? У меня к примеру в покое-свист, при вращении-шипение.

ATLab
alexcell:

…И если не секрет, на каком контроллере такая идеальная форма сигнала?
И всетаки мне непонятно. Шипение т.е нарушение периодичности сигнала, это нормально(вы писали, что ваш контроллер тоже слабо шипит)?

У меня совсем не шипит. Про контроллер я писал не помню в какой ветке, поищите по дате - что-то в начале фераля этого года, сцепились мы с Практиком.
Кратко: транслятор DIR/STEP на микроконтроллере PIC16F819, он же управляет ЦАП, сигнал с ЦАП и управляющие сигналы идут к силовому модулю, ШИМ регулирование сделано на компаратороах, на выходе IRF540, на управлении затворами стоят драйверы. Там же есть все картинки более подробно.
Кстати, наиболее продуктивный поиск скорее всего будет по “PIC16F819”.

Я думал, что увеличивая частоту, увеличиваю скорость работы шим.
Увеличиваю частоту l297 и свист заметно слабеет, но начинают греться полевики. Думаю что они греются из-за повышения частоты, т.е не успевают полностью открываться и закрываться и надеюсь это исправить установкой драйверов TC4427.

Движки у меня Fuji, на напряжение 1.8 v, 4.8А/phase. Питаю 6 вольтами. Балластные резисторы стоят 0.12 ом.

Вам стоило бы прочесть эту ветку всю: вопросы с номиналами токоизмерительных резисторов, напряжением питания подробно обсуждались раньше.
Я не знаю, какое сопротивление Ваших Rизм., но должно быть примерно так:
Rизм.=0,5/Iобм., т.е. для Вашего двигателя примерно 0,1 Ом
При бОльшем значении Rизм. транзисторы могут не отпираться полностью (и греться), при меньшем - будет хуже регулировка (шипение, свист).
Питание нужно поднять, хотя бы до 10-12 В. Возможно одного этого уже будет достаточно для выхода на нормальное регулирование.
Вообще для таких сильноточных двигателей ОЧЕНЬ важна топология платы, чтобы не было помех в цепи измерения.

Установка драйвера (TC или любого другого) в любом случае пойдет только на пользу.

Что имелось ввиду под “балластные резисторы?” Включенные последовательно с обмотками или измерительные?

Еще есть мысль, убрать токоизмерительные резисторы и поставить датчик тока на датчике холла. Что вы скажите по этому поводу?

Не самая хорошая мысль - это резко усложнит (и удорожит) схему. Проще и дешевле купить готовый драйвер.

И схема и движки теплые, т.е не горячие, момент вполне устраивает, но свист и непериодичность сигнала на резисторах немного не дают покоя. Сигнал должен быть периодичным в любом случае? И при покое двигателей и при их вращении? У меня к примеру в покое-свист, при вращении-шипение.

Начните с увеличения напряжения питания, возможно, этого хватит.
Движки и транзисторы должны быть скорее горячими.

alexcell

Спасибо еще раз!
Тему я давно проштудировал. Балластными я назвал токоизмерительные резисторы. 0.1 ом не смог купить, взял что было - 0.12. Напряжение подниму… хотя врядли я вытяну 4.8А при 12V из компьютерного блока питания… Но у меня еще в запасе вариант с увеличением частоты L297 и установкой драйверов. К стати, вы не сказали, чем грозит это повышение? Какая частота шима приводит к разогреву движка (т.е разогреву из за высокочастотных колебаний)?
Датчик тока обойдется в 35р за сам датчик + 50р за операционный усилитель. Пропиливаем паз в ферритовом кольце и вставляем в него датчик. Потом вокруг кольца, делаем 1 виток провода, которым заменяем токоизмерительные резисторы. Усилитель наверно должен быть чем-то вроде такого: forum.sukhoi.ru/showthread.php?t=32059

ATLab
alexcell:

… Но у меня еще в запасе вариант с увеличением частоты L297 и установкой драйверов. К стати, вы не сказали, чем грозит это повышение? Какая частота шима приводит к разогреву движка (т.е разогреву из за высокочастотных колебаний)?

Зачем увеличивать частоту?
Увеличение частоты приведет в первую очередь к разогреву транзисторов, поскольку динамические потери в них увеличатся пропорционально увеличению частоты - при 40 кГц в 2 раза (по сравнению с 20 кГц).
Разогрев из-за ШИМ актуален только при большой амплитуде тока за период регулирования (по предыдущей картинке это “ширина” линии на полке). Пока Вам это не грозит - регулирование не успевает за 1 период (свист), а это значит, что амплитуда ШИМ тока в обмотке невелика.

Датчик тока обойдется в 35р за сам датчик + 50р за операционный усилитель. Пропиливаем паз в ферритовом кольце и вставляем в него датчик. Потом вокруг кольца, делаем 1 виток провода, которым заменяем токоизмерительные резисторы. Усилитель наверно должен быть чем-то вроде такого: forum.sukhoi.ru/showthread.php?t=32059

Если все так просто, почему так обычно не делают? 😃
Дело не в дополнительных 80-90 руб., а в точности измерения тока.
Впрочем, попробуйте, может я зря пугаю и сам пугаюсь? Не забудьте рассказать о результатах.

alexcell
ATLab:

Если все так просто, почему так обычно не делают? 😃
Дело не в дополнительных 80-90 руб., а в точности измерения тока.
Впрочем, попробуйте, может я зря пугаю и сам пугаюсь? Не забудьте рассказать о результатах.

На самом деле, делают: groups.google.ru/group/nn-groups-inc?lnk=srg&hl=ru
Правда этот человек сделал шим отдельно на tl494 микросхеме. Но говорит что эффект - супер. Насчет точности, резистор ведь меняет сопротивление при нагреве, а датчик холла нет.
Я не так силен в электронике, чтобы самому модифицировать схему усилителя из джойстика. Там сигнал усиливается относительно нуля. Т.е напряжение меняется 0т -5в до +5. А нам надо от 0 до 0.5 на сколько я понимаю. Еслиб здесь кто то нарисовал схему усилителя (как было сделано для драйверов биполярников), я бы все собрал, протестировал и написал здесь результаты.

ATLab
alexcell:

На самом деле, делают: groups.google.ru/group/nn-groups-inc?lnk=srg&hl=ru
Правда этот человек сделал шим отдельно на tl494 микросхеме. Но говорит что эффект - супер. Насчет точности, резистор ведь меняет сопротивление при нагреве, а датчик холла нет.

Да баловство все это. Резисторы дают очень высокую повторяемость за счет промышленного изготовления и гарантированного разброса характеристик. А все эти самоделки с кольцами будут сильно отличаться по параметрам хотя бы потому, что зазор в кольце будет делаться вручную, датчик будет вклеиваться вручную… Феррит, особенно отечественный, тоже имеет большой разброс по магнитной проницаемости, проницаемость к тому же зависит от температуры. Короче сплошной геморрой.
Не, я пас. Не хочу тратить время.

Аэробус

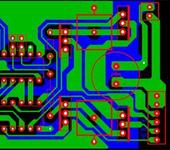
Поупражнялся с разводкой плат.
На базе схемы ИМХО развел на материнку на 5 осей под драйверв L297-7408-IRLZ44N/ L297-L298
Также на материнку буит втыкаться плата опторазвязки. Можно правда закоротить и плату опторазвязки не ставить.
Как соберу это все, выложу файлы проекта.
пока скрины разводки. Может чтото так нельзя пересекать из проводников, подскажите пока еще не делал.

2 months later
Sony

Можно схемки и плаьты в CAD ?

Аэробус
Sony:

Можно схемки и плаьты в CAD ?

Если это ко мне, то пока не дам. Во первых не проверенно. Во-вторых эта схема уже проверяться не будет, сейчас в проработке несколько другая схема. Но, пока нет времени довести до ума. Сам знаю, как мучаться с непроверенными схемами. Как доведу выложу.