Драйвер для коллекторного двигателя на полевых транзисторах

Dmitriy_Ivanov

Здравствуйте!
Правила читал, в поиске искал (наперед извиняюсь перед модераторами если чего не так) 😃
Проблема следующая:
Нужен драйвер управления коллекторным электродвигателем, который будет собран на полевых транзисторах. Направление вращения задается сигналом 0 или 1 (вперед/назад)
Почему на полевых?

  • В моем проекте будет использоваться 2 двигателя для движения, поэтому хочется минимализировать потери в транзисторах и увеличить КПД цепи “транзистор - двигатель”.

Параметры двигателя:
питание 12В мощьность до 15Вт.

Схема:
Управление построено на ATmega16. Задействовано 2 выхода на ШИМ (на 1-й и 2-й двигатель).

Схемы на TC4469 и TA8428 встречал, однако:

  1. эти МС для меня достать проблематично (нет в нашем городе в продаже)
  2. TA8428 это мостовой усилитель на БИПОЛЯРНЫХ транзисторах.
  3. Нашел в магазине отличные МДП-сборки (irf7389), состоящие из 2-х транзисторов разной проводимости, суммарное сопротивление которых = 0,09 Ома 😁

Просьба помочь со схемой драйвера на доступной МС 😃 или драйвер на одиночных элементах😍.
Спасибо

Aleksey_Gorelikov

Драйвера есть разные, под н канальные феты, под п+н. В самодельная электронника\контроллер безколлекторного двигателя почти через страницу обсуждаются разные драйвера с разными ключами. Посмотрите. Вам вместо 3-х фаз надо будет собрать две…

А кпд лучше повышать выкидыванием коллекторников! 😃

Dmitriy_Ivanov

Драйвера есть разные, под н канальные феты, под п+н. В самодельная электронника\контроллер безколлекторного двигателя почти через страницу обсуждаются разные драйвера с разными ключами. Посмотрите. Вам вместо 3-х фаз надо будет собрать две…

А кпд лучше повышать выкидыванием коллекторников!

Я расчитывал на н+п. Фаз 2. Что можно применить вместо коллекторников? Шаговые тяжеловаты будут…

Виктор

Безколекторные двигатели, они при той же мощности легче коллекторных.

ubd

Драйвера для управления N и Р канальными транзисторами: IR4428. Скачайте даташит всё понятно будет.
Вот пример схемы реверсивного регулятора хода, где как раз применены N и Р канальные транзисторы, и управление драйверами 4428.

А скажите, что за проект? Где моторы использоваться будут?
И почему управление по 1 или 0?

Dmitriy_Ivanov

Моторы будут использоваться в небольшом автомобильчике. Коллекторные еще и потому, что их можно легко найти: автомобильные омыватели, ЦЗ, привода дворников. + еще достоинство, что в таких девайсах сразу получаем редуктор 😃
0 или1 - ну это я придумал, думал, может так легче будет подобрать драйвер…
По схеме немного не понятно: зачем нужны IR4428? Там стоит операционный усилитель и все… ФЕТы типа IRF7311 управляются логическим напряжением, их можно подключать напрямую к МК. Я думал можно сделать как на вложенной схеме.

P.S. желательно еще предусмотреть торможение.

P.P.S. Нашел мостовые МС управления коллекторниками (которые у нас продаются! 😃) www.gaw.ru/html.cgi/txt/publ/…/rohm_revers.htm На рис. 1 схема с использованием биполярных тр-ров. Можно ли как-нибудь подключить вместо них полевики:)

ubd

Так это будет радиоуправляемый автомобильчик? Если да, то аппаратура модельная пропорциональная?
Или как тогда будет осуществляться управление?
Почему именно вход ШИМ, да ещё и направление вращения 1 или 0.
Объясните всё по пордку, что ходите, короче всю схему в студию, что стоит за входом ШИМ.

Возможно что можно предложить более простой вариант, и не городить схемы непонятные. Велосипед изобретать то зачем…

По схеме немного не понятно: зачем нужны IR4428? Там стоит операционный усилитель и все… ФЕТы типа IRF7311 управляются логическим напряжением, их можно подключать напрямую к МК. Я думал можно сделать как на вложенной схеме.

Да вы правы, ФЕТами можно управлять напрямую с порта МК, но есть тут одно но. Видимо вы не совсем знакомы с принципами работы MOS-FETов. Такие транзисторы нужно очень быстро открывать и очень быстро закрывать. Т.е. фронт появления лог. единицы и фронт исчезновения лог единицы, должны быть очень крутые. Чем круче будет фронт, тем транзистор будет меньше греться. Т.к. транзисторы, когда на них подают ШИМ, греются именно в момент открытия и в момент закрытия.
Т.е. драйвера типа IR4428, и им подобные, как раз и позволяют выдавать большой ток открытия транзистора и закрытия. Они могут очень быстро вкачать напряжение в затвор и быстро его выкачить, таким образом фронты откр. и закр. получаются как можно более крутыми, и транзистор с такими драйверами намного меньше греется, а значит можно в нагрузку такого транзистора подключить более мощный мотор.
Это происходит из-за того что у затвора транзитсора есть ёмкость. В даташитах эта ёмкость указана. Так вот, фронт открытия и закрытия появляется именно из-за этой ёмксти. Чем больше ёмкость тем тем больше время требуется что бы полностью открыть транзитор или закрыть.
Вот как раз внутри драйвера это и реализованно. Драйвер может очень быстро открыть транзистор и закрыть его.
В отличие от порта микроконтроллера. Порт микроконтроллера изначально не расчитанн на большие токи, и соответсвенно он не может быстро заряжать ёмкость затвора и быстро разряжать.
Регулятор хода без драйверов, сделать можно, но нагружаемый ток будет не очень большой.
Вот та схема которую я привёл выше, с транзисторами в корпусе ТО220, без радиатора тянет около 15А, греется конечно, но не сгорает. С радиатором от I пентиума и с вентилятором можно и до 20А нагружать, просто не пробовали.
Тем более эти драйвера могут и два транзистора в параллель потянуть, ток нагрузки должен увелчиться раза в 1,5.
Если без дравера, макс ток я не думаю что будет больше 6А.
Я уже давно занимаюсь разработками регуляторов хода для судомоделей и автомоделей. Я на этом уже “собаку съел”.
Прямое подключение транзистора к порту микроконтроллера, я это уже проходил на начальной стадии когда начинал занимальтся разработкой.

И вообще почему именно эти микрухи: www.gaw.ru/html.cgi/txt/publ/...ohm_revers.htm
Они для другого предназначены. В моделизме их никто не использует.

Самый главный для меня сейас вопрос, этот тот который я задал вначале.

А забыл сказать, та схема которыу привели вы, работать никогда не будет. т.к. у вас верхние тарнзисторы и нижние открывася должны лог. 1, нижние то откроются а верхние закроются, т.к. они P-типа, и лог. 1 для них - закрыто, и лог. 0 - откр., у нижних N-типа наоборот.
Можно конечно и на вверх поставить N-типа, но тогда верхние при открытии бедут греться, т.к. недоткрываться, т.к. в их ИСТОКе нагрузка - мотор. Так что схема, не рабочая.

Dmitriy_Ivanov

ubd, спасибо большое!!!, ваша инфа + поиск = очень многое понял про полевые транзисторы 😃 😃

Почему именно вход ШИМ, да ещё и направление вращения 1 или 0.
Объясните всё по пордку, что ходите, короче всю схему в студию, что стоит за входом ШИМ.

Возможно что можно предложить более простой вариант, и не городить схемы непонятные. Велосипед изобретать то зачем…

Я извиняюсь что сразу не привел схему, просто думал, что вопрос легко решится, а здесь прийдется чуть пораздумать…
Описание:
Для построения хочу использовать ATmega16 в приемнике и в передатчике. (Мне советовали использовать з серии 48…168, но мне с 16-й мегой проще работать, т.к. я ее уже немного знаю). Обмен данными будет осуществлятся через USART в асинхронном режиме.
2 пропорциональных канала используются для управления вышеупомянутыми двигателями. Двигатели с реверсом, т.е. при среднем положении ручки регулятора не вращаются. Остальные каналы - дискретные, будут работать на нагрузки (светодиоды). В дальнейшем планирую еще и дисплей на передатчик прикрутить. Но сначала начну с простого😒

Если можно, то посоветуйте пожалуйста как правильно сделать драйвера моторов)))

P.S. В приемнике на приемный модуль забыл питание 5В нарисовать 😃

ubd

Предлагаю вам сделать вот такой драйвер, см. ниже.
Это схема стандартного реверсивного регулятора хода, без схемы управления конечно же.
В основном алгоритм управления такой:

  1. Что бы поехать, скажем вперёд, нужно на вход А подать лог единицу, а на вход D подать ШИМ, или то же лог единицу. Они должны появляться одновременно и исчезать то же одновременно.
  2. Что бы поехать назад нужно подать лог единицу на вход С, а ШИМ на вход B.
  3. Что бы сделать тормоз, нужно подать лог единицы на В и D, на входах А и С, при этом лог 0.

Вот всё просто, входы ABCD - подаются сразу в проц, без всяких резисторов. Вам нужно реализовать такой алгоритм работы программой внути проца, и можно будет управлять моторами, как захотите.

Схема эта проверенна на автомоделях, и держит без радиатора около 16А.

Dmitriy_Ivanov

😃
спасибо, это то что надо! Покопался в вышеприведенных материалах, в принципе рег-ры более-менее однотипны (Н-мост). то, что проверена - хорошо 😃 Буду ее пробовать. Думаю, можно даже сделать “притормаживание” подавая ШИМ на B и D, но тогда нужно городить еще 1 пропорциональный канал…
Еще раз спасибо!

ubd

😉

Думаю, можно даже сделать “притормаживание” подавая ШИМ на B и D,

Да, если делать притормаживание, или мягкий тормоз, так и делают.

Только зачем для тормоза делать ещё один канал?

Я бы посоветовал бы что то, только я не знаю как у вас реализованны органы управления на передатчике. Переменные резисторы R1 и R2, что из себя представляют? Двух координатный джойстик?

Два мотора - видимо управение по “танковой” системе с двумя гусиницами?

Опишите что у вас и как… Мож что посоветую…

А по схеме посоветую вот что, см схему внизу. Запитывайте схему питания процессора и приёмника, от аккумулятора не на прямую, а через диод-шотки. Так хорошо фильтруются помехи, от двигателей, кстати дросель то же не помешает, у вас он есть.
И используйте не 78L05, а стабилизаторы с низким падением - LM2940CT-5.0, LM2931-5.0T и т.д.
Поверь от двух моторов там такая помеха будет стоять по питанию… Можешь потом сам осциллографом посмотреть…

Ещё диоды защитят от переполюсовки цифровую часть и драйвера, самое дорогое.

Blaster

Мне показалось, что в данном топике дискретная аппаратура, путается с пропорциональной!
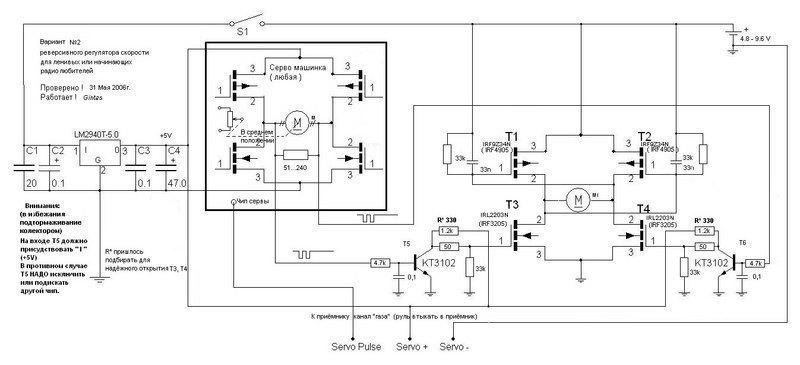
Например к такой cxem.net/uprav/uprav1.php хотим поставить это

Зачем так усложнять? Эта схема имеет только два входа - выбросить все лишнее и в перёд. Только тут не 1, а 0 надо подать на вход или инвертировать если смотреть по ШИМ иначе будет тормозить коллектором, если нет ШИМ(а), то как раз … (это схема самодельного регуля, с использованием электроники от серво машинки - обратите внимание, на подключение мотора - такая схема используются для цифровых машинок)
Удачи.

Dmitriy_Ivanov

Чет не понял ничего в приложенной схеме… Что означает “чип сервы” на который подается сигнал “pulse”? На сайте паяльника несколько другая тема, т.к. там все на старинных элементах посторено,и, скорее всего ТТЛ логике на биполрных транзисторах, а хотелось бы на полевых.
В принципе, с драйвером определился - буду использовать IR2101 (входы без инверсии) и n-канальные ФЕТы. в наших магазинах их много и достаточно доступно.

Blaster

На дискретной апе серво привода не существует !
Тут и есть биполярные (мосфеты) … жаль плохо видно, но на выбор … держит 120А в пике и 60А постоянка - про сопротивление ничего не скажу - ну очень маленькое … Нипруга сток \ исток 50 вольт …

Dmitriy_Ivanov

Да, если делать притормаживание, или мягкий тормоз, так и делают.

Только зачем для тормоза делать ещё один канал?

Я бы посоветовал бы что то, только я не знаю как у вас реализованны органы управления на передатчике. Переменные резисторы R1 и R2, что из себя представляют? Двух координатный джойстик?

Два мотора - видимо управение по “танковой” системе с двумя гусиницами?

Опишите что у вас и как… Мож что посоветую…

А по схеме посоветую вот что, см схему внизу. Запитывайте схему питания процессора и приёмника, от аккумулятора не на прямую, а через диод-шотки. Так хорошо фильтруются помехи, от двигателей, кстати дросель то же не помешает, у вас он есть.
И используйте не 78L05, а стабилизаторы с низким падением - LM2940CT-5.0, LM2931-5.0T и т.д.
Поверь от двух моторов там такая помеха будет стоять по питанию… Можешь потом сам осциллографом посмотреть…

Ещё диоды защитят от переполюсовки цифровую часть и драйвера, самое дорогое.

Джойстики из себя представляют 2 механически не связанных между собой длинных (не круглые) переменных рез-ра. К ним подсоединены пружины, чтобы возвращались в среднее положение.
Идею по торможению понял - вы наверное хотели скзать, можно предусмотреть кнопочку, при нажатии которой мои рез-ры будут работать не на ускорение, а на торможение))) интересная мысля!!!
Про питание: буду юзать 2931. За совет про диоды спасибо.

На дискретной апе серво привода не существует !

Ну это понятно, что не бывает, иначе как менять угол 😃
Правда у меня не серва будет, а двигатели постоянного тока. Сила тока там не очень большая (до 2,5-3А), просто хотел на полевиках, чтобы поменьше были потери в транзисторах (КПД коллекторников и так не очень большой, учитывая их вес) и просто попрактиковаться 😃
И как уже писал, определился с выбором.

P.S.Как сделаю, пришлю фотки 😃 (но, думается, не раньше чем через пару месяцев, т.к. написание прошивки - еще та мука для меня)

Dmitriy_Ivanov

Кстати, а что касаемо помех по питанию самого драйвера 2101? Он питается от 12В. ему помехи страшны или нет?

AlexN

Следуйте стандартной схеме включения (с блокировочными конденсаторами у выводов драйвера ) и всё будет хорошо с помехами 😃

Dmitriy_Ivanov

Следуйте стандартной схеме включения (с блокировочными конденсаторами у выводов драйвера ) и всё будет хорошо с помехами

Спасибо 😃

ubd

Про тормоз. Как делают на автомодельных регуляторах. Кнопочек там ни каких не делают, и отдельных канало пропорциональных то же. Алгоритм такой, если поехал вперёд, ехал, ехал, и вдруг резко назад, то задний ход не включиться, а включиться сначала тормоз, если нужно пехать назад, то отпускаем ручку на нейтраль и опять даём назад, вот тогда едет назад.

По поводу IR2101: Это всё хорошо, что будут N-канальники в верху и внизу, но учтите что эти драйвера, очень специфичны. Им на вхд нужно что бы всегда был ШИМ. Ну если СТОП это понятно, ШИМ не нужен. А если полный газ и на вход будет приходит лог. единица, то драйвер закроется и закроются верхние транзисторы, т.к. ШИМ используется для зарядки буферного конденсатора, энергия которого используется для открытия верхнего N-канальника. Как только ШИМ изчезнет, и превратиться в лог единицу, то нечем будет зарязать кондёр и не будет напряжения для открытия верхнего N-канальника.
Какой тут выход. Нужно не совсем превращить ШИМ максимального хода в лог единицу, а оставлять немного, т.е. ход делать не более 95%.
Я эту проблему уже обсуждал на форуме.
Вот нашёл: rcopen.com/forum/f8/topic124412
Только у меня там 2110 и 2103, это то же самое что и 2101 только характеристики разные.

Я не заню с чего ты захотел делать на 2101, делал бы на IR4428, твои 3 ампера потянет заглаза.

Blaster, не лезь со своим достижением техники, регулятром из сервомашинки. У человека вообще другая схема радиоуправления, и у него нет РРМ сигналла. Твой регулятор работать там не будет. И у него всё пропорционально, с чего ты взял про дискретность…

Blaster

UBD, тогда я вообще ничего не понимаю … Я думаю, что у него ничего работать не будет, а у меня, задуманное, работает. Правда на стандартной логике, но работает и никто такого не делал, а спрашивать совета тем болея безполезно …
Вот например схема управления автоматической коробкой передачь с задним ходом.

Спросите, как работает?
Замечательно!
С.В.

Dmitriy_Ivanov

Как делают на автомодельных регуляторах. Кнопочек там ни каких не делают, и отдельных канало пропорциональных то же. Алгоритм такой, если поехал вперёд, ехал, ехал, и вдруг резко назад, то задний ход не включиться, а включиться сначала тормоз, если нужно пехать назад, то отпускаем ручку на нейтраль и опять даём назад, вот тогда едет назад.

Точно, спасибо за совет - сам не догадался 😃 респект!!!
Про ШИМ: IR4428 я поисчу конечно, но ежели не найду, прийдется делать 95% ШИМ.

2Blaster:
Ваша схема поражает кол-вом деталей и, возможно, продуманностью конструкции (вы извините просто я не такой прошареный, чтобы разобраться в этом), но меня просто интересовал простой драйвер двигателя и решение о торможении. как говорил главный конструктор танка Т-34 “Самая надежная деталь это та, которой нет” 😃
Да, к вам вопрос: Бывают ли автоматические трансмиссии для моделей с мех. переключением, а не с электронным? Почему не используете вариатор, мне кажется для таких целей вполне неплохая идея.

Aleksey_Gorelikov
Dmitriy_Ivanov:

Бывают ли автоматические трансмиссии для моделей с мех. переключением, а не с электронным? Почему не используете вариатор, мне кажется для таких целей вполне неплохая идея.

Для наших целей вполне неплохая идея использовать винт с изменяемым шагом. Что коробки передач, что вариаторы - нам чужды. Вы наверное с разделом ошиблись, вам в автомодели надо… Может там что и подскажут.