Модуль для питания аппы от LiPo

EagleB3

Модуль с импульсным преобразователем для питания передатчика от LiPo

Проблема упоминалась не раз. А состоит она в том, что передатчики, рассчитанные на питание от NiCd или NiMh аккумуляторов норовят сдохнуть при питании от 3-х баночных LiPo. Напряжение на свежезаряженных LiPo выше, и линейные стабилизаторы (7805 и их клоны) умирают от перегрева при попытках рассеять на себе тепло, создаваемое мощностью
P=(Uакк-5В)*Iпотр

Разницы в значениях Uакк ~1,3В хватило для того, чтобы выгорел стабилизатор в модуле передатчика Futaba 6EX (rcmafia.ru/forum/viewtopic.php?f=36&t=337&p=509#p5…).

Штатную схему цепей питания Футабы 6EX я выкладывал здесь: rcopen.com/forum/f4/topic142681

Кроме того, отдавать почти 50% емкости аккумулятора в обогрев планеты обидно.
А еще обидно отдавать энергию аккумулятора на питание передатчика при полетах на симуляторе (у некоторых пультов, да вот у той же Futaba 6EX, передатчик при подключении кабеля «Тренер-Ученик» или симуляторного хвоста не отключается).
На штатных NiCd аккумуляторах эти два аспекта особенно обидны. А если вспомнить, что в наше время без особого труда можно достать микросхемы, осуществляющие преобразование напряжения с КПД 90% и более, эта обида выглядит просто плевком в душу.

Например, есть микросхема LM2674, имеющая КПД до 96% (на отдельных режимах), да еще и отдельный вход для подачи сигнала «включить-выключить». Правда, полярность у этого сигнала обратная Футабской, но эта беда решается добавлением в конструкцию всего трех деталей. Зато она нормально работает при входных напряжениях до 45 (!) вольт, имеет защиту от перегрузки по выходному току и и защиту от перегрева.

Есть еще даже уже и не обида, а беда: сигнал «батарея разряжена» на пультах под NiCd выдается при напряжении батареи = 8,4 вольта. Для 3S батарей LiPo этот сигнал превратиться в «пора закапывать, пока не загорелось!». Эту беду тоже можно устранить попутно и без особого труда. Правда, вольтметр будет показывать напряжение аккумулятора с погрешностью, занижая реальное значение примерно на 0,7В. Но звуковой сигнал (как мне кажется) важнее, а прибавить 0,7 к показаниям вольтметра – это не сложно.

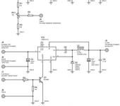
Итак, спроектированы, сделаны и установлены в мою Futaba 6EX 2 модуля. Практически одинаковые. Разница в том, что на одном из них (том, что будет питать плату кодера; верхний канал на схеме) сделаны цепи делителя напряжения для выдачи его на вольтметр кодера , а на другом (том, который будет питать передатчик; нижний канал на схеме) сделана цепь для выключения преобразователя при подсоединении разъема «Тренер-Ученик» (в разъеме должна быть штатная перемычка контактов 4 и 5).

Штатные стабилизаторы (IC4 и I201) демонтированы. Штатный делитель напряжения (R16, R17 и R18 на плате кодера) - тоже. Хотя R18 можно и оставить.
На платы передатчика и кодера приклеены циакрином деревянные фундаменты, а к фундаментам – платы модулей. Провода протянуты от модулей к площадкам, на которые были припаяны демонтированные детали (или к более удобным местам на тех же дорожках). Плюс добавлен провод к ножке «4» разъема «тренер-ученик».
После монтажа от лабораторного источника питания аппа была запитана напряжением 9,4В и подстроечным резистором RV1 (см. схему) был о настроено включение сигнала.
При условии правильного монтажа никаких других настроек-наладок схема не требует.

Изменения в показаниях штатного вольтметра аппы:
12,5 12,0 11,5 11,0 10,5 10,0 9,5 9,3 = Напряжение акк.
11,8 11,3 10,7 10,2 _9,7 _9,2 8,6 8,4 = Показание вольтметра аппы

Что в приложениях:
Sheme_and_Components.rar – схема, расположение деталей на печатных платах, перечень деталей, ссылки на страницы сайтов магазинов (не реклама, а по жизни – хорошие места…). Реальные размеры плат (в миллиметрах) указаны на рисунках плат.
Standalone_Shablon.rar – «зеркальные» (так как слой верхний) прямой (под лазерный утюг или позитивный фоторезист) и негативный (под негативный фоторезист) шаблоны. Область печати = 40мм * 50мм.
SizedArea_Shablon.rar – «зеркальные» (так как слой верхний) прямой (под лазерный утюг или позитивный фоторезист) и негативный (под негативный фоторезист) шаблоны. Область печати = 7”59 * 9”89.
ProteusProject.rar – проект (схема и печатная плата) в CAD Proteus VSM (v.7.5SP3)

Вот схема и вот как все это выглядит “в живую”:

Sheme_and_Components.rarStandalone_Shablon.rarSizedArea_Shablon.rarProteusProject.rar

Prikupets

А помех не наблюдается? Вряд ли создатели Futaba расчитывали на шумы по питанию с частотой несколько 100 kHz?
Надеюсь что вещь получилось стОящая и я бы с удовольствием попользовал.

EagleB3

Пока не наблюлось. Дальше - посмотрим.

Преобразователь у LM2674 работает на частотах от 225 до 275 КГц (типовая - 260 КГц). КМК, это слишком много, чтобы вредить низкочастотным сигналам и недостаточно много, чтобы вредить высокочастотным сигналам (Фут. 6EX = 2,4ГГц).

Когда проектировал плату, старался соблюсти все рекомендации производителя и евонный референсный дизайн.
Ну и части платы, на которых смонтированы высокочастотные цепи, на всякий случай унесены как можно дальше от питаемых цепей.

Да! Справедливости ради надо бы заметить, что вместо плясок с модулями можно:

  1. Воткнуть в провод от аккумулятора последовательно 2 (или 3) диода Шоттки (например 1N5819), на каждом диоде упадет примерно 0,3В. Заодно и порог срабатывания сигнала “аккумулятор разряжен” “поднимется” на эту величину (т.е. на аккумуляторе 9,0В; аппа видит 9-2*0,3В=8,4В; а на 8,4В и звенит штатный “будильник”).
  2. Ничего не делать со стабилизатором на плате кодера. Он с избытком тепла должен справиться - ток через него идет существенно меньший. Проверьте пальцем - если при полностью заряженном аккумуляторе палец на стабилизаторе удерживается без желания поскорее этот палец убрать, то сгореть ничего не должно.
  3. Выдрать из платы передатчика штатный стабилизатор и воткнуть вместо него 7805 (в корпусе ТО220) или 78M05 с небольшим радиатором (например таким: www.brownbear.ru/goods/5584.html) прямо на штатные площадки, изогнув ноги стабилизатора так, чтобы он отодвинулся к середине платы передатчика и стоял вертикально. Этот стабилизатор выбивает не повышенное напряжение (7805 держат на входе до 30…35 вольт), а избыток тепла.
ubd

Интерестная весч… Но я использую самодельный кодер от Фокуса/msv, у которого можно установить сигнализацию разряда батарей, как угодно. Я как раз и питаю свой передатчик от 3-х Li-po. Сигнализация разряда у меня стоит на 9,8В.

INQURY

А можно вопрос? Зачем вобше питать передатчик от Li-po? У меня Eclipse 7 родные аки передатчика здохли давным-давно! Спаял новый из обычных восьми GP гидридов 2000 Передатчик работает 1,5- 2 часа неужели этого мало? А если взять на 2700 то вобще наверно целый день будет работать! собственно вопрос зачем заморачиватся с полимерами?

AlexN

Очень и очень мало работает для 2000 мА*ч. У меня на родной батарее (1300мА*ч, если не ошибаюсь) Оптик-6 работал 5 часов 45 минут.

ubd

Зачем вобше питать передатчик от Li-po?

А потому что их хватает на дольше. У Li-po выше КПД. Т.е. они на разряде выдают почти то что в них закачали при заряде. Ещё у Li-po почти нет саморазряда (конечно если аккум качественны, не китайская подделка). Т.е. например, зярядил передатчик с Li-po полетал на выходных, и положил передатчик на полку, потом перед следующими выходными, его не нужно заряжать, просто берёшь и летаешь, потому как он не разряжается сам по себе. И так, Li-po 1100 мАч, хватет на трое - четверо выходных запросто! Не подзаряжая его!

Когда я использовал Ni-MH 1300мАч, я его перед каждыми выходными, разряжал, потом заряжал. Т.к. Ni-MH постоянно нужно тренировать, давать им цикл, иначе они за год эксплуатации сдохнут. Ведь, полетаешь на выходных, и к следующим выходным уже мало чего остаётся в акках, т.к. саморазряд. В принципе полетать хватит, но он может в полёте запищать, а мне это не нравилось. Достаточно часто он разряжается прямо в поле. За частую я с собой брал ещё один аккумулятор. А сейчас я забыл об этой проблеме, всё стало работать гораздо надёжнее.
Ещё хорошо то, что отсечка по разряду Li-po у меня стоит на 9,8В, т.е. он начинает пищать на 9,8В, а перестаёт нищать на 9В. Т.е. это напряжение ещё не разряженного Ni-MH. Т.е. мощность передатчика при разряде Li-po, ещё остаётся достаточно большой. А при заряженном Li-po (11,5В), мощность передатчика гораздо выше, чем при заряженном Ni-MH. Короче спокойнее как то что запас по мощности передатчка есть. Тем более, чем выше мощность тем, большее подавление помех на частоте.
А ещё Плюс Li-po - не нужно разряжать перед зарядом, и заряжать их можно смело током равным его ёмкости т.е. 1С. Значит процесс заряда быстрее, можно прямо в поле заряжать его как угодно, не ждать когда он разрядиться полнотью.

Тем более время Li-po уже давно наступило. Эти аккумы сейчас ставятся везде. Ni-MH заметно морально устарел…

EagleB3

Лично для меня в первую очередь критично отсутствие “памяти” у LiPo.

avalanch

Не проще ли поставить кремниевый диод между LiPo и входом питания передатчика, чем городить такой огород и думать об импульсных помехах ? Диод и напряжение чуть понизит и показания вольтметра передатчика станут адекватными уровню зарядки. Соответственно и пропищит что Low Battery тоже вовремя.

EagleB3
avalanch:

Не проще ли поставить кремниевый диод между LiPo и входом питания передатчика

Можно. Я об этом подробно написал. Но - дело вкуса.

3 months later
DmitryS

Прошло время, ну и как работа? Помехи, отказы не наблюдались? Уж больно стремно ставить импульсный преобразователь. А вот еще вопрос возник попутно, а если преобразователь настроить к примеру на 7в, а после него, для фильтрации, поставить кренку, может она отсеет помехи?

EagleB3

За все это время никаких проблем и никаких отказов.

Работы “в эфир” за это время у меня получилось не много, порядка 3-х или 4-х часов. Но часа три в неделю (в среднем) летаю на симуляторе.
Аккумулятор я заряжал последний раз… Ой… Как бы не в конце июля.
Вот только что 1 час отлетал в симуляторе - вольтметр на аппе показывает 10,1 вольт. Этот значит, что на аккумуляторе ок.11В. Еще летать и летать. 😉

И примите во внимание:

  • Частота преобразования у LM2674 фиксированная =260 КГц. Это слишком низкая частота для того, чтобы “насвистеть” даже на мегагерцовые аппаратуры. А для 2,4ГГц - тем более.
  • Столь высокая частота прекрасно давится индуктивностью. С КРЕНкой затеваться вообще не вижу смысла ни малейшего.
8 months later
EagleB3
DmitryS:

Прошло время, ну и как работа? Помехи, отказы не наблюдались?

Вот и ровно год прошел. “Полет нормальный”.

6 months later