Телеметрия (часть 1)

Dikoy

С24 и С26 лишние, ИМХО. Толку от них там ноль. П-образник, конечно, круто, но и Г-образника хватит за глаза 😃
А С30 лучше перенести к С25. Там от него толку больше.

Я бы так делал… Существующая схема тоже хороша, но ИМХО излиняя. Не люблю я, когда в схеме лишние детали, без которых можно обойтись 😒 С другой стороны, пара 0805 вного веса не добавит 😃

ПС. А вы сделайте верхний слой платы сплошным земляным полигоном. И разводить проще, и капациторы пикофараднфе вырастут сами собой 😃
ППС. И выкладывайте, если не сложно, промежуточные верси платы в каком нить смотрибельном формате. Вдруг что разглядим 😃

SGordon

хотел еще у гуру спросить , ужны ли отдельные конденсаторы С7 и С8, может прощще сразу кварц со встроеными емкостями припаять?

Dikoy
SGordon:

хотел еще у гуру спросить , ужны ли отдельные конденсаторы С7 и С8, может прощще сразу кварц со встроеными емкостями припаять?

Кварцев со встроеными емкостями небывает. Бывают керамические резонаторы. А их стабильность на пару порядков ниже…
Нужна ли вам стабильность? А ХЗ. Могут быть смазаны шрифты, а может и не будут… 😃

smalltim

Вот как разбросал элементы по плате:

Artie
smalltim:

Вот как разбросал элементы по плате:

Пара мыслей вслух:

  • На video in хорошо бы добавить питание (есть пятивольтовые камеры, которые удобно кормить прямо с платы);
  • На всех “трехногих” коннекторах контакт питания лучше перенести в середину (традиционная раскладка для всех приемников и серв; - меньше шансов что-то сжечь, воткнув разъем вверх ногами);
  • На PPM in тоже добавить третий пин в середину (*), чтобы подключение к приемнику делалось стандартным “прямым” трехпроводным кабелем.

* - Если места на плате будет хватать, то пин питания на приемник неплохо бы соединить с питанием платы “виртуальным” диодиком шоттки: в нормальном состоянии он не паяется, а для разных отладок его можно впаять в любую сторону - как питать плату от приемника, так и приемник от платы, или вообще заменить перемычкой. Лично мне такая штука (правда, у меня сейчас там просто джампер) очень пригождается.

Dikoy
Artie:
  • На video in хорошо бы добавить питание (есть пятивольтовые камеры, которые удобно кормить прямо с платы);

А потребление какое?
Вот сунет юзер камеру, а напряжение питания телеметрии просядет, или вообще LDO сгорит нафиг.
Не, мухи отдельно ИМХО.

smalltim:

Вот как разбросал элементы по плате:

Конденсаторы С7-С8 лучше разместить ближе к чипу, сдвинув R8. Земля от них СНАЧАЛА должна идти к ближайшей лапе GND меги (только на AGND лучше не заводить, хотя они и соединены внутри), и только потом дальше.

Делители напряжения батарей далековато, желательно сокращать длину дорожек от средних точек до меги. Но это уже не столь критично.

Ну и землю на разъёмах в центр, согласно предыдущему оратору 😃

Artie
Dikoy:

А потребление какое?

У KPC-226, например, согласно даташиту, 140, а по факту - меньше 90мА.

Вот сунет юзер камеру, а напряжение питания телеметрии просядет, или вообще LDO сгорит нафиг.

Среднестатистический регулятор в DPACK’е - это полампера или ампер, и у всех современных есть защита по температуре…
Кроме того, данный “продукт” на клинических идиотов, вроде, не расчитывается, так что юзер, который перегрузит регулятор - сам себе злобный буратино.

Не, мухи отдельно ИМХО.

Ну, “наше дело - предложить, ваше дело - отказаться.” 😃

А вообще, “резистор” в 0Ом решает подобные проблемы. Нужно - впаял, не нужно - забыл впаять. 😛

smalltim

Так, я не совсем понял.

Есть трехногие разъемы PPM, ADC6, ADC7, TEMPSENSOR, VIDEO, GPS. Во всех случаях есть земля, +5В и сигнал.

Что в середину - землю или питание?

Про питание приемника и камеры - виртуальные диоды - понял.

Ставить развязывающие конденсаторы по 0.1 мкф между землей и питанием на этих всех разъемах?

Dikoy
Artie:

Среднестатистический регулятор в DPACK’е - это полампера или ампер,

При условии полигона в пару см квадратных 😉
Тепло, оно на любом линейнике будет выделяться. И примерно одинаковое.

150 мА, это достаточно много. Это в 2 раза больше потребления всей схемы.

>>Что в середину - землю или питание?

А у сервомашинок как сделано? 😉

>>Ставить развязывающие конденсаторы по 0.1 мкф между землей и питанием на этих всех разъемах?

Не нужны. Их надо ставить у самых лап микросхем, на разъёме они бесполехны.

Artie
smalltim:

Есть трехногие разъемы PPM, ADC6, ADC7, TEMPSENSOR, VIDEO, GPS. Во всех случаях есть земля, +5В и сигнал.
Что в середину - землю или питание?

Питание, конечно.

Про питание приемника и камеры - виртуальные диоды - понял.

Можно виртуальные диоды, можно резисторы. В большинстве случаев на них все равно будут ставить просто перемычку…

smalltim

Пока с разводкой вот так получается:

Нижний слой (на схеме - синий) предполагается залить “землей” целиком, сделав пустые острова только там, где идут дорожки и стоят не контачащие с “землей” разъемы.
Соответственно, везде, где нужна “земля”, будет просто делаться via на “земляной” слой.

Dikoy

Переходы очень малы. На коленке их уже не сделать…
Надо пады хотя бы по 2,5 мм делать.

Верхний слой землёй, это верно. Но тогда без проводников на той стороне.
С проводниками это получается уже двусторонка (перемычками уже не обойдёшься) со всеми вытекающими. А если делать двусторонку, тогда уж нормальную - с деталями на обеих сторонах.
Просто нужно определиться: если делать “для народа”, то только односторонку с полигоном. Если делать под производство, то и делать нормальную плату, но её уже не повторят те, у кого под рукой нет производителя плат.
Я бы отвёл верний слой под землю, а все прводники расположил снизу.

Небольшие замечания по убиванию двух перемычек 😃
Кондёр переносите вверх, одну дорожку выводите по углу корпуса, другая спокойно обходит вокруг.

smalltim

Вот обновленная схема - добавлено резисторов-перемычек для удобства разводки и добавлен выход USART-TX, пригодится:

Вот разводка:

Вот файлики для бесплатного Eagle 5.0:

Пожалуйста, покритикуйте-похвалите, и если всё в порядке, я отдаю это на завод 😃

Artie
smalltim:

Вот разводка:

Очень неплохо !

Топологию разводки питания и прочие тонкости сейчас анализировать сил уже нет - очень спать хочется 😵, но вот что бросилось в глаза:

  1. На коннекторе под PPM (левый нижний угол) лучше все-таки поменять местами земляной контакт с сигнальным.
  • Даже если для этого придется сделать перемычку (а можно просто обвести трассу по краю платы), это все равно будет более “идеологически верным”, потому как в противном случае этот разъем - единственный, стоящий “вверх ногами” относительно всех остальных - непременно будут забывать перевернуть.
  1. Контакты на земляной полигон не нужно отводить отдельными “ножками”, не нужно и относить землю от всех прочих контактов.
    Землю следует растянуть на весь нижний слой - от края до края платы, а под штыри вырезать в ней круглые “дырки”. Там, где контакт земляной - оная дырка пересекается двумя перпендикулярными линиями - для удобства пайки, чтобы не греть весь слой. (Не знаю, внятно ли объяснил, но представьте себе этакую “мишень”: круг с вписанным в него знаком “+”).

  2. Разъем программирования лучше все-таки сделать нормальным, однорядным. Для этого достаточно сдвинуть его на один шаг сетки (2.54) вниз и на один шаг влево, а земляной контакт в нем - “вернуть в ряд”, на место переходного отверстия. … Или наоборот - сделать его 2х3, вернув “на место” два “оторванных” вправо пина.

smalltim

>1. На коннекторе под PPM (левый нижний угол) лучше все-таки поменять местами земляной контакт с сигнальным.

  • Даже если для этого придется сделать перемычку (а можно просто обвести трассу по краю платы), это все равно будет более “идеологически верным”, потому как в противном случае этот разъем - единственный, стоящий “вверх ногами” относительно всех остальных - непременно будут забывать перевернуть.

Сейчас сделаем.

>2. Контакты на земляной полигон не нужно отводить отдельными “ножками”, не нужно и относить землю от всех прочих контактов.
Землю следует растянуть на весь нижний слой - от края до края платы, а под штыри вырезать в ней круглые “дырки”. Там, где контакт земляной - оная дырка пересекается двумя перпендикулярными линиями - для удобства пайки, чтобы не греть весь слой. (Не знаю, внятно ли объяснил, но представьте себе этакую “мишень”: круг с вписанным в него знаком “+”).

Я так и хотел изначально, но за всё то время, что работаю с Eagle, так и не понял, как это сделать. Сможете - честь Вам и хвала. Впрочем, по-моему, это мало что поменяет, кроме как эстетически 😃

>3. Разъем программирования лучше все-таки сделать нормальным, однорядным. Для этого достаточно сдвинуть его на один шаг сетки (2.54) вниз и на один шаг влево, а земляной контакт в нем - “вернуть в ряд”, на место переходного отверстия. … Или наоборот - сделать его 2х3, вернув “на место” два “оторванных” вправо пина.

На самом деле это разъем 2х5, какой-то из стандартных Атмеловских, у меня с таким идет программатор ( www.argussoft.ru/vendors_list/argussoft/…/ASxx/ ). На месте отсутствующих пинов - земляные контакты, там и одного достаточно. Переделывать разъем на что-то другое, понятное дело, не хочу 😉

Dikoy
  1. Там, где контакт земляной - оная дырка пересекается двумя перпендикулярными линиями - для удобства пайки, чтобы не греть весь слой. (Не знаю, внятно ли объяснил, но представьте себе этакую “мишень”: круг с вписанным в него знаком “+”).

Это термобарьер обычно называется, так и пишется в меню ПО (это я не вам а автору 😃 ).

  1. Разъем программирования лучше все-таки сделать нормальным, однорядным. Для этого достаточно сдвинуть его на один шаг сетки (2.54) вниз и на один шаг влево, а земляной контакт в нем - “вернуть в ряд”, на место переходного отверстия. … Или наоборот - сделать его 2х3, вернув “на место” два “оторванных” вправо пина.

Не, двухрядный, это как раз стандарт для нормального программатора.

smalltim:

На месте отсутствующих пинов - земляные контакты, там и одного достаточно.

На самом деле, там в шлейфе земляные контакты идут между сигнальными и экранируют. Что позволяет шить на бОльшей скорости и более длинными кабелями.
У меня тоже аргусовский програамер, AS2M 😃

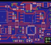
smalltim:

Вот, пожалуйста:

Аналоговая земля таки делает петлю, но учитывая сплошной полигон это уже не так страшно. Хуже с питанием - земля с разъёма питания входит на полигон и шурует напрямки к потребителям. Обратный ток также идёт на разъём в обход конденсаторов фильтра (он же не дурак карабкаться по via на второй слой 😃 ).
Я бы убрал землю под микросхемой стабилизатора (не обязательно всю - но ток по ней течь не должен) и убрал зачёркнутые отверстия, землю от разъёма подвёл жирным проводником (чёрная линия) к первым двум via, потом пусть идёт по дорожке со стороны элементов вплоть до последнего тантала. И уже там переходит на полигон. Заметьте, выход напряжения питания у вас там же 😉 При таком раскладе обратный ток неминуемо попадёт на этот тантал, а земли делителей не будут замыкаться сразу на разъём питания.

С заводом подождите чуток, надо ещё поглядеть…

Кварц вот неоптимально стоит - земли капациоторов совсем не явно попадают на землю МК… Но это, думаю, уже не так страшно.

Artie
smalltim:

Я так и хотел изначально, но за всё то время, что работаю с Eagle, так и не понял, как это сделать. Сможете - честь Вам и хвала. Впрочем, по-моему, это мало что поменяет, кроме как эстетически 😃

Про игл навскидку не скажу, бо работал всю жизнь в пикаде…
А так - это действительно непринципиально, но, как в известном анекдоте, “неаккуратненько как-то !” 😁
Можно просто оставить прямоугольные окна вокруг коннекторов (как это получилось в последней версии на разъеме программирования).

На самом деле это разъем 2х5, какой-то из стандартных Атмеловских, у меня с таким идет программатор

Понял. (Сразу не сообразил, бо вариантов этого коннектора много, и используемый мною “байтбластеровский” 2х5 по раскладке на Ваш ни разу не похож).
Однако, добавьте тогда хотя бы земляной пин на место via, чтобы при необходимости можно было использовать этот коннектор как однорядный Г-образный (пусть и без питания) для “связи с внешним миром”.

Dikoy
Artie:

Однако, добавьте тогда хотя бы земляной пин на место via, чтобы при необходимости можно было использовать этот коннектор как однорядный Г-образный (пусть и без питания) для “связи с внешним миром”.

+1

smalltim

А вот фиг вам Ж)
Там на месте отсутствующего пина находится нога LED программатора. Вы уверены, что хотите заземлить LED?

Artie
smalltim:

А вот фиг вам Ж)
Там на месте отсутствующего пина находится нога LED программатора. Вы уверены, что хотите заземлить LED?

Н-да, неаккуратненько получается… 😉

Можно, конечно, там дырку все-таки сделать (с тем расчетом, что пока будем шить/ладить - оставим ее незадействованной, а если захочется, не дай бог, шлейф - впаяем кривой штырек)…
Однако, про такую “мелкую особенность” придется все время помнить, так что, наверное, лучше ну его нафиг. От греха…