ИСУ 152, 1/16 с нуля...
Mats дружище танк будет у тебя р/у, или так моделью, ты нашел регулятор двигателя?, могу презентовать регуль на PIC12F675! Пиши адрес личку, отправлю почтой! Детали сегодня получил, еще не собирал, если есть, пожелания пиши, учту при сборке!
? , что было нелегко перевести lol
Автор хочет послать Вам схему управления моторами на микроконтроллере.
The author wants to send you the scheme of control for motors on the microcontroller.
ah. спасибо! повезло миледи скоро вернуться домой из России. переводчик урод здесь
thanks! lucky my lady soon getting home from russia. translator freak here
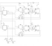
Mats! Друг мой, сегодня сделал печатную плату регулятора для твоего танка ИС-152, регулятор может работать от 7-18v ток 20 А, после сборки погоняю, у меня есть двигатель от шуроповерта на 12 вольт. Вот схема и печатная плата в лайоуте! Если нужна программа Layout? Скажи я скину ее тебе на почту! Схема стандартная, переделанная на два двигателя, прошивка родная автора, отсечка по питанию при использовании Li-PO аккумуляторов. Я не знаю, что за моторы ты будешь использовать для модели масштаба 1:4, можно попробовать взять моторы и погонять на этом регуляторе. Если ток будет большой то на плату нужно будет прикрутить радиатор и поставить кулер для охлаждения. Вообще в этой схеме есть свободная нога PIC контроллера, планирую сделать отдачу при выстреле из пушки. Нужно изменить прошивку, но я не селен. Есть исходный текст программы на этот регулятор, будем работать.
я могу легко сделать его получить работу в высшие силы и усилитель. 1 / 4 использовать до 120 р Контроллер скорости усилитель. эту карту использовать surfacemounted компонентов
Mats! Собрал для твоего ИС-152 регулятор управления двигателями, все нормально работает. Только двигатели должны быть коллекторными! Поставил на шасси своего китайца HL, гонял минут 30 все ГУД! Радиатор можно не ставить практически не греется, а для твоего масштаба 1:4 нужно что-то другое этот регуль точно не потянет 300 кг это вес. Испытывал этот регуль на двигателе от шуроповерта, двигатель RS-550 на 12 вольт. Нужно ставить радиатор и будет нормально. Вот фото!
Это большое преимущество. Благодаря моему хорошему другу. Здесь я почти закончили с материалом для танка Тигр послать за вами. Это много книг здесь искать дюйма за 15 500 общая
Здесь находится видео, тестирование регулятора двигателей upload.com.ua/get/902679161/P1010485.MOV размер файла 256Mb
hardl
Скажите пож, в этой схеме что отвечает за отсечку по напряжению? Можно ли ее переделать под 36В и до 40А для каждого из двигателей??
в соседней теме спрашиваю примерно о том же)
В этой схеме за это отвечает PIC, но его можно отключить, 4 нога! Ты заметил в схеме стоит два PICа и они прошиты одной прошивкой. У второго контроллера 4 нога не подключена, все работает. При понижении питания ниже придела один двигатель не будет работать. Силовую часть придется переделывать на напряжение 36 v и такой ток!
к сожалению, для меня электроника - сумеречный лес (по крайней мере не темный), поэтому все сложновато…А насколько сложно изменить силовую часть? Это нужно подбирать спец. детали?
IR4428 у них питание 20 v, нужно ставить что то другое. Брать даташиты на полевики и думать. Вообще-то здесь нет ничего сложного, нужно определится как и что здесь работает, какую роль выполняет IR4428, точно не я знаю, может его от стабилизатора запитать. А мосфеты уже питать от 36 v. Нужно у корешка спросить, узнаю напишу.
Hej, Mats! Jag håller också på att bygga stridsvagnsmodeller och är from Uppsala. om du vill så kan jag hjälpa dig med översättningar av dina poster./Привет Матс! Я тоже занимаюсь модельным танкостроением и живу Упсале. Если хочешь, я могу помочь тебе с переводом твоих постов. /
Hej, Mats! Jag håller också på att bygga stridsvagnsmodeller och är from Uppsala. om du vill så kan jag hjälpa dig med översättningar av dina poster./Привет Матс! Я тоже занимаюсь модельным танкостроением и живу Упсале. Если хочешь, я могу помочь тебе с переводом твоих постов. /
Tack bra och veta
Хорошо знать













