Сборка модели танка ИС-2, 1:6.
Посмотри этот вариант, для длинного и тяжелого ствола идеально подходит www.rcpanzer.de/apboard/thread.php?id=19612&start=… ( фото механизма )
Ну да, оно самое. Просто если ставить двигатель, то придётся ставить ограничители. А если ставить серву, то можно выставить крайние точки в аппе.
Ну да, оно самое. Просто если ставить двигатель, то придётся ставить ограничители.
По моему поставить микрушки в крайних точка не проблема. С сервой не стоит замарачиваться в шестом масштабе, для восьмого ещё подходит если ствол лёгкий .
А почему серву не использовать, можно вот по этой фотке

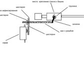
Только сделать так, художник с меня хреновый, так что сори. Синие детали это шестерни, то есть сделать редуктор только с сервы
А серву переделать как я сылки выше давал, то есть убрать с серы резистор и поставить датчики крайних точек на орудие.
Или сделать такой редуктор как на фото и регулем управлять двиглом, но не будет крайних точек орудия
Только сделать так, художник с меня хреновый, так что сори. Синие детали это шестерни, то есть сделать редуктор только с сервы
А серву переделать как я сылки выше давал, то есть убрать с серы резистор и поставить датчики крайних точек на орудие.
Про серву забудьте, только мощный привод.
Про серву забудьте, только мощный привод.
Хотите сказать что Сервы килограмм на 7-8 не хватит?😦
Мне кажется, это из той же оперы с башней - если кто то захочет в ручную за ствол подержатся. При нажатии на ствол,… а рычаг напрямую соединён с сервоприводом, как на моей схеме, то этот сервопривод может поломаться.
если кто то захочет в ручную за ствол подержатся
А ты Отстреливайся!!!😈
В таком случае можно сделать на продольной тяге какойнибуть фрикцион продольного действия… Жесть конечно будет, хотя если по фонтазировать - авось что и получится.
О! можно обычный , прям как авто-сцепления (как я в самом начале рисовал) Но обязательно чтобы сера могла его провернуть! Смысл в том что если дуло кто то ВВЕРХ дёрнул, чтоб оно упёрлось в стопоры (жёсткие), а потом чтобы серва “догнала” пушку движением ВВЕРХ через дисковый фрикцион на оси вращения пушки…
Может так получится?
Наверно, всё таки двигатель с редуктором самое простое и надёжное. Как на фото, которое выложил Николай, сообщение №129. А по крайним точкам концевики. Только двигателя, меньшего размера, что стоит для поворота башни, у меня нет. Возможно найти такой же и попробовать установить тогда его для подъёма ствола.
Да для подъёма ствола фрикцион не нужен, если делать с червячным редуктором и применением сервы как в моём посте 129, то для безопасности механизма от случайного нажатия на ствол можно применить возвратную пружину то есть, качалку не крепим на мертво к стволу , а передаём усилие от качалки к креплению ствола к башне через пружинный механизм
.
Итог простота и функциональность, при том если ствол сбалансирован ваше чума будет . Но, а концевые выключатели ставим на качалку. Плюсы такой конструкции с сервой, не обязательно ставить мощную серву, как как компенсируется червячной передачей, получите тягу в кг 10 от сервы в 2.5 кг ( но обязательно с металлическими шестернями ), концевики припаиваем в место резистора положения сервы, с добавлением еще пары постоянных резисторов.
На регулятор если его использовать с редуктором, концевики не поставишь.
Если использовать мощную серву и соединять ствол и её качалками, то надо делать амортизатор с пружинами на тяге, чтоб обезопасить серву при нажатии.
Ну в общем надо пробовать.
Да кстати вот здесь myresearch.lt/blog/servo180/servo180_ru.phtml#Anch…><5E0=87-6236 есть тема Сервомеханизм с магнитным датчиком положения
Такой сервомеханизм может использоваться для управления различной механизацией, например: выпуск шасси или вращение какого-то элемента через дополнительный редуктор. Я использовал такие датчики для выравнивания видеокамеры относительно положения механического гироскопа. Датчик Холла обеспечивает пропорциональную реакцию на изменение магнитного поля с учетом полярности. Отсутствие или нейтральное магнитное поле (на равном удалении от противоположных полюсов) в переделанном сервомеханизме соответствует нейтральному положению потенциометра в обычном сервомеханизме. Датчик реагирует на смещение или на вращение магнита, так же можно использовать два магнита для обозначения двух крайних положений. Схема подключения:

и как выглядит

Вот можно и на магнитах крайние точки сделать, датчиков холла как грязи
то для безопасности механизма от случайного нажатия на ствол можно применить возвратную пружину то есть, качалку не крепим на мертво к стволу , а передаём усилие от качалки к креплению ствола к башне через пружинный механизм
и в итоге получаем болтающийся ствол при переезде препятствия. И это можно увидеть на многочисленных роликах моделей танков большого масштаба на Ютубе, из за неправильных конструкций привода.
Плюсы такой конструкции с сервой, не обязательно ставить мощную серву, как как компенсируется червячной передачей, получите тягу в кг 10 от сервы в 2.5 кг ( но обязательно с металлическими шестернями ),
Николай, не хочу Вас обидеть , но Вы “теоретик”, а не “практик”. На практике , всё абсолютно работает не так, как на листе бумаги или в голове.
Мне кажется, это из той же оперы с башней - если кто то захочет в ручную за ствол подержатся.
Что Вы цепляетесь за то, что кто то вдруг схватит и подёргает. Думаю , дома приложитесь быстрее к стеночки “дулом”, мы это всё проходили.
мы это всё проходили.
Так если вы это всё проходили, то для меня эта конструкция в новинку и всех вариантов просчитать я не могу. Поэтому и хочется услышать какие то советы по изготовлению.😉
А теорию что кто то вдруг схватит и подёргает, знаю не по наслышке.
и в итоге получаем болтающийся ствол при переезде препятствия. И это можно увидеть на многочисленных роликах моделей танков большого масштаба на Ютубе, из за неправильных конструкций привода.
Ваш пример где rcopen.com/forum/f99/topic202283/41 чтоб судить, какова скорость танка чтоб ствол болтало как фу … в стакане, при том? что червячная передача не навредить исполняемому механизму, даже если вы поставите пружину с усилием в 1 кг и с учетом балансировки ствола по центру крепления, болтанки не будет!!!, даже с ухабами в 30 градусов и скорости в 5-7 км в час, или у вас масштаб должен по 30 км вычухивать. Вес ствола тоже учитывать надо и где этот вес компенсирован.
Николай, не хочу Вас обидеть , но Вы “теоретик”, а не “практик”. На практике , всё абсолютно работает не так, как на листе бумаги или в голове.
.
Я теоретик??? Ошибаемся в железе 28 лет без теории, по мусоркам собирал в детстве гавно и делал игрушки себе и только с 22 по 34 с промежутками получил два образования теоретических, высших, Но 10 лет работаю на ремонте сотовых, до этого чинил на дому всю быт технику, и вечерами сидел от делать нехрена делал всяко разно механизмы, сори фото не делал. Не в обиду, дайте свой вариант, хотя бы на том что обещали.
Что Вы цепляетесь за то, что кто то вдруг схватит и подёргает. Думаю , дома приложитесь быстрее к стеночки “дулом”, мы это всё проходили.
Ситуации бывают разные, ваши модели хороши и воспитание окружающих другое, а бывают просто тупые люди, я не успел развернуть вертолёт, а ребятенок уже его схватил, ( не успел ак подключить ) на вопрос попане какого ху… ты делаешь и не смотришь, но он же музчина , до этого предупредил всех и сделал зону безопасности 15 метров, было три человека я и они, вот так. Пришел домой с заряженными аками.
чтоб судить, какова скорость танка чтоб ствол болтало как фу … в стакане,
Даже на маленькой скорости будет болтаться Видео1 Видео2 Видео3 и Видео4 можно продолжать и дальше. И заметьте модели не дешевые, и в добавок на них ещё плохое крепление башни.
10 лет работаю на ремонте сотовых, до этого чинил на дому всю быт технику, и вечерами сидел от делать нехрена делал всяко разно механизмы,
Про Ваши способности в электронике я ни чего не говорю, они интересны. Но опять же, не всё подходит к танку большого масштаба. Я с электроникой не дружу, и приходится делать по своим способностям.
Да не в электронике дело, при балансировки ствола по месту крепления и установки ( подбором ) пружины болтанка будет не более как на этом видео, что вы показали. Конечно если поставить слабую пружину то это будет напоминать систему стабилизации как на Т-90. Конечно здесь в расчет надо брать длину орудия и её вес, но при грамотном подходе можно всего добиться. Можно и отказаться от этой затеи с пружиной - но, будет если что черевато повреждением всего механизма наклона орудия. В общем, пусть решает хозяин танка как ему это делать.
Сергей, а как вы думаете соорудить сей механизм, есть же у вас какие то мысли, вы сделали замечательные модели и думаю не раз останавливались на этом вопросе.
Вчера поработал в мастерской и… вот, получился такой механизм для подъёма ствола. Разобрал движок со стеклоподъёмника, переточил вал и опять собрал. Попробовал в работе на холостом ходу. Получился довольно мощный, с запасом. Расчетное время на подьём ствола 6 сек. Со временем, на боковой панели, будут установлены концевики.
На подходе механизм для поворота башни, с фрикционным механизмом. Мотор взял такой же.
Когда модель танка демонстрируешь на публике, то обязательно дёрнут за ствол вверх!!! (особенно детишки) ПРОВЕРЕНО!!! так что вариант с рулёвой не пойдёт, даже с железными шестернями (проверено). Вариант с стеклоочистителем хорош только места много занимает, концевики можно не ставить если сделать возврано-поступательный (паровозный) механизм, то есть держи ручку вверх (или вниз) скоко хош! ствол будет опускаться и подниматься (естественно ход инвертируется)
Вариант с стеклоочистителем хорош только места много занимает, концевики можно не ставить если сделать возврано-поступательный (паровозный) механизм, то есть держи ручку вверх (или вниз) скоко хош! ствол будет опускаться и подниматься (естественно ход инвертируется)
Очень дельный совет про возвратно-поступательный механизм. СПАСИБО! 😃 Надо покумекать. Кстати, можно на него тоже фрикцион приладить. Тогда будет не страшно за механизм. Я сначала доделаю и испытаю фрикцион на механизме поворота башни, а если эта схема работать будет, то тогда сделаю её на стволе.
Кстати, башня довольно большая, места я думаю, хватит.
Алексей, если будете использовать червяк, то сделайте не гайку, которая накручивается на червяк а пружинку, то есть, устройство если смотреть со стороны червяка напоминает букву П одна сторона которой состоит из жесткой платформы с нанесенными на не проточками с шагом резьбы червяка (фактичекски это и есть резьба только “развернутая”) а другая - тонкая стальная пружинистая проволка которая с усилием входит в резьбу червяка (принцип механизма перемещения каретки сд или двд приводров или даже дисководов). При нажатии на ствол извне пружинка отойдет и даст плоской “Гайке” проскользнуть по червяку.
Тоже как вариант
При нажатии на ствол извне пружинка отойдет и даст плоской “Гайке” проскользнуть по червяку.
Мне нравится такой вариант. И практически минимум переделок. Спасибо!
Вчера сделал дульный тормоз.
одной деталью ? обалдеть.