Еще раз про накал свечи

BlackRider

Уважаемые коллеги,
Пришла в голову мысль сделать накал свечи на LM338. Данная микросхема относительно недорогая (примерно 5 евро) и позволяет сделать источник тока до 5А буквально из пары деталей. Если я правильно понял, типичный ток накала - порядка 3.5А. На него и настроим источник.
Основной плюс такой реализации - стабилизация тока позволит автоматически прокаливать свечу при переливе топлива. Если параллельно свечке включить индикатор напряжения, то можно оценить нормально работает свеча или перелита, а также покажет обрыв нити накаливания.
Прошу высказывать свои мнения.

Smouk_RedKaktuss

Ну это включение явно не для 5А. 1,5 максимум.
А на счет перелива - сопротивление топлива достаточно большое и это вряд ли изменит проводимость свечки. Обрыв да. И еще непонятен смысл ограничения по току? Свечка сама по себе резистивный ограничитель.

Volante24
BlackRider:

типичный ток накала - порядка 3.5А. На него и настроим источник.
Основной плюс такой реализации - стабилизация тока позволит автоматически прокаливать свечу при переливе топлива.

Ни в коем случае!
Домашнее задание: представьте себе, что будет, если сделать такое же устройство стабилизации тока для обычной лампочки накаливания. Скажем, на 60вт (подсказка: рассмотреть случай, когда вы по ошибке ввинтите лампочку на 40вт).

Накал свечи должен работать при фиксированном напряжении! (Как и бытовые лампочки).

Сопротивление спирали свечи при разогреве меняется раза в три, если не больше. При ее переохлаждении ток сам значительно возрастает.

Если хотите измерять температуру спирали, просто измеряйте ток при известном напряжении (я так делал и анализировал работу двигателя).

Zigzag
Volante24:

Сопротивление спирали свечи при разогреве меняется раза в три, если не больше. При ее переохлаждении ток сам значительно возрастает.

Правильно, и выжигает масло в залитой свече. Пользуюсь накалом со стабилизацией тока накала уже несколько лет, не нарадуюсь. Не имеет значение длина проводов, качество контакта, степень залития свечи, не нужен индикатор вообще-один раз по цвету выставил накал и всё, свечки у меня все одинаковые.

Smouk_RedKaktuss
Zigzag:

Правильно, и выжигает масло в залитой свече. Пользуюсь накалом со стабилизацией тока накала уже несколько лет, не нарадуюсь.

Ток не измеряли?

Volante24
Smouk_RedKaktuss:

Ток не измеряли?

Я измерял на своей свече – просто подсоединил к заряднику ICE в режиме motor break-in. Ток на этой конкретно свече был (когда разогрелась) около 3.1А, если помню правильно.

Я не говорю, что режим фиксированного тока смертелен для наших свечей. Он логически неправилен.
Мощность на спирали P = R*I^2 = U^2/R. При фиксировании напряжения U температура поддерживается значительно лучше: при охлаждении спирали ее сопротивдение падает, и мощность увеличивается. При фиксировании тока при нагреве спирали (скажем, мотор завелся и работает на хороших оборотах) мощность, наоборот, будет только возрастать, температура еще более подымется, …

BlackRider
Smouk_RedKaktuss:

Ну это включение явно не для 5А. 1,5 максимум.

Вообще-то схема включения приведена из datasheet. Именно на 5А с указанными номиналами.

Smouk_RedKaktuss:

А на счет перелива - сопротивление топлива достаточно большое и это вряд ли изменит проводимость свечки.

Перелив ее охладит - сопротивление спирали уменьшится.

Volante24:

Ни в коем случае! Домашнее задание: представьте себе, что будет, если сделать такое же устройство стабилизации тока для обычной лампочки накаливания. Скажем, на 60вт (подсказка: рассмотреть случай, когда вы по ошибке ввинтите лампочку на 40вт).

Решение домашнего задания 😃
Сопротивление лампы накаливания 60Вт R60=U^2/P=220^2/60=807 Ом
Сопротивление лампы накаливания 40Вт R40=U^2/P=220^2/40=1210 Ом
Таким образом, рабочий ток лампы 60Вт I60=U/R60=220/807=0.27А

Предположим, что наш источник тока имеет достаточный запас по напряжению на входе и отдает в нагрузку 0.27А. Если мы в качестве нагрузки “по ошибке вкрутим лампу на 40Вт”, то источник тока поднимет напряжение на ней до
U40=R40*I60=1210*0.27=327 В, чтобы обеспечить заданное значение тока.
При этом в лампа будет рассеивать мощность P=I60^2*R40=0.27^2*1210=88 Вт. Реально больше т.к. за счет возрастания температуры сопротивление вольфрама увеличится процентов на 15 (Физические величины, Бабичев и др.).
Спираль не рассчитана на такой тепловой режим и, конечно, перегорит.

Но какое отношение все это имеет к платиновой свечке, которую мы будем питать номинальным током?

Volante24:

Сопротивление спирали свечи при разогреве меняется раза в три, если не больше. При ее переохлаждении ток сам значительно возрастает.

вот с этим я совершенно согласен. действительно, “стабилизация” тока будет происходить автоматически при неизменном напряжении накала.

Volante24:

Накал свечи должен работать при фиксированном напряжении! (Как и бытовые лампочки).

А вот это я как раз и оспариваю. Хотя сейчас, аккуратно все продумав, я склоняюсь к мысли, что использование стабилизированного источника тока может быть и лишним. Он всего-лишь ускорит прокал залитой свечи, который, в принципе, и без того происходит достаточно быстро и снизит влияние плохих контактов в цанге и пр.

Ух ты, пока писал сообщение дискуссия развернулась 😃
Вот чего я еще не продумал, так это что будет после старта мотора. Возможно тут вы, Volante24, и правы…
С другой стороны есть положительный многолетний опыт земляка ZigZag, который тоже надо принимать во внимание.
В LM338 привлекает еще предельная простота конструкции. Всего-то нормальный радиатор поискать надо да резистор подобрать.

Smouk_RedKaktuss
BlackRider:

Вообще-то схема включения приведена из datasheet. Именно на 5А с указанными номиналами.

Каюсь, в метал. корпусе TO-3 возможно. На вскидку решил, что в 220.

kai66

не вдаваясь в преимущества токовой стабилизации или стабилизации напряжения, сама LM338 это _линейный_ стабилилизатор - отсюда и все ее минусы при кажущейся простоте - она сама будет “балластной лампочкой” т.к. должна рассеивать всю остальную мощность. хотя смотря к какому аккумулятору вы будете подключать сие устройство. я бы посмотрел в сторону LM2576 - импульсный 3А стабилизатор. и схемка на нем есть - rcopen.com/forum/f8/topic15492
хоть деталей и больше, но по крайней мере аккумулятор будет служить гораздо дольше чем с 338-й.

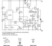
Zigzag

Я, например не искал лёгких путей и сваял вот по такой схемке:
😮

Volante24
BlackRider:

С другой стороны есть положительный многолетний опыт земляка ZigZag, который тоже надо принимать во внимание.

Продолжать спорить не буду, главное уже сказано. Просто добавлю, что моя самая вторая свеча сгорела как раз тогда, когда, не отключив накал, мотор погоняли на хороших оборотах. С тех пор я этого не делаю, и пока ни одна свеча сама не сгорела. Совпадение? Вам судить…

В LM338 привлекает еще предельная простота конструкции. Всего-то нормальный радиатор поискать надо да резистор подобрать.

Так точно так же можно сделать и стабилизатор на фиксированное напряжение (если у LM338 больше напряжение, возьмите другую – их же сотни!). Но линейный стабилизатор для таких целей – отстой… Лучше импульсный.

Zigzag:

Я, например не искал лёгких путей и сваял вот по такой схемке:
😮

Ох, нелегкий

А не проще ли взять любой старый зарядник для мобильника от 12В и слегка его оттьюнить?

BlackRider
kai66:

она сама будет “балластной лампочкой” т.к. должна рассеивать всю остальную мощность.

именно так, но по сравнению со стартером, питающимся от того же аккумулятора и работающего сопоставимое время это уже не так много, правда?

так что, можно резюмировать что стабилизатор тока лишний? или у кого-то еще есть замечания в его пользу?

к слову, знает ли кто Radio South Pro-Driver MKIII? знакомые его очень хвалят. как он реализован?

Вячеслав_Старухин
kai66:

…LM338 это _линейный_ стабилилизатор - отсюда и все ее минусы при кажущейся простоте - она сама будет “балластной лампочкой” т.к. должна рассеивать всю остальную мощность. … я бы посмотрел в сторону LM2576 - импульсный 3А стабилизатор. и схемка на нем есть - rcopen.com/forum/f8/topic15492

Данное устройство успешно работает уже 8 лет, ни разу не подводило и не сожгло ни одной свечи. А лучший критерий истины - это, как всем известно, опыт!
Стартер, кстати, работает гораздо меньшее время, в десятки раз, примерно секунду. А накал пока подключишь, пока выключишь так, чтобы под винт не попасть…

BlackRider
Вячеслав_Старухин:

Добавлю, что данное устройство успешно работает уже 8 лет, ни разу не подводило и не сожгло ни одной свечи.

видимо не нем и остановлюсь.

неужели никто не знаком с Radio South Pro-Driver MKIII?

Zigzag

Вот мучают меня сомнения. После проведённых экспериментов похоже что предложенная мной схема это просто импульсный стабилизатор напряжения с защитой от короткого замыкания, так что LM2576 - современное решение данного вопроса.

Volante24
Вячеслав_Старухин:

Данное устройство успешно работает уже 8 лет, ни разу не подводило и не сожгло ни одной свечи. А лучший критерий истины - это, как всем известно, опыт!

Мне кажется, Вы не врубились в дискуссию: “Данное устройство” по вашим ссылкам как раз и стабилизирует напряжение на свече, а не ее ток.