Надежная современная стартовая панель

Вячеслав_Старухин

3 года назад я построил отличную стартовую панель по схеме, предложенной Ken Hewitt.

Построена она на современной специализированной элементой базе - микросхеме импульсного преобразователя напряжения ( частота преобразования - 52 КГц ) , поэтому надежна, обладает хорошим КПД, проста по схеме, дешева, не требует настройки и, наконец, многократно проверена временем.

Вот какие элементы ( всего на 117 рублей 70 копеек ) я купил за несколько минут в Чипе-Дипе:

  1. микросхема LM 2576T-ADJ в корпусе TO220-5
  2. диод 1N5401 ( 3А 100В )
  3. диод Шоттки ( 3А/80А 40В )
  4. дроссель(SMDинд) LQH4N101K04 100 мкГн 10%
  5. конденсатор K50-29 100 мкФ 63 В
  6. конденсатор K50-29 470 мкФ 16 В
  7. резистор С2-23 0.125 Вт 1% 470 Ом
  8. резистор С2-23 0.125 Вт 1% 680 Ом
  9. резистор С2-23 0.125 Вт 1% 1,2 КОм

Еще использовал небольшой старый стрелочный индикатор.
Больше ничего не нужно.

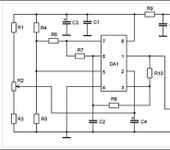
Схема такая:

Вот ссылка на страницу автора в Интернете

Вот ссылка на описание импульсного регулятора напряжения LM 2576

Д_Заточник

А если использовать LM 2679 ADJ, то схема еще лучше будет. Эта микросхемка помощнее и выдает до 5 ампер. И ключ на полевике, то-есть потери на тепло меньше.

Такую тему одним ударом похерили 😃

Вячеслав_Старухин

А вот так выглядит удобный ящик с этой схемой внутри, с батареей, стартером и с цангой. Ящик с откидной крышкой, которая защищает от дождика и грязи.
Стелочный прибор не виден за стартером. Он почти не нужен на практике, только однажды, когда одна свеча сгорела, он понадобился для того, чтобы убедиться в том, что ток через нее не идет.

Микросхема, естественно, снабжена большим радиатором.
Вся схема из-за своей простоты спаяна на куске макетной платы с дырочками.

anm
Вячеслав Старухин

А вот так выглядит удобный ящик с этой схемой внутри, с батареей, стартером и с цангой.

Из чего сделан ящик, и где эту штуку продают?

Д_Заточник

Да, а из чего ящик? На ДСП не похоже, больше на гипрок машет… Но ведь не из него? 😉 А микросхемку в Чипе и Дипе продают, 61 рупь на сегодняшний день.

Вячеслав_Старухин

Нигде не продают. Я его сам сделал.

Материал очень удобный, не боится топлива, легко обрабатывается, такой материал я увидел в некоторых изделиях старейшего московского моделиста Льва Ильича.

Но название материала я забыл, сам бы хотел вспомнить.
Материал был мною куплен в магазине “Сделай сам”. Магазин давно закрыли.

Еще из такого же материала у меня был заправочный ящик с баком и помпой, тоже очень удобный, но я его забыл в Монино. Хотел бы снова сделать.

Подскажите, как называется такой материал и где его нынче можно купить.

Д_Заточник

Однако мне идея пришла, однако. В магазинах, торгующих приблудами для рекламы (пленка самоклейка, поликарбонат и др) продается вспененный ПВХ пластик. Белые достаточно мягкие и гибкие листы от 3 до 10 мм толщиной. Ну может он и вспененный, но весит - будьте здоровы! Так вот 10 мм для ящика - самое то. Получится крепкий, красивый, удобный, а самое главное к нему циакрином можно все что хочешь приклеить. Обрабатывается сапожным ножом и гвоздем. Кстати из поликарбоната тоже можно… Только швы скотчем проклеить, чтобы мелкие деталюшки не выпадали.

Вячеслав_Старухин

Вот и у меня этот ящик из белого ( он вообще неокрашен ) достаточно мягкого и тяжелого материала толщиной миллиметров 10, который не хрупкий, легко пилится и режется. Не боится топлива.
Очень удобно то, что в этот материал легко входят и хорошо держатся шурупы.
Весь ящик держится на шурупах только! Без всякого клея.

А Лев Ильич делает из такого материала ручки для перевозки моделей.

Д_Заточник

Очень похоже по описаниям на этот ПВХ! Легко обрабатывается ножовкой и напильником, не боится никаких растворителей, белый, гнется при нагреве под нужным углом, шуруп/саморез на ура входит в него. Толщины бывают такие: 1;2;3;4;5;6;7;8;10 мм. Его активно рекламщики используют. Местная цена на лист 10 мм размером 1560 х 3500 составляет 84 евро. Хотя там же можно купить и обрезки по униженной цене.

ЕВГЕНИЙ-ARM

Про регулятор.
Этим летом возникла проблемма нужен был регулятор для накала свечи . Начал собирать как на этом сайте описан , но увы давно с пояльником не возился то макетки нет под рукой тохлорного железа. Решение пришло проще поехал в магазин и купил набор регулятора 12В \ 50А , " Мастер КИТ № NM4511" . Единственное резюки подобрал и переменник другой поставил. Все лето отработал никаких нареканий. И на КЗ не кретичен. При этом сборка занимает 30мин , все в мешочке и детальки и платка.
-------------------------------------------------------------------------
Это просто инфа для тех у кого нет времени или как мне лень с платой возиться . Цена удовольствия у нас в городе 280 руб.

tlvct
Вячеслав_Старухин:

очень удобный, но я его забыл в Монино.

а дядька в монино пару раз приезжал на поле таки, спрашивал кто забыл и сказал чтоб к нему домой за ящиком заходили… 😲

7 days later
Realmer
Д_Заточник:

А если использовать LM 2679 ADJ, то схема еще лучше будет. Эта микросхемка помощнее и выдает до 5 ампер. И ключ на полевике, то-есть потери на тепло меньше.

Такую тему одним ударом похерили 😃

Мдя… в нашем славном городе мне найти оную микросхемку так и не удалось… 😦 Может кто знает, где ее найти???

dmitryu
Realmer:

Мдя… в нашем славном городе мне найти оную микросхемку так и не удалось… 😦 Может кто знает, где ее найти???

Может, не стоит заморачиваться поиском экзотики, а сделать из того, что есть? Например, можно поставить MC34063 + IRF4905.

ЕВГЕНИЙ-ARM

Тоже поддерживаю мнение что нестоит зацикливаться. Как писал выше в моем варианте получаем тоже самое . Элементная база LM358 и полевик IRF3205, на операционнике собран ШИМ , при этом частота генератора не зависит от напряжения питания ( этот недостаток был озвучен в описании статьи регулятора см. статьи), работоспособен от 3 вольт. При этом нет опасения что из-за поменявшегося напряжения питания сожгете свечу. Интересно при подключении к свечке спираль начинает петь , что тоже полезно не отвлекаясь можно судить о целостности нагрузки по звуку. Единственное родной переменник плохого качества его в любом варианте нужно менять стерается после 10 круток. И нужно подобрать резюки на максимальный ток чтоб не палить свечи при случайно свернутом положении подстроечника которым регулирется накал.

2 months later
Driver-NN
ЕВГЕНИЙ-ARM:

Про регулятор.
Этим летом возникла проблемма нужен был регулятор для накала свечи . Начал собирать как на этом сайте описан , но увы давно с пояльником не возился то макетки нет под рукой тохлорного железа. Решение пришло проще поехал в магазин и купил набор регулятора 12В \ 50А , " Мастер КИТ № NM4511" . Единственное резюки подобрал и переменник другой поставил. Все лето отработал никаких нареканий. И на КЗ не кретичен. При этом сборка занимает 30мин , все в мешочке и детальки и платка.
-------------------------------------------------------------------------
Это просто инфа для тех у кого нет времени или как мне лень с платой возиться . Цена удовольствия у нас в городе 280 руб.

Если у Вас сохранилась документация на этот девайс, поделитесь, пожалуйста, номиналами резюков на схеме 😃

ЕВГЕНИЙ-ARM

Хорошо как пойду в машину заберу ( у нас сейчас -27 прихватило на стоянке), только немного я переврал 😊 по запарке . Когда падает напряжение питания из-за севшего аккумулятора , коректировку приходится делать, накал уменьшается. Остается неизменным частота генератора , но напряжение импульсов все равно падает 😕 .
А так устройство пашет нормально. Я его впихнул правдо не в панель а в коробку из под слайдов и акки Панасоник 8-шт. воткнул 1700А\ч. На пол месяца хватает не заряжать. Если вам интересны рюзюки которые пришлось подбирать , боюсь врядли смогу до них добраться - коробка просто склеена циакрилом. Но подбирал по принцыпу описанному в статье на сайте. Подстроечник пользовал от а-втомагнитолы с центровкой в среднем положении ( регулировка баланса) номинал тоже непомню. А так нравится надежность обалденнная и КЗ вообще не боится. При этом при КЗ нагрузка на акках такая же как и при подключенной свечке. В крайнем положении свечу жгет ( до конца лень было выпендриваться) . Но от положения “щелчка” переменника даже уже при начинающих садиться акках я несдвигаю так как накал остается , просто вижу по стрелке амперметра что нагрузка начинает падать и ставлю на зарядку. Только не цепляйте для юстировки сразу свечку. Мне прикурка нужна была срочно и я ее сделал часа за два. Потому пожег свечей КС-2 просто десятка полтора ( особенно благодоря переменнику идущему в наборе он стерся после 10 круток). Атак все номиналы штатные дам - схема в бордочке лежит.

Driver-NN
ЕВГЕНИЙ-ARM:

Хорошо как пойду в машину заберу ( у нас сейчас -27 прихватило на стоянке), Атак все номиналы штатные дам - схема в бордочке лежит.

Как дела с погодой 😃 😃 😃 ?

4 months later
Вячеслав_Старухин

Добавляю фотографию радиатора для hobbit

Вячеслав_Старухин:

А вот так выглядит удобный ящик с этой схемой внутри, с батареей, стартером и с цангой. Ящик с откидной крышкой, которая защищает от дождика и грязи.
Стелочный прибор не виден за стартером. Он почти не нужен на практике, только однажды, когда одна свеча сгорела, он понадобился для того, чтобы убедиться в том, что ток через нее не идет.

Микросхема, естественно, снабжена большим радиатором.
Вся схема из-за своей простоты спаяна на куске макетной платы с дырочками.

1 year later
6 months later
tvik

Собрал такую схему. Но неожиданно возникла проблема. Без нагрузки всё хорошо. Напряжения как по нотам - 1.5 и 2 В. Но при подключении свечи (OS A3, A8) выходное напряжение проваливается в 0 и накала нет. Такое впечатление, что срабатывает защита от КЗ. При запитывании свечи от батарейки всё нормально, т.е. свеча рабочая. Пробывал вместо свечи (эксперимента ради) подключить лампочку от фонарика - лампочка горит. Голову сломал, не пойму в чём же дело, где собака порылась.
Может кто сталкивался с подобной проблемой?

ubd

Потому что эта схема не тянет свечу. Слишком большая нагрузка. Вот и срабатывает защита. У свечи, ток при 1,5В - около 3,5А! А это довольно-таки много…

Я внизу выложил проект, накала свечи от 12В. Схема скопирована с заводской стартовой панели. Делал её, раз 5, все экземпляры, работали отлично!
Рекомендую…

tvik
ubd:

Потому что эта схема не тянет свечу. Слишком большая нагрузка. Вот и срабатывает защита. У свечи, ток при 1,5В - около 3,5А! А это довольно-таки много…

Да, допускаю. Но как же тогда эта схема работает у всех остальных. Насколько я понял эту схему повторило довольно много народу.

P.S.
А за схемку спасибо. Я уже встречал этот вариант. Но предыдущий вариант привлекает большей простотой.

ubd

Да, допускаю. Но как же тогда эта схема работает у всех остальных. Насколько я понял эту схему повторило довольно много народу.

Ну значит, что то неисправно…

miha-s
tvik:

Собрал такую схему. Но неожиданно возникла проблема. Без нагрузки всё хорошо. Напряжения как по нотам - 1.5 и 2 В. Но при подключении свечи (OS A3, A8) выходное напряжение проваливается в 0 и накала нет. Такое впечатление, что срабатывает защита от КЗ. При запитывании свечи от батарейки всё нормально, т.е. свеча рабочая. Пробывал вместо свечи (эксперимента ради) подключить лампочку от фонарика - лампочка горит. Голову сломал, не пойму в чём же дело, где собака порылась.
Может кто сталкивался с подобной проблемой?

надо провода идущие к свече ставить потолще

  • на холостом выставляем 1,6в
  • подключаем свечу свеча не светится
  • измеряем ток через свечу
    если ток 2-3 ампера то преобразователь работает нормально, а вся напруга потерялась в проводах и контактах.
tvik

Дело в том, что используется стандартный цанговый зажим для накала.

  • на холостом выставляем 1,6в
  • подключаем свечу свеча не светится
  • вынимаем свечу, подключаем лампочку, лампочка светится
    Из того, что в эксперименте изменилась только нагрузка делаем вывод, что дело не в потери напряжения в проводах и контактах