стабилизатор думаю использовать k142en22a или lt1084
Радиатор грамм 100 весить будет…
Радиатор грамм 100 весить будет…
я думаю что меньше, крен может сам 2 вата рассеивать, а в схеме получается 7,35
Может кто подкинет схему отсечки на 12 вольт? 4S
В 18 посту есть схема. Резистором R7, подбираем сопротивление так что бы отсечка срабатывала на 12В. Это где то R7 - 36К.
Вот
А может кто-то подсказать номинал электролита и вообще его назначение?
А также зачем в данной схеме стоит кондер на цепи управления ТЛ 431, а в предыдущей схеме его нет?
Конденсатор устраняет дребезг, увеличивает время отключенного состояния при срабатывании отсечки.
Типа сработала - и питание вырубилось на несколько секунд, за это веремя напряжение на акке восстановилось. Номинал поставте 47 мкФ, если мало будет, то можно увеличить, или уменьшить, а можно и вовсе без него:-). Ну хотябы 0,1 мкФ в любом случае не помешает.
Верхнюю схему я не собирал, не было такого полевика.
Parsek
Подскажите… А реально подобную схему применять на одном элементе?
Цель: дурако-устойчивая работа 4-х литиевых элементов соединённых последовательно. Зарядка\балансировка с помощью " Turnigy Accucel-6", а вот разряд надо как то контролировать-защищать побаночно.
Стартовый ток около 15 ампер, в течении полу-минуты падает до 3,5…4 ампер.
Спасибо.
Эту функцию выполняет балансир, известный на форуме как “Схема Ческого балансира”: Обсуждается сдесь: rcopen.com/forum/f8/topic13148/81 (см. сообщение 104, а там дальше по ссылкам.) Принцип работы тот же самый.
Кстати есть у меня мобильник сименс м55 с родной батареей , так вот в той самой батарее есть платка с ноготок - выполняет функцию отсечки по питанию , может поэтому с 2003 года аккумулятор еще живой .
Эту функцию выполняет балансир, известный на форуме как “Схема Ческого балансира”: Обсуждается сдесь: rcopen.com/forum/f8/topic13148/81 (см. сообщение 104, а там дальше по ссылкам.) Принцип работы тот же самый.
Если это ответ мне - то я не понял…
В моём вопросе ключевые слова - контроль разряда.
“Чешская схема” - это заряд. Хорошая схема, вероятно… Но мне такой вариант не интересен, слишком тяжко объяснить пользователю что “эта плата - балансир”, “эта - зарядник”, “а это блок питания всего этого”. Проще купить недорогой промышленный зарядник.
А пардон, я заряд и разрядом перепутал…
Parsek
Подскажите… А реально подобную схему применять на одном элементе?
Цель: дурако-устойчивая работа 4-х литиевых элементов соединённых последовательно. Зарядка\балансировка с помощью " Turnigy Accucel-6", а вот разряд надо как то контролировать-защищать побаночно.
Стартовый ток около 15 ампер, в течении полу-минуты падает до 3,5…4 ампер.
Спасибо.
Не знаю, надо проверять. Возможно, чтобы схема заработала от 1 банки, нужен другой полевик, который будет открываться полностью при низком напряжении…
Я не знаю, какой марки нужен полевик.
Возможно, чтобы схема заработала от 1 банки, нужен другой полевик, который будет открываться полностью при низком напряжении…
Так там можно полевик один общий поставить, а сам контроль - побаночно.
Так там можно полевик один общий поставить, а сам контроль - побаночно.
Нарисуйте пожалуйста схему, если не сложно.
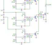
За основу взята схема из этого топика (18 и 19 посты).
V1-V3 - банки батареи
R_load - нагрузка
X1-X3 - TL431
Q1-Q3 - BC847C
Полевик - для примера взял IRFZ44E
Резисторы в делителях подобраны так, что бы схема срабатывала при напряжении банки 3.3В, можно пересчитать и на меньше/больше…
Получается что общее отключение нагрузки произойдёт по факту падения напряжения на последнем из трёх элементов?
Реально применить IRFP90N20D в минусовой цепи - для полного отключения? для общего развития…😃
Реально ли применить BC817 ?
В базы NPN транзисторов можно добавить светодиоды? получив индикацию…
Спасибо.
Получается что общее отключение нагрузки произойдёт по факту падения напряжения на последнем из трёх элементов?
Не, тут “монтажное ИЛИ” реализовано.
Получается что общее отключение нагрузки произойдёт по факту падения напряжения на последнем из трёх элементов?
Общее отключение произойдёт по факту просадки любой из трёх банок.
Общее отключение произойдёт по факту просадки любой из трёх банок.
Специфический случай, но:
“Входное” напряжение для секции с Q1 :
Вариант а) V1 = 3.9в , V2 = 3.9в , V3 = 3,9 в , 3.9+3.9+3.9=11,7в - отключения не должно быть!
Вариант б) V1 = 4.1в , V2 = 4.0в , V3 = 3,6 в , 4.1+4.0+3.6=11.7в - отключение должно быть, но тогда и в первом случае произойдёт отключение, т.к. 11.7в=11.7в!! - неправильная логика работы схемы!!!( Или я чего-то “недоучил”)
неправильная логика работы схемы
Есть такое дело. 😦
Верхние компараторы меряют напряжение на группе банок, на двух или трёх.
Так что варианты возможны.
{"assets_hash":"a8b26fa7f6e768b07a72c8c9aadb9422","page_data":{"users":{"3c7a92103df9550077797b3d":{"_id":"3c7a92103df9550077797b3d","hid":427,"name":"Кочергин_Михаил","nick":"Кочергин_Михаил","avatar_id":null,"css":""},"3e5f98243df95500777969e4":{"_id":"3e5f98243df95500777969e4","hid":1390,"name":"SAN","nick":"SAN","avatar_id":null,"css":""},"3e7587103df95500777968ac":{"_id":"3e7587103df95500777968ac","hid":1461,"name":"ubd","nick":"ubd","avatar_id":null,"css":""},"4343bac63df955007778ee50":{"_id":"4343bac63df955007778ee50","hid":9479,"name":"Aloha","nick":"Aloha","avatar_id":null,"css":""},"437657483df955007778e671":{"_id":"437657483df955007778e671","hid":10116,"name":"radioham","nick":"radioham","avatar_id":null,"css":"user__m-banned"},"493d63863df9550077774b50":{"_id":"493d63863df9550077774b50","hid":41613,"name":"MikeMDR","nick":"MikeMDR","avatar_id":null,"css":""},"49b3c2f43df9550077770dce":{"_id":"49b3c2f43df9550077770dce","hid":45159,"name":"PARSEK","nick":"PARSEK","avatar_id":null,"css":""},"4a943ec43df955007776ac7a":{"_id":"4a943ec43df955007776ac7a","hid":52685,"name":"Stas#","nick":"Stas#","avatar_id":null,"css":""},"4aadc4873df955007776a18b":{"_id":"4aadc4873df955007776a18b","hid":53564,"name":"CJlABOH","nick":"CJlABOH","avatar_id":null,"css":""},"4af65a5f3df9550077768193":{"_id":"4af65a5f3df9550077768193","hid":56238,"name":"Русинов_Сергей","nick":"Русинов_Сергей","avatar_id":null,"css":""},"4b2231703df955007776703d":{"_id":"4b2231703df955007776703d","hid":57849,"name":"MAXIX","nick":"MAXIX","avatar_id":null,"css":""},"4d3f787c3df9550077756e26":{"_id":"4d3f787c3df9550077756e26","hid":79334,"name":"AndyBig","nick":"AndyBig","avatar_id":null,"css":""}},"settings":{"can_see_ip":false,"can_report_abuse":false,"can_see_hellbanned":false,"forum_can_view":true,"forum_can_reply":false,"forum_edit_max_time":30,"forum_can_close_topic":false,"forum_show_ignored":false,"forum_mod_can_delete_topics":false,"forum_mod_can_hard_delete_topics":false,"forum_mod_can_see_hard_deleted_topics":false,"forum_mod_can_edit_posts":false,"forum_mod_can_pin_topic":false,"forum_mod_can_edit_titles":false,"forum_mod_can_close_topic":false,"can_vote":false,"forum_mod_can_add_infractions":false,"forum_topic_title_min_length":10,"forum_reply_old_post_threshold":30,"votes_add_max_time":168,"forum_show_post_interval":7,"can_see_deleted_users":false},"section":{"_id":"61c9a54c3df9550077bb50ba","hid":8,"title":"Самодельная электроника, компьютерные программы","parent":"61c9a54c3df9550077bb50f3","description":"Софт для моделирования и черчения, самодельные электронные устройства.","is_category":false,"is_votable":true,"is_writable":true,"cache":{"topic_count":2667,"post_count":48279,"last_post":"691b1b8244153b3865fa6f5e","last_topic":"52e0e1143df95500770e4c31","last_topic_hid":350832,"last_topic_title":"Простой поисковый радио маячок.","last_ts":"2025-11-17T12:56:34.862Z","last_user":"5b0062d13df95500776fe377"}},"topic":{"_id":"4af55f663df95500778c98a0","hid":162814,"title":"Отсечка для LI-PO","views_count":14240,"last_post_counter":84,"cache":{"post_count":84,"first_post":"4af55f663df95500778c9b17","first_ts":"2009-11-07T11:52:06.000Z","first_user":"437657483df955007778e671","last_post":"4da75cbb3df95500778c9bbd","last_post_hid":84,"last_ts":"2011-04-14T20:44:43.000Z","last_user":"4c629eca3df955007775db22"},"st":1,"section":"61c9a54c3df9550077bb50ba"},"subscription":null,"pagination":{"total":84,"per_page":25,"chunk_offset":48},"posts_list_before_post":["paginator","datediff"]},"locale":"en-US","user_id":"000000000000000000000000","user_hid":0,"user_name":"","user_nick":"","user_avatar":null,"is_member":false,"settings":{"can_access_acp":false,"can_use_dialogs":false,"hide_heavy_content":false},"unread_dialogs":false,"footer":{"rules":{"to":"common.rules"},"contacts":{"to":"rco-nodeca.contacts"}},"navbar":{"tracker":{"to":"users.tracker","autoselect":false,"priority":10},"forum":{"to":"forum.index"},"blogs":{"to":"blogs.index"},"clubs":{"to":"clubs.index"},"market":{"to":"market.index.buy"}},"recaptcha":{"public_key":"6LcyTs0dAAAAADW_1wxPfl0IHuXxBG7vMSSX26Z4"},"layout":"common.layout"}