Обзор Eagletree OSD Pro

Glagool
ua9jax:

сильно врут показания расстояния до пилота, показывало 5020 метров, когда как авто навигатор проверенный временем показал 1600 метров по прямой, 5020 ни как не могло быть и показания скорости тоже врут в два раза занижая действительную скорость, в чем может быть проблема ? К сожалению не обратил внимания на прошивку которая стояла изначально, там скорость и расстояние были близкими к реальности, проблемы видимо пошли после того как обновился при запросе программы на версию 2.54.

У вас, видимо, единицы измерения в футы выставлены. Во всяком случае, 5020 футов = 1531 метр.

crand

Зачем стяжка на Гуардиане? И куда она уходит?

Nikolay56
Catsw:

Парочка советов - первый - в визарде ПОЛНОСТЬЮ отклоняйте ручки при просьбе набора высоты и поворота - в ранних версиях требовалось отклонять “по полётному”, а теперь - по максимуму, “по полётному” он уже сам сделает

Андрей ! Да в том и дело, что так и делал(где то даже делился настройками в ветке или <font color=“#004e81”>Стабилизация от Eagle Tree</font> )Изначально и делал по уму а Скай вел себя “разумно”- то бишь притензий ни каких!
До прибытия Хранителя,визард проходил по полетному режиму(реальному)и тоже все было тип-топ! С установкой ОННОГО прошёл на полных отклон.,и тоже в полетах все тип-топ!
Прошивку изначально пользую 10.04, не менял,не опускался.

Catsw:

Ну и второе - Стабилизация от Eagle Tree на ЛЕВОМ скрине настройки ПИДов для Ская - там две позиции увеличены, настройте у себя так же!

Попробую,но вариант “по умолчанию” вполне устраивал(по крайним полетам И ночным в придачу

) до сего дня!

Catsw:

И на последок - не забывайте проверять (и сбрасывать при необходимости) горизонт (Хранителя) перед полётом !!!

Нужды особой не было -вроде все полеты авиагоризонт адекватно отрабатывал,перед запуском всегда проверяю и отклонения Рулевых поверхностей при вкл Стаб. на 50% и 100%.
Теперь сброшу на всякий случай!
Андрей спасибо! Может есть какие подсказки по поводу настройки ФС в Футабе 10 ? У тебя какая Аппа ?

crand:

Зачем стяжка на Гуардиане? И куда она уходит?

Крепёжный хомут уходит под фанеру(полку), под Гуардианом мягкая подушка + двусторонний скотч. Хомут для страховки скотча, который имеет тенденцию отклеиваться при наших(Оренбургских)морозах! Летал при минус 20 и ведь все гладко было!

Catsw
Nikolay56:

Прошивку изначально пользую 10.04, не менял,не опускался.

Nikolay56:

Попробую,но вариант “по умолчанию” вполне устраивал

А у меня он пытался повернуть в сторону точки старта, но ветер его крутил сильнее, так и уходил кругами - плоской спиралью (настройки по умолчанию). Изменил, как на скрине - начал крутиться в радиусе 100 метров, от виражей дух захватывает, но устойчиво держит!

Nikolay56:

Андрей спасибо! Может есть какие подсказки по поводу настройки ФС в Футабе 10 ? У тебя какая Аппа ?

К сожалению, не подскажу, так как с Футабой не знаком, сам летаю на своей 😃 (автор Алексей) прошивке, её и совершенствую потихоньку, когда что нужно 😃 - очень гибко получается, особенно когда с выводом графики на дисплей разобрался 😃 😃

Nikolay56
Catsw:

А у меня он пытался повернуть в сторону точки старта, но ветер его крутил сильнее, так и уходил кругами - плоской спиралью (настройки по умолчанию). Изменил, как на скрине - начал крутиться в радиусе 100 метров, от виражей дух захватывает, но устойчиво держит!

Андрей! А ведь это подсказка! До сего дня старался летать при слабом ветре 2-4м/с (морозы.дубак.руки околевают при ветре) а сегодня -3, но ветерок, летать начали усилился и как ты говоришь при АВД пошло его сносить. Бедный СКай, а он пытался между порывами вернуться домой на родной радиус(200м), то-то его яйцеобразно ветер гонял. Спасибо ещё раз! Сообча-то одну проблемку по моему решили! Щас курну тот скрин!!!

Catsw:

Стабилизация от Eagle Tree на ЛЕВОМ скрине настройки ПИДов для Ская - там две позиции увеличены, настройте у себя так же!

Андрей! Этот скрин:stab2_.jpg ?

Catsw
Nikolay56:

Спасибо ещё раз!

Ещё раз не за что, рад, что помог!

Nikolay56:

Андрей! Этот скрин:stab2_.jpg ?

Ага, там только 2 нижних значения нам нужны:

Turn proportional limit

и

Turn derivative gain

Вот их и увеличить, как на скрине, проверить, будеть сильно круто поворачивать - потихоньку уменьшать к дефолтным, будет слабо - ещё больше увеличить!

ua9jax
Glagool:

У вас, видимо, единицы измерения в футы выставлены. Во всяком случае, 5020 футов = 1531 метр.

Похоже так оно и было ! Заново все переустановил, обновил прошивку и все заработало, теперь все показания выводятся правильно ! Ура !!!

Nikolay56

Всё !!! Проблемы по поднятым мной вопросам (см.пост №3638) - решены!

  1. При смене штатного акка на 3S 9.9v,в Футабе произошел сбой настроек(хз почему!?) Ещё на досуге покурю футабий мануальчик! FS включил и настроил.О.К!
  2. Подкорректировал настройки по ПИДам и в основных полазил для успокоения души!
    Дошло дело до прохождения визарда, завис на первом пункте(всегда лечил передергиванием питания), Включил-картинки НЕТ !! Мозги и так были на взводе,а тут…!!! Окинул злым взором станцию , самоль… О!! Передатчик видео потух! Перепроверил разьемы по питанию,вроде все на месте.!? Пипец!!! Думаю…до кучи,шоббб не скучно…!!
    Прыгнул в ветку “Проблема с BEV 1.3G 800mW”-выкурил её всю до 2 ночи и оставил на утро решать.
    Сегодня(все ещё охиревший от вчерашних потресений!)размотал все соединения и на Логгере,где заведено питание и там же пайка питания шнурка видео…плюсовой падлюка отвалился!!! Перекрестился! Тыкнул - заработал!!! Всё!!! Припаял,собрал,запустил,визард прошёл. Гуууд!!!
    Всем принявшим участие в обсуждении моих вопросов-ОГРОМНОЕ СПАСИБО!!! 😃
    ****

****

slides

Вопрос, а можно выдрать прошивку и соответсвенно настройки ? Чтобы вернуть все взад 😃

T300

надо попробовать. А то, я теперь перед вылетом, дома подключаю к компу и жду пока гпс залочится и только потом иду в поле.

slides
T300:

надо попробовать. А то, я теперь перед вылетом, дома подключаю к компу и жду пока гпс залочится и только потом иду в поле.

Ну да, еще ардушный шнурочек надыбать бы. Полагаю банальный ком порт ?

T300
slides:

Полагаю банальный ком порт ?

Прохоже на то, только обязательно на FTDI чипе которые сделаны, определить можно только по дровам идущим к переходнику, продавцы обычно такую инфу не пишут и не говорят.

SGordon

А не получилось с каким чипсетом?

T300

пока я ни с каким не пробовал

HATUUL
slides:

Вопрос, а можно выдрать прошивку и соответсвенно настройки ?

Настройки да,в “MiniGPS” в сетапе показываются все нужные настройки,а про прошивку ничего сказать не могу,да и зачем?

slides:

Полагаю банальный ком порт ?

Да.

T300:

только обязательно на FTDI чипе

Почему?Хотя я пользуюсь FT232.По такой схеме.


Только что проверил на cp2102 нормально работает.

Думаю можно и на обычный ком порт через 232 как-то так.

Nikolay56

Интересное событие произошло на сегодняшней попытке подлетнуть на Скае, а заодно проверить АВД.
Всё шло штатно: проверка соединений, подключений, р/у, видео, и т.д. и т.п. Дальше: Взлетный режим газа. Взлёт. Набор высоты-и поехало…в 50 метрах, на высоте 25-30 метров выскакивает на экране ошибка:graphics error 00D000. Пропадает частично управление р/у по каналам РВ и элеронов,полное пропадание по каналу газа. Обороты мотора произвольные то с увеличением,то с понижением, хаотичные циклические пуски. На секунды иногда возвращался контроль по каналам РВ и элеронов и реже по каналу газа. На видео это все видно.
ОЧУЧЕНИЯ НЕ ЗАБЫВАЕМЫЕ !!! Наблюдая как Скай выделывает кульбиты и несясь то на деревья, то шпаря на полной в 40 см над землёй!!! И главное, в казалось уже критической ситуации, всегда выруливал,как будто там пилот в кабине борется с аварийной ситуацией на борту!!!
Что работало штатно: стабилизация Гуардиан, ей РАДЁМОЙ - огромное спасибо! Она же и посадила самоль, не видя естественно впереди находившегося препятствия. Но всё закончилось благополучно!
Теперь погода: ветер 7-8м/с, температура - 17(и+ветер), влажность 64%.
Мои соображения:самоль в полной готовности стоял на морозе минут 20(пока возились в машине с подключениями). Такой временной отрезок на минусовой темп. обычно не допускал, предпологаю, что где то ,что-то сильно переохолодилось. Другого в голову не лезет, тем более,что по приезду домой всё опять подключил и проверил и в симе тоже. Всё гуд!!!
Возникают естественные в такой ситуэшн опасения по поводу повторения подобных ЗЕХЕРОВ в дальнейшей эксплуатации.
Два вопроса к пользователям: 1. что есть "graphics error 00D000. " и при какиой нештатной работе она выскакивает??? Порылся на rcgrups-ни чего не надыбал!
2.У кого,что-то подобное было ?
Ну и Скаевский дрифт:

www.youtube.com/watch?v=4p9_cMpSipk

BAU

А с телеметрией записи нет? Есть ли дополнительная линия питания на логер?
У меня бывало выскакивала какая то ошибка, пока не запитал логер дополнительно, своего питания ему явно не хватало.
Попробуйте написать в поддержку иглов.

T300
Nikolay56:

что есть "graphics error 00D000. "

В воздухе ни разу не видел ни чего подобного. На земле, в процессе настроек несколько раз было, когда подключал отключал питание, USB, комп, видео. После отключения, и повторного штатного включения всей системы сообщение пропадало. Пользую один комплект уже полтора года, и второй почти год.

Возможно, у вас несколько цепей питания и проблема возникает в момент коммутации?

Nikolay56
BAU:

А с телеметрией записи нет? Есть ли дополнительная линия питания на логер?
У меня бывало выскакивала какая то ошибка, пока не запитал логер дополнительно, своего питания ему явно не хватало.
Попробуйте написать в поддержку иглов.

Спасибо! Записи телеметрии нет, в субботу жду MagicBox 1000D,тогда легче будет с разбором полётов. Питания доп.нет, все семь каналов на приемнике заняты, кидать на борт штатный акк 4.8в, как то не хочется. Тогда напрашивается вопрос: от какого канала можно запаралелиться по питанию(к примеру - рудер или RSSI ???)

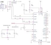
BAU

Не надо доп батарею прикручивать. Просто провод от бека на гребенку usb крайние контакты по цвету: + красны, - черный. Осд дополнительное питание имеет через соединительные провода приемника. Но на логер и другие модули оно не подается. В логерах 3 версии, это было обязательным. В 4 увеличили мощность встроенного в логер преобразователя и это стало не столь важным, но лучше все таки дополнительно подать питание. Особенно когда много подключенных модулей и на случай выхода встроенного в логер преобразователя из строя.