Модель Hobbyking Bixler из EPO 1400мм

Fullnik

Из чего можно вырезать горизонтальный стабилизатор?

Udjin
valera_UA:

А в паралель сам раз.

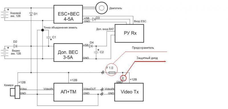
  1. Ставить диод в разрыв минуса, как на схеме - очень и очень плохая идея.
    Поднимете потенциал минуса, и получите сложно отлавливаемые помехи.
  2. Насчет параллельного подключения диода.
    Вы так думаете, что это будет хорошо, или знаете?
    Соберите стенд. И все увидите. И что сгорит, в том числе.
  3. На этапе начинающего, не имеет значения с какой напругой борта будет расколочен самолетик. 5,5 или 5,0 или 4,7. Падения в половине случаев имеют причиной “помеху”, во второй половине “блинн, питание 4,7”. Хотя причина “в руках”. 😃)
    Если принципиально иметь ровно пять вольт на борту - используйте отдельный бэк с защитой по входу от переполюсовки. Или конденсатор, чтобы защититься от провалов напряжений.

PS
Не хотел, честное слово, влазить в эту новичковую тему … но заблуждения отдельного человека приведут к вороху проблем у других.
А посему - жизсть рассудит 😃

valera_UA
Udjin:
  1. Ставить диод в разрыв минуса, как на схеме - очень и очень плохая идея.

Ткните пальцем, где здесь диод стоит в разрыв минуса(диод стоит межу плюсом и минусом,минус, это не только чёрный проводок, но и корпус передатчика)

Udjin:
  1. Насчет параллельного подключения диода.

“Для защиты нагрузки от напряжения обратной полярности довольно часто параллельно нагрузке включают диод VD1, рассчитанный на большой прямой ток (рис. 1), а последовательно с нагрузкой включают предохранитель FU1. При переполюсовке напряжения питания прямой ток через диод пережжет плавкий предохранитель или, в крайнем случае, диоды выпрямителя. Сама нагрузка подвергнется воздействию напряжения обратной полярности величиной примерно 700 мВ (прямое падение напряжения на диоде VD1) и в результате останется целой.”
источник:http://lib.qrz.ru/node/9713

Udjin:

Падения в половине случаев имеют причиной “помеху”, во второй половине “блинн, питание 4,7”

Падение имеет во всех случаях снижение дальности передатчика, а во второй половине, блинн , в даном случае защищаем передатчик от переполюсовки.Я думаю если б производитель не сэкономил на защите и установил её внутрь, то вы бы спокойно спали и не рассуждали по поводу сложно отлавливаемых помех по питанию:), этим занимаются другие радиоэлементы.За сим предлагаю остановить прения или создать тему:
Устройства и элементы защиты аппаратуры

uc1
Fullnik:

Из чего можно вырезать горизонтальный стабилизатор?

потолочка ?

Danuvas
valera_UA:

Позвольте не согласиться, какую шину можно сжечь?
Схема Robin72, диод в разрыв или послед минус 0.6-0.7В, которые очень даже таки не лишние в питании передатчика, если шотки то минус 0,2—0,4 вольт. А в паралель сам раз.

А как на практике реализовать это решение, что бы не было кучи проводов - “соплей”, скруток и пр.? Компактно, с небольшим весом. Что то типа двух плат с разъемами в термоусадке …
Что бы удобно и безопасно менять в поле батареи и прочее оборудование.
Может кто реализует? Готов участвовать финансово или в виде пива 😃😃😃

uc1
Danuvas:

Может кто реализует?

А что мешает правильно и вдумчиво спаять бороду проводов просто с полярными разъемами (которые иначе не воткнешь) для батарей ? И кстати, мне не понятно зачем вообще использовать BEC, который в регуляторе при таком сетапе. Я бы просто снял термоусадку с регулятора, отпаял 3х выводные стабилизаторы (или порезал дорожку) встроенного BEC и закатал регулятор в термоусадку снова. Если все равно планируется использовать отдельный BEC. Мне кажется что так будет лучше. Кто считает иначе - посмотрите внимательно, греется ли ваш регулятор ощутимо, когда совершенно ничего не происходит а просто включен борт. Если греется, попробуйте ответить почему.

Danuvas
uc1:

бороду проводов просто с полярными разъемами (которые иначе не воткнешь) для батарей

так вот бород проводов и не хотелось.
ИМХО плата удобнее

Читал дискуссии по поводу резервного питания в разных темах. Все чего то спорят, доказывают, рассчитывают. Только я вот не нашел ни одного сообщения, мол - спаял, летал, отказала батарея в полете, вернулся на резервной. Может плохо искал … Стоит ли ломать копья по этому поводу? 😃😃😃 Уж суждена морковь, значит морковь и хоть запаяйся 😃 Коммутируйся нормально, а не соплями, не используй дутых батарей, не делай “абы как” и не будет отказов. Может я не прав? ИМХО

UA3XDS
Danuvas:

А как на практике

На практике такое имеет смысл реализовывать при полетах за 10 КМ. Ближе все нормально работает с отдельным питанием. У меня видео передатчик 1,3 ватта, 400 мА на 3S вместе с камерой. 40 минут на 500мАн. Тяговая 2200. Таскает самолет 25 минут даже если километр залезать. Если с математикой все в порядке, и таймер в пульте (на руке) есть, то все эти квадратики, черточки, кружочки, крестики и нолики от Лукавого. В крайнем случае, трекер/маяк нас спасет. У меня такой клубок в самолете из проводов, что реализация схемы выше будет выглядеть полным сумасшествием. Это, несмотря на то, что все запитано прямо, просто, отдельно.

uc1
Danuvas:

ИМХО плата удобнее

Плата реально уменьшила бы количество проводов, если бы она называлась "стабилизация + автопилот + осд + приемник " (например)

Danuvas
uc1:

Плата реально уменьшила бы количество проводов, если бы она называлась "стабилизация + автопилот + осд + приемник " (например)

Может кто и выпустит когда-нибудь коробочное решение - воткнул батарею, камеру с передатчиком, мотор и сервы и в путь 😃

😃😃😃 Сразу бы нашлись желающие апгрейдить и перепрошить 😃

valera_UA
UA3XDS:

реализация схемы выше будет выглядеть полным сумасшествием.

Сто процентов.Я её привёл в пример, лишь для того, что бы показать, как я вижу защиту передатчика от переполюсовки.

Danuvas:

Сразу бы нашлись желающие апгрейдить и перепрошить

Коробку залить эпоксидкой.

Danuvas
valera_UA:

Коробку залить эпоксидкой.

и механиз самоуничтожения при несанкционированном доступе

UA3XDS

Я видел много очень интересных решений в ветке про полеты далеко и высоко. Для меня они очень интересны в качестве общего ознакомления, но сам их реализовывать я не стану, т.к. они требуют времени, которое я лучше проведу с пивом на диване и телека … ой, что-то не то написал … погоняю в поле на покупном самолете в свое удовольствие. В качестве прикола расскажу: лет 20-25 назад я сделал самодельный стабилизированный блок питания на 12 вольт 25ампер. Недавно в нем что-то сгорело. Что, я найти не могу, т.к. даже приблизительно не помню схему. Транзисторы вроде все целы, из полупроводников остались только 2 стабилитрона и два тиристора … один из которых адских размеров, стоит как защита по перенапряжению ПАРАЛЛЕЛЬНО выходным контактам. Так вот он и замыкает выход в чистое КЗ, т.к. явно пролетает входное, вольт 20 насквозь. Греются, но не сгорают выходные транзисторы, выпрямительные диоды, 2 трансформатора ТС-160 … а горит только одно! Медный провод от транса на диодный мост диаметром 2 мм! Вот так прямо плавится и отгорает, спасая все, что за тиристором. И 25 ампер, это вам не хиленькие 400мА видеопередатчика!
Извиняюсь за оффтоп, просто хотел подтвердить:

valera_UA:

как я вижу защиту передатчика от переполюсовки.

И, блин, батарейки теперь нечем заряжать, пользую пока 700мАн B3 от IMax.

Udjin

У вас шины от батареек тоже 4 квадрата?
😃

UA3XDS

Нет, Евгений, не считайте это камнем в ваш огород. Просто способ довольно известный. Правда расчитанный на то, что сгорит предохранитель (в моем случае сетевой). Но мы же в России! Он, видать, уже за эти 20 лет сгорал, и в спешке был заменен на шунт из первой попавшейся проволоки, дабы быстро вернуться в строй, ну а дальше: “If it is working, don’t fix it”. Уверен, вам это тоже известно.

uc1
UA3XDS:

И, блин, батарейки теперь нечем заряжать

БП компьютерный не вариант?

UA3XDS

Уперся ослом в ремонт блока собственного изобретения! Как это: мальчишкой собрал с нуля, а взрослый дядя, не могу отремонтировать! Стыдно, блин.

Udjin

Сергей, я разовью мысль чутка.
Вы схему выше видите.
Теперь одну батарею переполюсуйте.
И при некоторой доле “везения” выгорит все. По перенапряжению при пробое диода.

UA3XDS

Ну, это должно очень сильно “повезти”. Хотя да, если умрет D1 или D2 в пробой, то веселья не оберешься! И наличие защитного диода уже будет не стольважно, если передатчик сгорит физически, а не электрически. Кстати, вес диода, легко обеспечивающего сгорание 1 амперного предохранителя (по схеме), без опасности выгорания самому, тоже не радует. Просто я летаю с надеждой. Забираюсь визуально километр на Бикслере с надеждой, что вернется. Отхожу 2 КМ от “дома” взлетаю без FPV, и еду в точку “дома” на машине с надеждой, что автопилот его приведет. Так и здесь, ставим диод с надежной, что ряд обстоятельств не сойдется в одной точке в одно время. А если отбросить такую вероятность, или все 5 диодов поставить, что-то типа КД202, то нормальная такая схема.
И это … чего это видеопередатчик стоимостью в 20 баксов удостоился чести быть подстрахованным, а камера ($30+) и автопилот и телеметрия ($200 +) - нет? Нипанятна!

uc1
UA3XDS:

Забираюсь визуально километр на Бикслере

А каковы примерно размеры бикслера при этом на глаз ? Я вот забрался в субботу на бикслере визуально мне кажется метров на 500 а может и побольше. С выключенным мотором он ко мне летел оттуда минут 20. Но как оценить на глаз высоту я не знаю.